2011年心理咨询师考试:变态心理学复习提纲第三节
更新时间:2011-11-03 16:11:20
来源:|0
浏览
收藏
心理咨询师报名、考试、查分时间 免费短信提醒
2011年下半年心理咨询师考试将于11月19日举行,相信各位考生都在紧张的复习之中,变态心理学知识是每一位参加心理咨询师职业考试的考生都要考的内容,为此环球网校(www.edu24ol.com)心理咨询师频道整理出一套变态心理学知识的复习提纲,给学员及考生朋友们提供复习的思路以供参考。本提纲公分为七节,每节都涉及了一些考试必考的内容。希望每位学员与考生能够参照本提纲认真复习。取得好成绩。
第三节 常见异常心理的症状
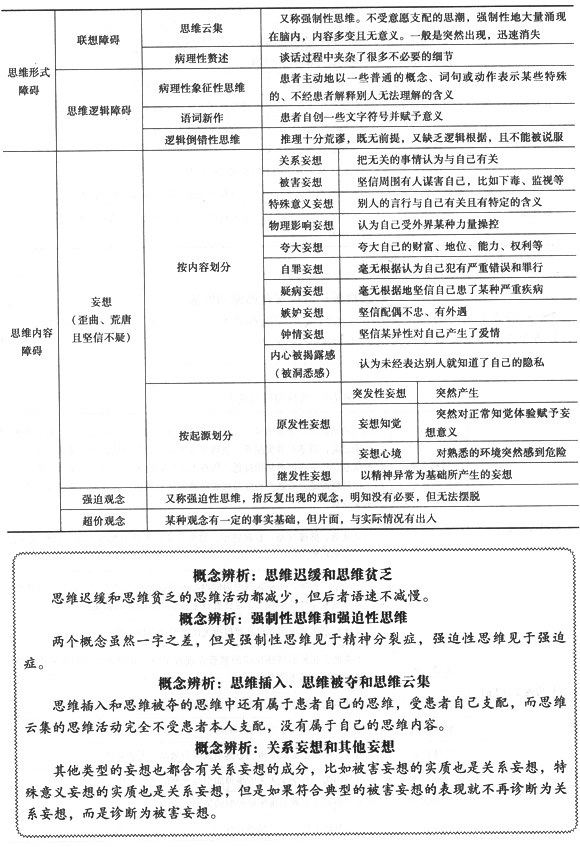
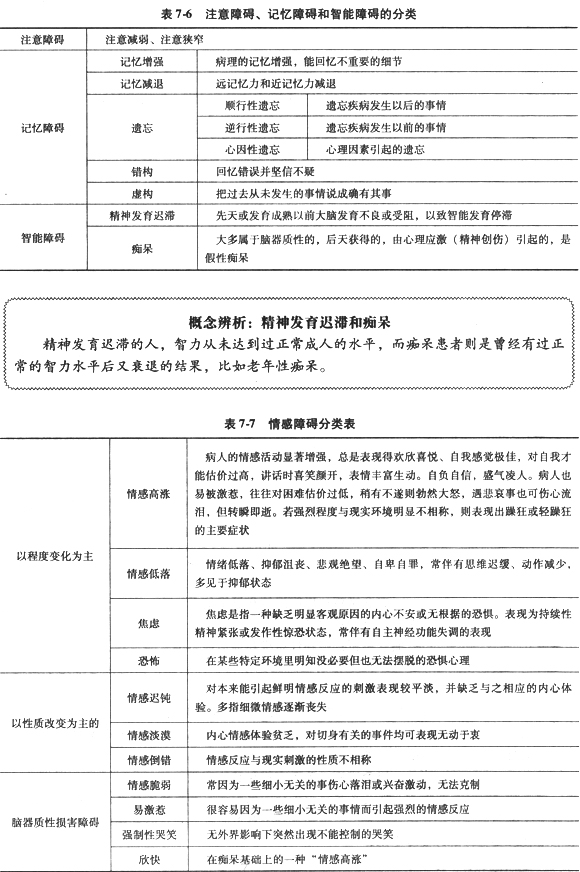
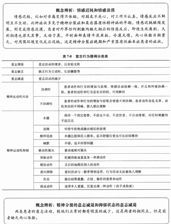
有关常见的异常心理症状见表7-3~表7-8。





编辑推荐
最新资讯
- 环球网校心理知识小课堂:心理咨询给寻求改善心理健康和整体幸福感的个人带来的好处2025-12-09
- 环球网校心理知识小课堂:22种常见的心理咨询方法,有你使用的吗?2025-12-08
- 环球网校心理知识小课堂:心境、激情和应激2025-12-05
- 环球网校心理知识小课堂:情绪障碍之焦虑2025-12-04
- 环球网校心理知识小课堂:身体语言之目光与面部表情2025-12-03
- 环球网校心理知识小课堂:婴儿自我的发展过程2025-12-02
- 环球网校心理知识小课堂:如何保持心理健康,在纷扰的世界中找到内心的宁静2025-12-01
- 环球网校心理知识小课堂:许又新神经症的临床评定方法2025-11-28
- 环球网校心理知识小课堂:为何我们偏爱熟悉的事物2025-11-27
- 环球网校心理知识小课堂:为什么越无知的人越自信2025-11-26