2013年一建法规高频失分点:企业从业资格制度
文章导航◎
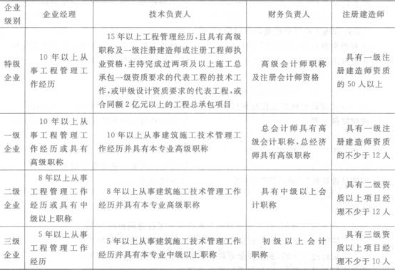
1Z302020 施工企业从业资格制度
一、精准考点采集
1.施工企业资质的法定条件要掌握。
(1)有符合规定的注册资本。

(2)有符合规定的专业技术人员。

(3)有符合规定的技术装备。
(4)有符合规定的已完成工程业绩。

2.施工企业的资质序列、类别和等级要求掌握。
3.施工企业资质证书的相关知识,重点掌握不予批准企业资质升级申请和增项申请的规定(基本都是违法的)。
4.企业资质证书的撤回、撤销和注销要重点掌握并理解运用。
5.外商投资建筑业企业的规定中,中外合资经营建筑业企业、中外合作经营建筑业企业中方合营者的出资总额不得低于注册资本的25%,外商投资建筑业企业的工程承包范围要理解。
6.禁止无资质或越级承揽工程、以他企业或他企业以本企业名义承揽工程,这些内容属于一般性知识,了解即可。需注意:分包工程发包人没有将其承包的工程进行分包,在施工现场所设项目管理机构的项目负责人、技术负责人、项目核算负责人、质量管理人员、安全管理人员不是工程承包人本单位人员的,视同允许他人以本企业名义承揽工程。未经许可擅自开工应承担的法律责任要掌握。
7.违法行为应承担的法律责任主要注意里面的数字,可能会有1道选择题。
二、高频答疑点
1.企业资质证书的撤回、撤销如何区分?
答:企业取得建筑业企业资质后不再符合相应资质条件的,建设主管部门、其他有关部门根据利害关系人的请求或者依据职权,可以责令其限期改正;逾期不改的,资质许可机关可以撤回其资质。如,国家提高资质标准,企业始终不能达到,其资质证书将被撤回。至于撤销,教材有例子,一般可以理解为违法后果。
环球网校友情提示:如果您在此过程中遇到任何疑问,请登录环球网校一级建造师考试论坛,随时与广大考生朋友们一起交流!
编辑推荐:
最新资讯
- 【免费领取】2026年一建:从真题视角看备考这件事课程2025-11-20
- 【免费领取】还在为案例题发愁?2026年一建案例精批体验课让你快速提分!2025-11-14
- 【免费领取】一建重点知识闪记宝典,高分必备!2025-11-13
- 环球网校双11狂欢:一建考生锁定直播间,强师天团送免单!2025-11-11
- 一级建造师《法规》考点:社保与公积金必须同时缴纳!2025-11-11
- 2026年一级建造师必领!报考及备考资料包已备好2025-10-20
- 速来了解!2026年一级建造师教材何时出新书?2025-10-20
- 备考神器!2018-2025年一级建造师真题及答案免费下载!2025-10-14
- 备考一级建造师遇大爷夸赞?考生关注啦2025-10-13
- 考完一级建造师这样做,薪资翻倍!2025-09-25