2012年财务成本管理 预习辅导:第四章节(1)
更新时间:2012-02-06 09:35:51
来源:|0
浏览
收藏
注册会计师报名、考试、查分时间 免费短信提醒
第一节 项目投资的相关概念$lesson$
一、项目投资的特点与投资主体
(一)项目投资的特点
影响时间长
投资数额大
不经常发生
变现能力差
(二)项目投资的投资主体
财务管理讨论的投资,其主体是企业,而非个人、政府或专业投资机构。
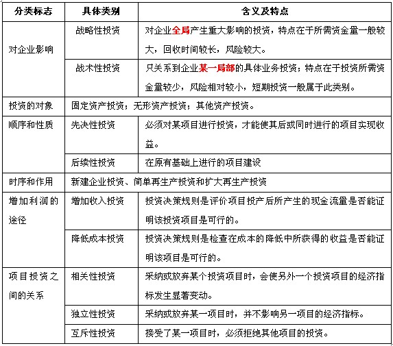
二、项目投资的类型

三、项目计算期的构成与资本投入方式
1、项目计算期
项目计算期(记作n)
建设期(记作S)
运营期(记作P)1.试产期(生产能力尚未完全达到生产能力)2.达产期(生产能力达到设计预期水平)

四、投资决策程序
注会辅导六折七日免费试听
编辑推荐
最新资讯
- 2026年注会教材变动解析直播,抢先免费预约2026-03-10
- 备考进度落后?2026注会每日打卡计划表,专治拖延症2026-03-04
- 【2026女神节专属福利】环球网校cpa课程全场5折起,赠备考资料大礼包2026-02-28
- 拿到2026年cpa教材后先做“减法”,精准梳理教材变动核心2026-02-25
- 别再死磕厚教材!注册会计师三色笔记,视觉记忆效率翻倍2026-02-23
- 太难背?学霸私藏的注册会计师记忆口诀,免费领取2026-02-22
- 【免费领取】吃透这份注册会计师6科高频考点,稳抓基础分2026-02-21
- 2026年注会税法各章知识点汇总,各章考情一目了然2026-02-09
- 2026年注册会计师审计口诀来了,告别死记硬背2026-02-03
- cpa三色笔记2026年PDF版,免费领取2026-01-26

