2011福建一级结构工程师证书及印章领取
更新时间:2011-11-28 09:49:25
来源:|0
浏览
收藏
结构工程师报名、考试、查分时间 免费短信提醒
2011年福建省一级结构工程师证书及印章领取通知
请下列人员(名单详见附表)持单位介绍信或本人身份证原件,到省建设执业资格注册管理中心领取一级建筑师、一级结构师、岩土工程师注册证书及执业印章。
领取地点:福州市北大路242号省住房和城乡建设厅大院内建设公寓306房间
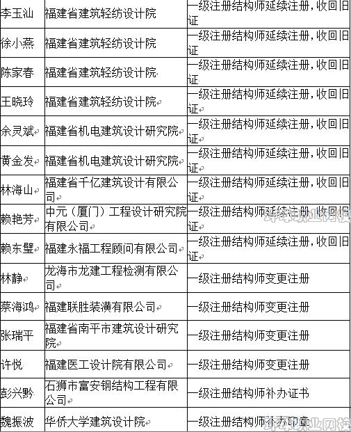
附表:领取一级建筑师、一级结构师、岩土工程师注册证书及执业印章人员名单
福建省建设执业资格注册管理中心
二O一一年十一月二十四日


2011年结构工程师成绩查询 2012年结构工程师 论坛交流
编辑推荐
最新资讯
- 官方通知!贵州省2025年结构工程师资格证书领取时间已确定,即日起开始发放2026-03-19
- 速看!海南省2025年结构工程师资格证书领取时间正式公布:3月18日起开始发放2026-03-18
- 宁夏人事考试中心2025年结构工程师考试资格证书正式发放!第一批合格人员电子证书下载2026-03-09
- 天津市人力资源和社会保障局2025年结构工程师基础合格证书开始邮寄!2026-03-09
- 2026年注册结构工程师证书查询全攻略:广东四川直邮开通,6地审核启动!2026-02-02
- 2026年注册结构工程师证书新动态!广东四川开通证书直邮,6地启动考后审核2026-02-02
- 2025结构工程师报考资格证书,成绩出炉后这一步最关键:考后审核全解析2026-01-04
- 2025结构工程师考试资格证书拿证全攻略!附详细时间线梳理2026-01-04
- 上海考生必看:2025结构工程师报名与电子缴款书下载全攻略2025-11-12
- 2025年关于安徽省二级注册结构工程师证书领取电子证照信息优化的公告2025-11-12
