监理工程师辅导资料:价值工程主要工作内容
更新时间:2009-11-19 10:27:35
来源:|0
浏览
收藏
监理工程师报名、考试、查分时间 免费短信提醒
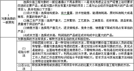
价值工程主要工作内容--对象选择

查看更多内容>> 监理工程师考试频道 监理工程师考试论坛 监理工程师课程免费试听 ·2010年监理工程师考试网上辅导招生简章推出
·04、05、06、07、08年监理工程师考试试卷及答案汇总
·2009年监理工程师执业资格考试大纲
·网校09年监理工程师考试网上辅导通过率高达89.5%
编辑推荐
上一篇:监理工程师辅导资料:价值工程原理
最新资讯
- 2026年度监理工程师理论与法规复习笔记2025-10-17
- 2026年监理工程师《合同管理》重要知识点总结2025-10-17
- 高效备考!2026年监理考点精讲试听课正式上线,专治“零基础没方向”“老考生卡瓶颈”!2025-09-17
- 免费下载!监理工程师考试各科目易错知识点2025-09-17
- 2026年监理备考:历年真题+新生备考大礼包,均可领取!2025-09-17
- 2026监理工程师《合同管理》考试知识点:定金2025-09-05
- 2026监理工程师《理论法规》考试知识点:全过程工程咨询实施策略2025-09-05
- 2026监理工程师《理论法规》考试知识点:工程总承包模式及其特点2025-08-29
- 必看避坑指南!监理工程师《目标控制》易错点汇总2025-08-29
- 别再丢分!监理工程师《理论和法规》易错点汇总2025-08-25