建设工程进度控制之工程延期时间的确定方法
更新时间:2013-01-09 15:24:23
来源:|0
浏览
收藏
监理工程师报名、考试、查分时间 免费短信提醒
(六)工程延期时间的确定方法
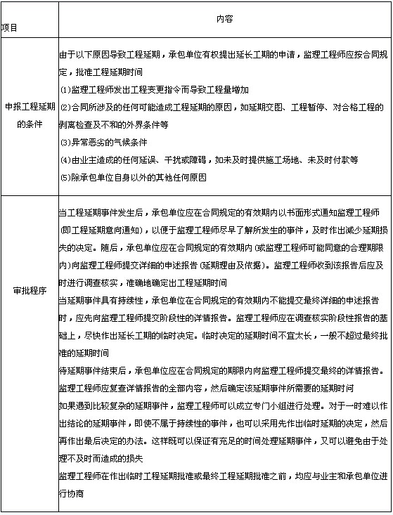
1.申报工程延期的条件与审批程序(表5-13)
表5-13申报工程延期的条件与审批程序

2.工程延期的审批原则(表5-14)
表5-14工程延期的审批原则

编辑推荐:
1、2013年注册监理工程师考试网上辅导招生简章推出
2、2013年监理工程师VIP套餐 不过免费重学!
3、环球网校2012年监理工程师考试辅导通过率高达91.45%
编辑推荐
上一篇:实际进度与计划进度的比较方法
最新资讯
- 2026年度监理工程师理论与法规复习笔记2025-10-17
- 2026年监理工程师《合同管理》重要知识点总结2025-10-17
- 高效备考!2026年监理考点精讲试听课正式上线,专治“零基础没方向”“老考生卡瓶颈”!2025-09-17
- 免费下载!监理工程师考试各科目易错知识点2025-09-17
- 2026年监理备考:历年真题+新生备考大礼包,均可领取!2025-09-17
- 2026监理工程师《合同管理》考试知识点:定金2025-09-05
- 2026监理工程师《理论法规》考试知识点:全过程工程咨询实施策略2025-09-05
- 2026监理工程师《理论法规》考试知识点:工程总承包模式及其特点2025-08-29
- 必看避坑指南!监理工程师《目标控制》易错点汇总2025-08-29
- 别再丢分!监理工程师《理论和法规》易错点汇总2025-08-25