建设工程监理制度之建设工程安全生产监理工作
更新时间:2013-03-22 10:42:58
来源:|0
浏览
收藏
监理工程师报名、考试、查分时间 免费短信提醒
(四)建设工程安全生产监理工作
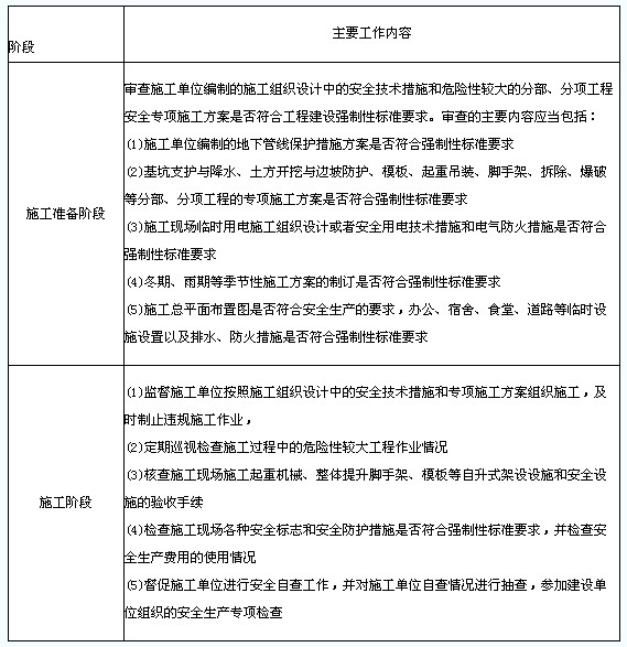
1.建设工程安全监理的主要工作内容(表1-7)
表1-7建设工程安全监理的主要工作内容

2.建设工程安全监理的工作程序(表1-8)
表1-8建设工程安全监理的工作程序

3.建设工程安全生产的监理责任(表1-9)
表1-9建设工程安全生产的监理责任

编辑推荐:
2013年监理工程师权威老师授课 现在报名 赠2012年版课程!
环球网校2012年监理工程师考试辅 导通过率高达91.45%
编辑推荐
下一篇:建设工程监理制度之建设程序
最新资讯
- 2026年度监理工程师理论与法规复习笔记2025-10-17
- 2026年监理工程师《合同管理》重要知识点总结2025-10-17
- 高效备考!2026年监理考点精讲试听课正式上线,专治“零基础没方向”“老考生卡瓶颈”!2025-09-17
- 免费下载!监理工程师考试各科目易错知识点2025-09-17
- 2026年监理备考:历年真题+新生备考大礼包,均可领取!2025-09-17
- 2026监理工程师《合同管理》考试知识点:定金2025-09-05
- 2026监理工程师《理论法规》考试知识点:全过程工程咨询实施策略2025-09-05
- 2026监理工程师《理论法规》考试知识点:工程总承包模式及其特点2025-08-29
- 必看避坑指南!监理工程师《目标控制》易错点汇总2025-08-29
- 别再丢分!监理工程师《理论和法规》易错点汇总2025-08-25