监理工程师和工程监理企业之工程监理企业的资质管理
更新时间:2013-03-22 11:35:24
来源:|0
浏览
收藏
监理工程师报名、考试、查分时间 免费短信提醒
(三)工程监理企业的资质管理
1.工程监理企业的资质等级标准(表2-9)
表2-9工程监理企业的资质等级标准


2.工程监理企业的业务范围(表2-10)
表2-10工程监理企业的业务范围

(四)工程监理企业经营管理
1.工程监理企业经营活动基本准则(表2-11)
表2-11工程监理企业经营活动基本准则

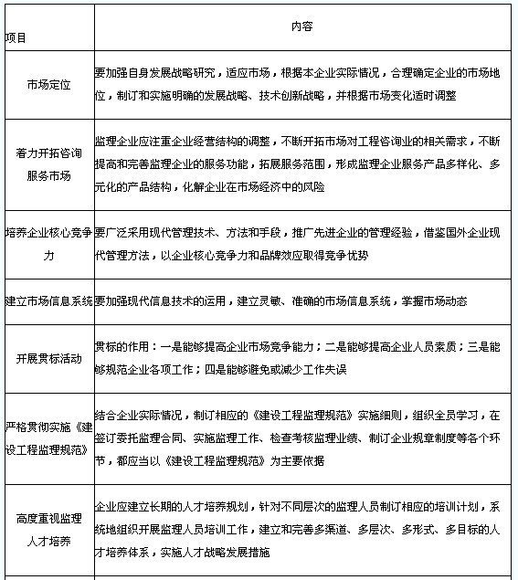
2.加强企业管理应重点做好的工作(表2―12)
表2-12加强企业管理应重点做好的工作


3.取得监理业务的基本方式与工程监理企业投标书的核心(表2-13)
表2-13取得监理业务的基本方式与工程监理企业投标书的核心

编辑推荐:
2013年监理工程师权威老师授课 现在报名 赠2012年版课程!
环球网校2012年监理工程师考试辅 导通过率高达91.45%
编辑推荐
最新资讯
- 2026监理工程师案例分析答题模板:6大题型万能套路,照着写不丢分2026-04-30
- 2026监理工程师合同管理高频考点汇总:考前16天只背这些够不够?2026-04-30
- 2026监理工程师考前速记:四科必背考点浓缩,背完直接上考场2026-04-30
- 2026监理工程师目标控制96分及格,这3个公式背不住就白学!2026-04-30
- 26年监理备考之目标控制分值最高,考前17天别乱学!这几个板块最值得抢分2026-04-29
- 理论法规别死记硬背!2026监理考前17天重点抢这10分2026-04-29
- 案例分析总拿不到分?26监理考前17天重点补这6类题2026-04-29
- 2026监理合同管理这15个考点年年考,考前17天死磕就对了2026-04-29
- 2026监理工程师《目标控制》高频考点!这15个考点占了80%的分2026-04-28
- 2026监理工程师《理论法规》高频考点!这10个数字条文年年都考2026-04-28