建设工程风险管理之建设工程风险识别
更新时间:2013-03-27 15:44:39
来源:|0
浏览
收藏
监理工程师报名、考试、查分时间 免费短信提醒
(二)建设工程风险识别
1.风险识别的特点(表4-4)
表4-4风险识别的特点

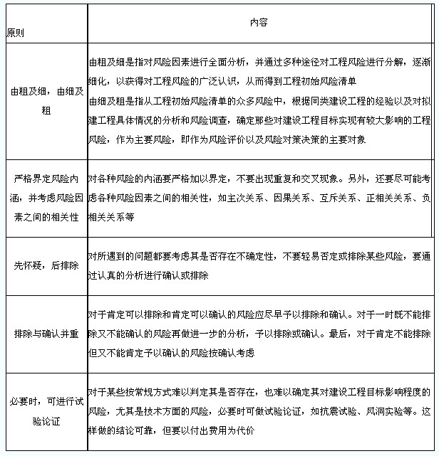
2.风险识别的原则(表4-5)
表4-5风险识别的原则

3.建设工程风险的分解(表4―6)
表4-6建设工程风险的分解

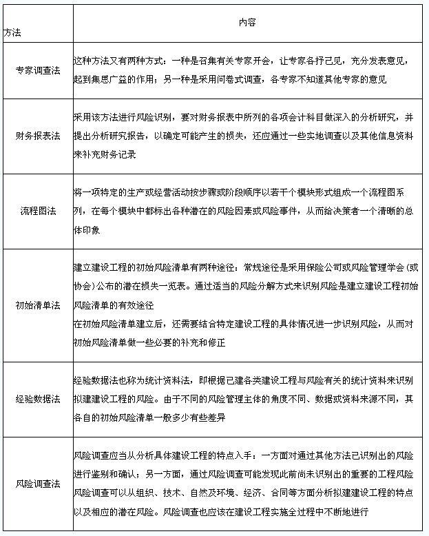
4.风险识别的方法(表4-7)
表4-7风险识别的方法

编辑推荐:
2013年监理工程师权威老师授课 现在报名 赠2012年版课程!
环球网校2012年监理工程师考试辅 导通过率高达91.45%
编辑推荐
上一篇:建设工程风险管理之风险管理概述
最新资讯
- 2026监理工程师案例分析答题模板:6大题型万能套路,照着写不丢分2026-04-30
- 2026监理工程师合同管理高频考点汇总:考前16天只背这些够不够?2026-04-30
- 2026监理工程师考前速记:四科必背考点浓缩,背完直接上考场2026-04-30
- 2026监理工程师目标控制96分及格,这3个公式背不住就白学!2026-04-30
- 26年监理备考之目标控制分值最高,考前17天别乱学!这几个板块最值得抢分2026-04-29
- 理论法规别死记硬背!2026监理考前17天重点抢这10分2026-04-29
- 案例分析总拿不到分?26监理考前17天重点补这6类题2026-04-29
- 2026监理合同管理这15个考点年年考,考前17天死磕就对了2026-04-29
- 2026监理工程师《目标控制》高频考点!这15个考点占了80%的分2026-04-28
- 2026监理工程师《理论法规》高频考点!这10个数字条文年年都考2026-04-28