2015年监理工程师考试《合同管理》新教材变化
更新时间:2015-03-17 09:57:25
来源:|0
浏览
收藏
监理工程师报名、考试、查分时间 免费短信提醒
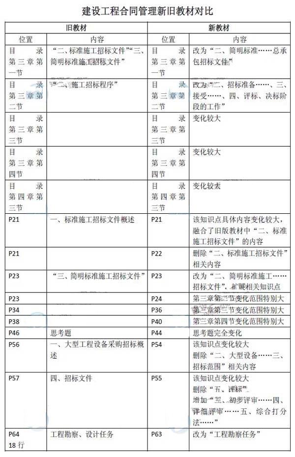
摘要 本文内容为2015年监理工程师考试《合同管理》新教材变化,环球网校整理发布,希望对各位考生的复习备考有所帮助。
编辑推荐
最新资讯
- 2026监理工程师《理论和法规》高频考点汇总!背熟这些稳拿66分2026-04-22
- 2026监理工程师《案例分析》高频考点汇总!主观题这样答不丢分2026-04-21
- 2026监理工程师《合同管理》高频考点汇总!这些内容年年都考2026-04-21
- 2026监理工程师《目标控制》历年高频真题考点汇总!160分科目这样冲2026-04-20
- 2026监理工程师教材大改?各科变动对照表一次性说清2026-04-17
- 2026监理工程师考前必背!80个高频考点浓缩版,考前突击就背这些2026-04-17
- 监理工程师近5年真题考点命中率分析,这些题2026年极有可能再考!2026-04-14
- 2026监理工程师必背80个高频考点曝光!考前速记直接拿!2026-04-14
- 2026监理工程师冲刺必备!《水利监理案例50问》环保方向全解析 · 限时免费领取2026-04-13
- 2026监理工程师考前一月终极冲刺!免费领取考生专用备考资料包,高效逆袭通关指南2026-04-13

