最新资讯
- 环球首发:2014年土地估价师考试真题2014-09-15
- 2013土地估价师师考试真题及答案预告2013-09-14
- 2013年土地估价师师考试真题及答案预告2013-09-13
- 2004年土地估价管理基础真题汇总2013-06-13
- 2004年土地估价管理基础真题122013-06-13
- 2004年土地估价管理基础真题112013-06-13
- 2004年土地估价管理基础真题102013-06-13
- 2004年土地估价管理基础真题92013-06-13
- 2004年土地估价管理基础真题82013-06-13
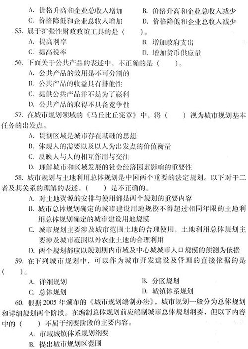
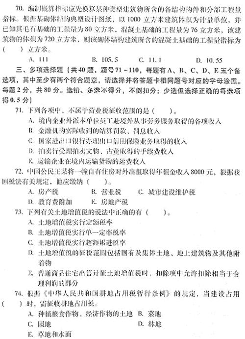
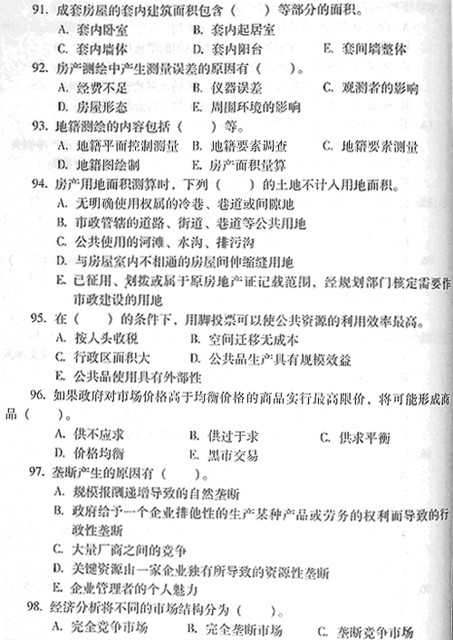
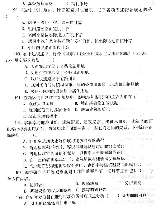
- 2004年土地估价管理基础真题72013-06-13















