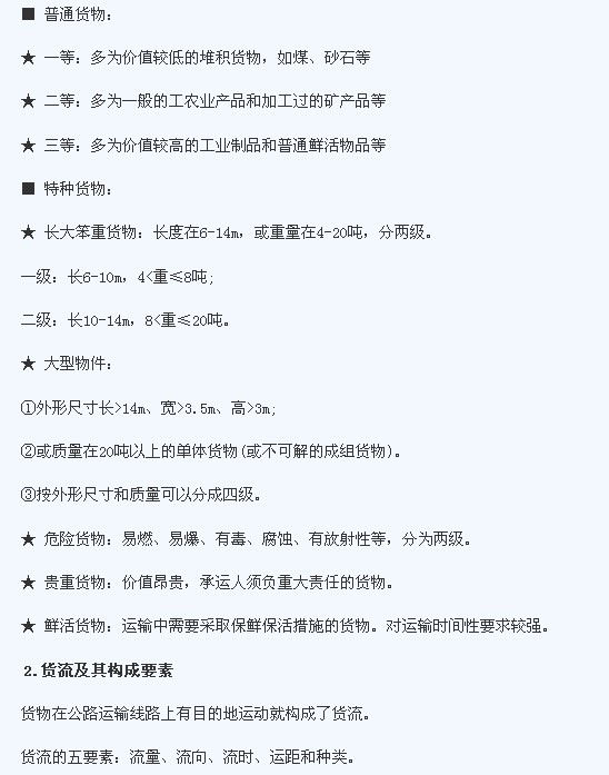
2012经济师《中级公路运输》预习笔记:第12章第1节
更新时间:2012-05-03 09:04:35
来源:|0
浏览
收藏




二、货流的形成及影响因素
1.货流的形成
一定时期、一定范围、一定种类和数量的货物,沿一定方向有目的地位移就形成货流。
2.货流的影响因素
1)工农业生产发展水平与速度:影响货物运输量的决定性因素
2)产品运输系数:
√ 工农业生产量增长和货运量增长不是等速的;多数情况货运量的增速要高于工农业生产的增速;
√ 产品运输系数=货运量/生产量,产品运输系数越大,货运量越大;
√ 不同产品的商品率不同,运输系数也不同,商品率高的,运输系数较大。
3)产业结构的调整
4)生产布局和资源分布状况
5)其他影响因素:如国家经济政策的变化等
三、货流分布特点
1.货流分布在方向上的不均衡性(与客流有所差别)用两个指标来衡量
■ 回运系数 = 轻载方向货流量/重载方向货流量=∑Q轻/∑Q重
■ 行程利用系数 = 载运行程/(载运行程+空驶行程)
■ 减少空驶,提高行程利用系数是实现货流平衡的重要手段
2.货流分布在时间上的不均衡性,用运量不平衡系数表示
■ 运量不平衡系数 = 最大月(或季)的运量/全年月(或季)的平均运量
■ 所运货物的生产和消费的季节性特点引起的
3.货流分布在地区的不均衡性(与客流相同)
■ 是指不同地区或经济区分布的货流不相等。经济越发达的地区货流越密集
■ 可用货流量密度表示,即某一地区一定时间内的运量与该地区面积之比
编辑推荐
最新资讯
- 2020年初中级经济师《经济基础》章节考点汇总2019-11-15
- 2019年初中级经济师《工商管理》考点汇总2019-10-17
- 2019年初中级经济师《金融经济》考点汇总2019-10-15
- 2019年初中级经济师《建筑经济》考点汇总2019-10-15
- 2019年初中级经济师《财政税收专业》考点汇总(10月12日更新)2019-10-12
- 2019年初中级经济师《经济基础》考点汇总2019-10-10
- 2019年经济师考试这12个公式必备!2019-09-10
- 2019年全国经济师考试教材正式出版!2019-07-09
- 2019年经济师考试备考必背公式集合汇总2019-04-25
- 2019年经济师考试备考必背公式集合三2019-04-25