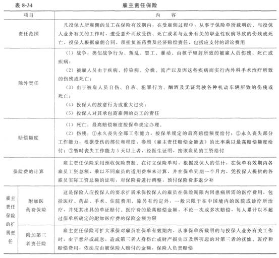
保险与物业保险之雇主责任保险
更新时间:2013-01-14 14:29:12
来源:|0
浏览
收藏
上一篇:保险与物业保险之财产保险
下一篇:保险与物业保险之公众责任保险
最新资讯
- 《物业管理实务》教材知识点:招标投标的策划与实施2016-07-27
- 《物业管理实务》教材知识点:招标投标的内容与形式2016-07-27
- 物业管理师《物业管理实务》教材知识点:组织形式与机构设置2016-07-27
- 《物业管理实务》教材知识点:物业管理企业的设立2016-07-27
- 物业管理师《物业管理实务》教材知识点:概述2016-07-27
- 物业管理师《物业管理综合能力》教材知识点:市场失灵2016-07-26
- 物业管理师《物业管理综合能力》教材知识点:成本理论2016-07-26
- 物业管理师《物业管理综合能力》教材知识点:生产理论2016-07-26
- 物业管理师《物业管理综合能力》教材知识点:弹性理论2016-07-26
- 物业管理师《物业管理综合能力》教材知识点:第一章12016-07-26
