2013年淮安会计从业资格证调转流程
更新时间:2013-10-29 09:35:44
来源:|0
浏览
收藏
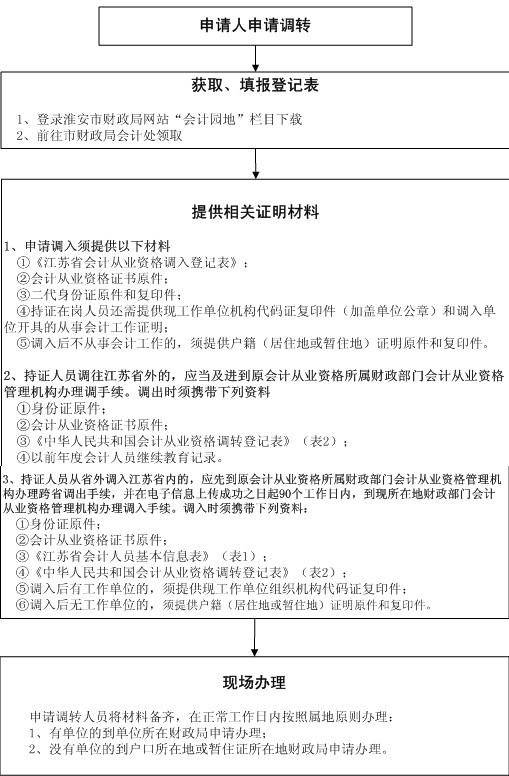
摘要 2013年淮安会计从业资格证调转流程。
超值推荐:会计证保过套餐
课程推荐:签约保过>>>北京版|全国版 签约保过+上岗>>>北京版|全国版

全国2013年会计证准考证打印入口 2013年会计证考试成绩查询入口
>>>报考指南 | |||||||
全国会计从业资格取消免试资格7月1日开始 2013会计从业资格考试辅导报名入口
2013年会计从业资格考试报名汇总 2013年会计从业资格考试模拟测试卷汇总
最新资讯
- 常州市换会计从业资格证要什么资料?2017-12-29
- 安徽阜阳市终止办理与会计从业资格有关的行政服务事项的公告2017-11-29
- 福建三明市会计从业资格证书停止办理有关事项的函2017-11-29
- 湖北孝感市会计从业资格证书如何转出?转出流程及材料?2017-11-09
- 福州市会计从业资格证换证业务即将到期暂停办理的通告2017-11-02
- 吉林省关于清理核查空白会计从业资格证书的通知2017-10-25
- 广东清远市尽快领取会计从业资格证书的通知2017-08-21
- 2014年9月拿的会计从业资格证现在还有用吗 失效了没有?2017-08-14
- 广东汕尾市关于换发新版会计从业资格证书的通知2017-07-07
- 常州市关于尽快申领及换发会计从业资格证书的通知2017-06-13

