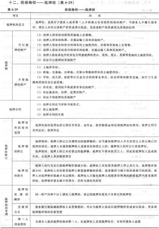
物权法基础知识之担保物权--抵押权
更新时间:2013-06-18 13:06:10
来源:|0
浏览
收藏
摘要 物权法基础知识之担保物权――抵押权
上一篇:物权法基础知识之担保物权
下一篇:物权法基础知识之担保物权--质权
最新资讯
- 《物业管理实务》教材知识点:招标投标的策划与实施2016-07-27
- 《物业管理实务》教材知识点:招标投标的内容与形式2016-07-27
- 物业管理师《物业管理实务》教材知识点:组织形式与机构设置2016-07-27
- 《物业管理实务》教材知识点:物业管理企业的设立2016-07-27
- 物业管理师《物业管理实务》教材知识点:概述2016-07-27
- 物业管理师《物业管理综合能力》教材知识点:市场失灵2016-07-26
- 物业管理师《物业管理综合能力》教材知识点:成本理论2016-07-26
- 物业管理师《物业管理综合能力》教材知识点:生产理论2016-07-26
- 物业管理师《物业管理综合能力》教材知识点:弹性理论2016-07-26
- 物业管理师《物业管理综合能力》教材知识点:第一章12016-07-26
