2013年经济师考试《中级邮电》辅导:市场竞争行为分析
更新时间:2013-07-04 09:53:22
来源:|0
浏览
收藏
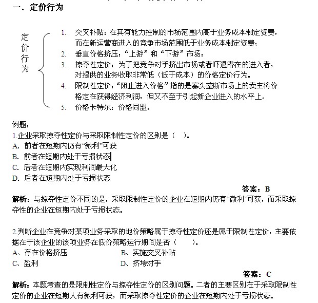
摘要 与掠夺性定价不同的是,采取限制性定价的企业在短期内仍有“微利”可获,而采取掠夺性的企业在短期内处于亏损状态。


编辑推荐
最新资讯
- 2020年初中级经济师《经济基础》章节考点汇总2019-11-15
- 2019年初中级经济师《工商管理》考点汇总2019-10-17
- 2019年初中级经济师《金融经济》考点汇总2019-10-15
- 2019年初中级经济师《建筑经济》考点汇总2019-10-15
- 2019年初中级经济师《财政税收专业》考点汇总(10月12日更新)2019-10-12
- 2019年初中级经济师《经济基础》考点汇总2019-10-10
- 2019年经济师考试这12个公式必备!2019-09-10
- 2019年全国经济师考试教材正式出版!2019-07-09
- 2019年经济师考试备考必背公式集合汇总2019-04-25
- 2019年经济师考试备考必背公式集合三2019-04-25