2015经济师考试《中级经济基础》预习:财政收入
热点专题:2015年经济师考试辅导招生简章
十二、财政收入

5、财政集中度与宏观税负
①财政集中度,通俗地称为宏观税负,是指国家通过各种形式,从国民经济收支环流中截取并运用的资金占国民经济总量的比重。
②衡量宏观税负的口径: 从小到大分别是:
1)税收收入占GDP的比重
2)公共财政收入(一般预算收入)占GDP的比重;
3)公共财政收入(一般预算收入)加政府性基金收入、国有资本经营预算收入、社会保障基金收入后的合计占GDP的比重 。即政府的全部收入。
6、税收的含义和特征
税收,是指公共机关依法强制收取的、对纳税人不附带直接回报义务的课征。
①强制性。税收的强制性是指政府以社会管理者的身份,直接凭借政治权力,通过法律形式对社会产品实行强制征收。这种强制性特征体现在两方面:
一是税收分配关系的建立具有强制性,即税收征收完全是凭借国家拥有的政治权力;
二是税收的征收过程具有强制性,即如果出现税收违法行为,国家可以依法进行处罚。
②无偿性。税收的无偿性是指政府向纳税人进行的无需偿还的征收。无偿性是税收本质的体现,它反映的是一种社会产品所有权、支配权的单方面转移关系,而不是等价交换关系。税收的无偿性是区分税收收入与其他财政收入形式的重要特征。
这种无偿性特征体现在两方面:1)指政府获得税收收入后无需向纳税人直接付出任何报酬;2)指政府征到的税收不再直接返还给纳税人本人。
③固定性。税收的固定性是指国家通过法律形式预先规定了征税对象、税基及税率等要素。税收征纳双方必须按税法规定征税和纳税,双方都无权随意变更征纳标准。
7、税制要素(构成一国税收制度的那些主要因素)



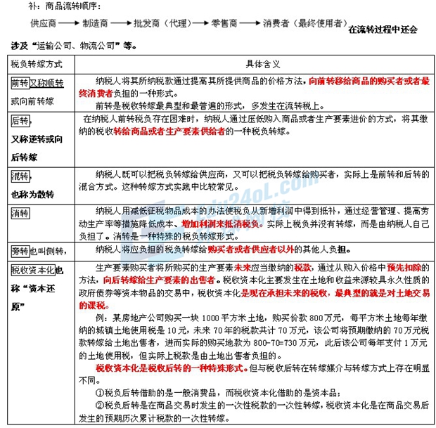
11、税负转嫁的方式







最新资讯
- 2020年初中级经济师《经济基础》章节考点汇总2019-11-15
- 2019年初中级经济师《工商管理》考点汇总2019-10-17
- 2019年初中级经济师《金融经济》考点汇总2019-10-15
- 2019年初中级经济师《建筑经济》考点汇总2019-10-15
- 2019年初中级经济师《财政税收专业》考点汇总(10月12日更新)2019-10-12
- 2019年初中级经济师《经济基础》考点汇总2019-10-10
- 2019年经济师考试这12个公式必备!2019-09-10
- 2019年全国经济师考试教材正式出版!2019-07-09
- 2019年经济师考试备考必背公式集合汇总2019-04-25
- 2019年经济师考试备考必背公式集合三2019-04-25