2015经济师考试《中级经济基础》预习:消费者行为分析
热点专题:2015年经济师考试辅导招生简章
二、消费者行为分析
1、效用理论
①经济人假设:在研究消费者行为时,我们假定,消费者是追求效用最大化的和理性的。
②效用的定义:商品或者服务满足人们某种欲望的能力,或者是消费者在消费商品或服务时所感受到的满足程度。效用是人们的心理感觉,是主观评价,没有客观标准。
③基数效用论:效用是可以直接度量的,存在绝对的效用量的大小。可以用基数,就是用1、2、3、4……这些绝对数值来衡量效用的大小。
序数效用论:无法知道效用的绝对数字,但消费者可以知道自己对不同消费组合的偏好次序,用第一、第二、……这些表示次序的相对数值来衡量效用。
基数效用论和序数效用论是分析消费者行为的不同方法,基数效用理论是运用边际效用论分析的,而序数效用理论是用无差异曲线和预算约束线来分析的。二者得出的分析结论基本是相同的。
④边际效用理论:在基数效用理论中,将效用分为总效用和边际效用。
总效用(TU):消费者在一定时期内,从商品或服务的消费中所得到的满足程度总和。假设某一消费者对一种商品的消费数量为Q,总效用为TU,则总效用函数是: TU=
一般来说,总效用取决于消费数量的多少,在一定范围内,消费量越大,则总效用就越大。
边际效用(MU):是指消费者增加一个单位的商品消费时所带来的满足程度的增加或者效用的增量。MU= 
从数学的意义上看,边际效用就是总效用函数的斜率。


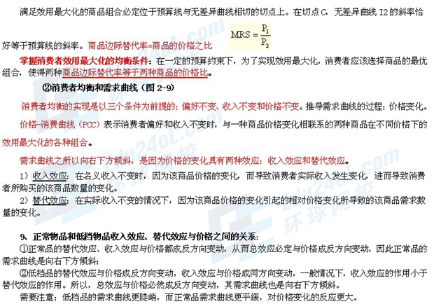
【注4】商品边际替代率递减规律表明的经济含义是指随一种商品消费量的逐渐增加,消费者为了获得这种商品的额外消费而愿意放弃的另一种商品的数量会越来越少,即在维持效用水平不变的前提下,随着一种商品的消费数量的连续增加,消费者为得到一单位的这种商品所需要放弃的另一种商品的消费量是递减的。
边际替代率递减规律决定了无差异曲线的斜率的绝对值是递减的,即凸向原点。
掌握边际商品替代率递减规律:在维持效用水平不变的前提下,随着一种商品的消费数量的连续增加,消费者为得到一单位的这种商品所需要放弃的另一种商品的消费量是递减的。



环球网校友情提示:如果您在此过程中遇到任何疑问,请登录环球网校经济师频道&论坛,或加经济师考试QQ群:129666620,我们随时与广大考生朋友们一起交流!【Ctrl键+D】手动收藏此页面

最新资讯
- 2020年初中级经济师《经济基础》章节考点汇总2019-11-15
- 2019年初中级经济师《工商管理》考点汇总2019-10-17
- 2019年初中级经济师《金融经济》考点汇总2019-10-15
- 2019年初中级经济师《建筑经济》考点汇总2019-10-15
- 2019年初中级经济师《财政税收专业》考点汇总(10月12日更新)2019-10-12
- 2019年初中级经济师《经济基础》考点汇总2019-10-10
- 2019年经济师考试这12个公式必备!2019-09-10
- 2019年全国经济师考试教材正式出版!2019-07-09
- 2019年经济师考试备考必背公式集合汇总2019-04-25
- 2019年经济师考试备考必背公式集合三2019-04-25