2015年经济师《中级财税》知识点预习(3)税法与税制
更新时间:2014-12-16 09:19:39
来源:|0
浏览
收藏
摘要 2015年经济师《中级财税》知识点预习汇总,请各位考生关注。
热点专题:2015年经济师考试辅导招生简章
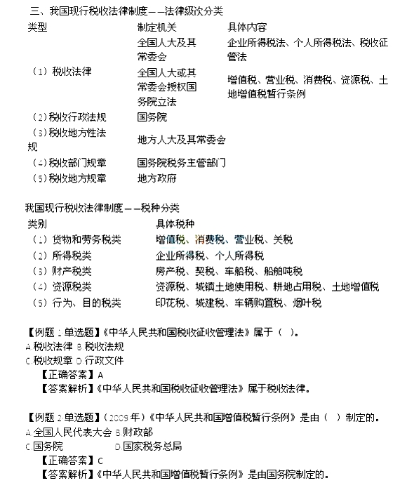
第三节 税法与税







环球网校友情提示:如果您在此过程中遇到任何疑问,请登录环球网校经济师频道&论坛,或加经济师考试QQ群:129666620,我们随时与广大考生朋友们一起交流!【Ctrl键+D】手动收藏此页面

编辑推荐
最新资讯
- 2020年初中级经济师《经济基础》章节考点汇总2019-11-15
- 2019年初中级经济师《工商管理》考点汇总2019-10-17
- 2019年初中级经济师《金融经济》考点汇总2019-10-15
- 2019年初中级经济师《建筑经济》考点汇总2019-10-15
- 2019年初中级经济师《财政税收专业》考点汇总(10月12日更新)2019-10-12
- 2019年初中级经济师《经济基础》考点汇总2019-10-10
- 2019年经济师考试这12个公式必备!2019-09-10
- 2019年全国经济师考试教材正式出版!2019-07-09
- 2019年经济师考试备考必背公式集合汇总2019-04-25
- 2019年经济师考试备考必背公式集合三2019-04-25