2014年淮安会计从业资格证调转流程图
更新时间:2014-03-21 13:50:18
来源:|0
浏览
收藏
摘要 2014年淮安会计从业资格证调转流程图。
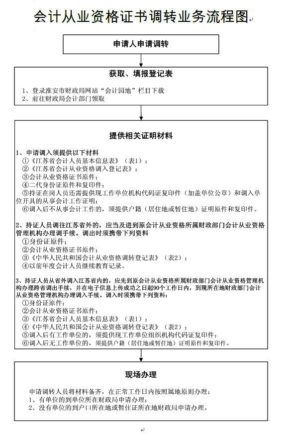
2014年江苏省淮安市会计从业资格证书调转流程

关 注:
考试报名>>2014年会计证考试报名专题
网址大全>>全国各地会计从业考试报名网址汇总
温馨小贴士:如果您在报名过程中遇到任何疑问,请登录环球网校会计证考试频道及论坛,随时与广大考生朋友们一起交流!
编辑推荐:
上一篇:苏州吴中区会计从业资格证申领须知
最新资讯
- 常州市换会计从业资格证要什么资料?2017-12-29
- 安徽阜阳市终止办理与会计从业资格有关的行政服务事项的公告2017-11-29
- 福建三明市会计从业资格证书停止办理有关事项的函2017-11-29
- 湖北孝感市会计从业资格证书如何转出?转出流程及材料?2017-11-09
- 福州市会计从业资格证换证业务即将到期暂停办理的通告2017-11-02
- 吉林省关于清理核查空白会计从业资格证书的通知2017-10-25
- 广东清远市尽快领取会计从业资格证书的通知2017-08-21
- 2014年9月拿的会计从业资格证现在还有用吗 失效了没有?2017-08-14
- 广东汕尾市关于换发新版会计从业资格证书的通知2017-07-07
- 常州市关于尽快申领及换发会计从业资格证书的通知2017-06-13