2014经济师考试《初级经济基础》知识点(第二十九章)
更新时间:2014-04-17 16:29:32
来源:|0
浏览
收藏
摘要 2014经济师考试《初级经济基础》知识点,供备考2014经济师考试的考生学习。
热点专题:2014年经济师考试报名|如何选专业|[免费课堂第一期]|[免费课堂第二期]
套餐推荐:"私人订制"学习方案|2014经济师全程一对一|初中级保过|超值特惠
2014经济师考试《初级经济基础》知识点,供备考2014经济师考试的考生学习。
第二十九章 中国的法律体系
第一节 法律体系的概念
法律体系的概念:法律规范→法律部门→法律体系
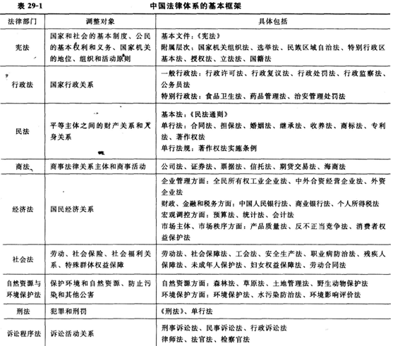
第二节 中国法律体系的基本框架
中国法律体系的基本框架:

2014年经济师刘艳霞独家主讲 环球网校2013押题命中90%
环球网校友情提示:如果您在此过程中遇到任何疑问,请登录环球网校经济师频道&论坛,或加经济师考试QQ群:301183612,我们随时与广大考生朋友们一起交流!

编辑推荐
最新资讯
- 2020年初中级经济师《经济基础》章节考点汇总2019-11-15
- 2019年初中级经济师《工商管理》考点汇总2019-10-17
- 2019年初中级经济师《金融经济》考点汇总2019-10-15
- 2019年初中级经济师《建筑经济》考点汇总2019-10-15
- 2019年初中级经济师《财政税收专业》考点汇总(10月12日更新)2019-10-12
- 2019年初中级经济师《经济基础》考点汇总2019-10-10
- 2019年经济师考试这12个公式必备!2019-09-10
- 2019年全国经济师考试教材正式出版!2019-07-09
- 2019年经济师考试备考必背公式集合汇总2019-04-25
- 2019年经济师考试备考必背公式集合三2019-04-25