2014经济师考试《初级经济基础》知识点(第十三章)
更新时间:2014-04-17 10:27:24
来源:|0
浏览
收藏
摘要 2014经济师考试《初级经济基础》知识点,供备考2014经济师考试的考生学习。
热点专题:2014年经济师考试报名|如何选专业|[免费课堂第一期]|[免费课堂第二期]
套餐推荐:"私人订制"学习方案|2014经济师全程一对一|初中级保过|超值特惠
第十三章 政府预算制度
第一节 政府预算职能
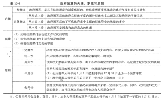
政府预算的内涵、职能和原则:

第二节 我国政府预算职能
第三节 部门预算
部门预算的概念:
部门预算是以政府部门为单位进行编制,经财政部门审核后报同级立法机关审议通过,反映各部门所有收入和支出的公共收支计划和法律文件。
部门预算的主要内容:
1.在编制范围上,部门预算涵盖了部门或单位的所有收入和支出。
2.在编制程序上,部门预算是由基层预算单位编制、逐级汇总形成的。
3.在编制框架上,部门预算由一般预算和基金预算组成。
编制部门预算的意义:
1.细化了预算编制,增强了预算的统一性和完整性。
2.实现了预算统一批复,缩短了预算批复时间。
3.提高了预算编制的科学性和预算执行的规范性。
4.有利于人大审查监督政府预算。
2014年经济师刘艳霞独家主讲 环球网校2013押题命中90%
环球网校友情提示:如果您在此过程中遇到任何疑问,请登录环球网校经济师频道&论坛,或加经济师考试QQ群:301183612,我们随时与广大考生朋友们一起交流!

编辑推荐
最新资讯
- 2020年初中级经济师《经济基础》章节考点汇总2019-11-15
- 2019年初中级经济师《工商管理》考点汇总2019-10-17
- 2019年初中级经济师《金融经济》考点汇总2019-10-15
- 2019年初中级经济师《建筑经济》考点汇总2019-10-15
- 2019年初中级经济师《财政税收专业》考点汇总(10月12日更新)2019-10-12
- 2019年初中级经济师《经济基础》考点汇总2019-10-10
- 2019年经济师考试这12个公式必备!2019-09-10
- 2019年全国经济师考试教材正式出版!2019-07-09
- 2019年经济师考试备考必背公式集合汇总2019-04-25
- 2019年经济师考试备考必背公式集合三2019-04-25