2014经济师《中级经济基础》复习考点:第8章
热点专题:2014报名入口|如何选专业|[免费课堂第一期]|[免费课堂第二期]
套餐推荐:"私人订制"学习方案|全程一对一|初中级保过|超值特惠|8分钟保过
》》》2014年经济师考试《中级经济基础》复习考点汇总《《《
2014年经济师考试《中级经济基础》复习考点汇总,供备考2014中级经济师考试的考生学习。
第八章 价格总水平和就业、失业
考情分析
本章内容属于西方经济学的基础知识,主要讲述价格总水平和就业、失业问题。
本章主要考点
1.价格总水平的含义和度量
2.决定价格总水平变动的因素
3.价格总水平变动的经济效应
4.失业的类型
5.失业和经济增长及价格总水平的相互关系
重点、难点讲解及典型例题
考点一 价格总水平
(一)价格总水平的含义和度量
1.含义
价格总水平也叫一般价格水平,是指一个国家或地区在一定时期(如月、季、年)内全社会各类商品和服务价格变幼状态的平均或综合。一般用价格指数来度量。
2.度量
度量方法:一种是编制各种价格指数,如消费者价格指数、批发价格指数等。一种是计算过内生产缩减指数。
很多国家或地区都是用消费者价格指数(CPI)作为度量价格总水平的主要指标。
我国目前魁采用居民消费价格指数(CPI)作为衡量价格总水平变动的基本指标。
(二)决定价格总水平变动的因素
1.货币供给量、货币流通速度和总产出
用微分方法推导出的价格总水平决定方程为:
π=m+v-y
其中,π代表价格总水平的变动率或通货膨胀率,m代表货币供给量的变动率,v代表货币流通速度的变动率,y代表GDP的变动率。
价格总水平的变动与货币供给量、货币流通速度的变化成正方向变动,而与总产出的变化成反方向变动。
2.总需求和总供给
价格总水平决定于总需求和总供给的比例关系。一般来说,价格总水平和总需求成反方向变动。
(三)价格总水平变动的经济效应
1.对工资的影响。
由于价格总水平的波动,工资可以分为实际工资和名义工资。
实际工资的变动与名义工资的变动成正方向,与价格总水平变动成反方向。
一般地讲,一定程度的通货膨胀有利于企业和政府,而通货紧缩则有利于劳动者和居民。
2.对利息率的影响。
由于价格总水平的变动,利率可分为实际利率和名义利率。
实际利率i=名义利率r-价格总水平变动率π
在名义利率不变时,实际利率与价格总水平变动成反比。
3.对汇率的影响。
汇率实际上由两国价格总水平变动之比决定。
4.价格总水平变动的问接效应。
【例1?单选题】很多国家或地区都是用( )作为度量价格总水平的主要指标。
A.消费者价格指数B.固定资产投资价格指数C.工业品出厂价格指数D.商品零售价格指数
【答案】A
【解析】本题考查价格总水平的度量。价格指数有很多种类,很多国家或地区都是用消费者价格指数作为度量价格总水平的主要指标。
【例2?多选题】决定价格总水平变动的主要因素有( )。
A.总产出
B.货币流通速度
C.总需求和总供给
D.货币供给量
E.产业结构
【答案】ABCD
【解析】决定价格总水平变动的主要因素有货币供给量、货币流通速度和总产出、总需求和总供给。
2014年经济师刘艳霞独家主讲 环球网校2013押题命中90%
环球网校友情提示:如果您在此过程中遇到任何疑问,请登录环球网校经济师频道&论坛,或加经济师考试QQ群:301183612,我们随时与广大考生朋友们一起交流!

热点专题:2014报名入口|如何选专业|[免费课堂第一期]|[免费课堂第二期]
套餐推荐:"私人订制"学习方案|全程一对一|初中级保过|超值特惠|8分钟保过
》》》2014年经济师考试《中级经济基础》复习考点汇总《《《
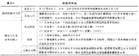
考点二 就业和失业
【例3?单选题】发达国家失业率的计算方法是( )。
A.失业率=(失业总人数/劳动力总人数)×100%
B.失业率=(失业总人数/民用劳动力总人数)×100%
C.失业率=(民用劳动力总人数/失业总人数)×100%
D.失业率=(劳动力总人数/失业总人数)×100%
【答案】B
【解析】本题考查发达国家失业率的计算。在发达国家,失业率是反映一个国家或地区劳动力资源利用
状况的最重要的指标,是失也总人数与民用劳动力总人数的比率,即:失业率=(失业总人数/民用劳动力总人数)×100%。
【例4?单选题】我国统计部门计算和公布的反映失业水平方面的指标是( )。
A.城镇实际失业率
B.城镇预期失业率
C.城镇登记失业率
D.城乡登记失业率
【答案】C
【解析】本题考查我国统计部门计算和公布的反映失业率的指标。我国计算和公布的反映失业水平方面的指标是城镇登记失业率。
考点三 失业的类型
【例5?单选题】下列失业类型中,属于自愿失业的是( )。
A.需求不足性失业
B.摩擦性失业
C.隐性失业
D.周期性失业
【答案】B
【解析】本题考查失业类型。自愿失业包括摩擦性失业和结构性失业。
考点四 失业和经济增长及价格总水平的相互关系
(一)奥肯定律
奥肯定律表明了在经济增长和失业之间存在一定的负相关关系,政府应当把促进经济增长作为降低失业率的主要途径。
(二)菲利普斯曲线
菲利普斯曲线是一条描述通货膨胀与失业或经济增长之间相互关系的曲线。表明失业率与通货膨胀率之间存在负相关关系。
【例6?单选题】奥肯定律表明了在经济增长和失业之间存在一定的负相关关系,政府应当把( )作为降低失业率的主要途径。
A.稳定物价
B.促进经济增长
C.国际收支平衡
D.经济秩序稳定
【答案】B
【解析】本题考查奥肯定律的内容。根据奥肯定律,政府应当把促进经济增长作为降低失业率的主要途径。
2014年经济师刘艳霞独家主讲 环球网校2013押题命中90%
环球网校友情提示:如果您在此过程中遇到任何疑问,请登录环球网校经济师频道&论坛,或加经济师考试QQ群:301183612,我们随时与广大考生朋友们一起交流!

最新资讯
- 2020年初中级经济师《经济基础》章节考点汇总2019-11-15
- 2019年初中级经济师《工商管理》考点汇总2019-10-17
- 2019年初中级经济师《金融经济》考点汇总2019-10-15
- 2019年初中级经济师《建筑经济》考点汇总2019-10-15
- 2019年初中级经济师《财政税收专业》考点汇总(10月12日更新)2019-10-12
- 2019年初中级经济师《经济基础》考点汇总2019-10-10
- 2019年经济师考试这12个公式必备!2019-09-10
- 2019年全国经济师考试教材正式出版!2019-07-09
- 2019年经济师考试备考必背公式集合汇总2019-04-25
- 2019年经济师考试备考必背公式集合三2019-04-25