2012年陕西会计从业资格考试《财经法规》试题
点击查看:陕西会计从业资格考试各年试题汇总
2012年陕西会计从业资格考试《财经法规》试题
一、单项选择题(本类题共20小题,每小题l分,共20分。每小题备选答案中,只有一个符合题意的正确答案。请将选定的答案,按答题要求,用28铅笔填涂答题卡中的相应信息点。多选、错选、不选均不得分。)
1.下列关于国库单一账户的表述中,不正确的是( )。
A.用于记录、核算和反应纳入预算管理的财政收入和财政支出活动
B.用于记录与财政部门零余额账户进行清算
C.用于预算单位零余额账户进行清算
D.用于预算单位办理转账,提取现金结算业务
2.账证核对的主要目的是( )。
A.核查资产
B.以备纳税检查
C.及时发现错账以进行更正
D.保证账簿完整
3.根据《预算法》的规定,下列各项中,负责具体编制各级政府预算调整方案的是( )。
A.人民代表大会
B.人民代表大会常务委员会
C.政府税务部门
D.政府财政部门
4.《陕西省会计管理条例》规定,县级以上财政部门作出吊销资格证书,对单位处五万元以上罚款、对个人处三万元以上罚款决定的,应当告知当事人有要求( )的权利。
A.行政复议
B.提起行政诉讼
C.听证
D.行政仲裁
5.下列各项中,不属于会计职业道德教育途径的是( )。
A.会计学历教育
B.会计人员继续教育
C.会计人员自我教育
D.会计专业技术资格考试
6.下列关于会计职业道德与会计法律制度联系的说法中,不正确的是( )。
A.两者有共同的目标、相同的调整对象,承担着同样的职责
B.两者在内容上相互渗透、相互重叠
C.两者在地位上相互转化、相互吸收
D.两者在表现形式上都是具体的、明确的和成文的
7.增值税的征税对象是( )。
A.增值额
B.销售额
C.毛利润
D.纯利润
8.根据《人民币银行账户结算管理办法》的规定,为了加强对住房基金和社会 保障基金的管理,存款人应依法申请在银行开立的账户是( )。
A.一般存款账户
B.基本存款账户
C.专用存款账户
D.临时存款账户
9.根据《政府采购法》的规定,下列各单位中,可以确定并公布政府采购限额标准的是( )。
A.省级以上人民政府
B.地市级人民政府
C.县市级人民政府
D.乡镇级人民政府
10.依据《支付结算办法》的规定,下列各项中,属于支付结算行为的是( )。
A.用现金结算银行存款利息
B.用现金结算货款
C.用信用卡结算货款
D.用现金结算银行贷款利息
11.某企业将在展销会上取得的收入,在公司会计账册之外另行登记。该行 为属于( )。
A.私设会计账簿
B.变造会计账簿
C.随意变更会计处理方法
D.伪造会计账簿
12.根据《支付结算办法》的规定,下列票据和结算凭证上的记载事项中,原记载人可以更改的是( )。
A.金额
B.出票或签发时间
C.付款时间
D.收款人名称
13.根据《支付结算办法》的规定,出票人在付款人处的存款足以支付支票时,付款人应当在见票后足额付款的期限是( )。
A.10日内
B.5日内
C.次日
D.当日
14.可以受理开户单位增加或减少库存现金限额申请的法定机构是( )。
A.中国人民银行总行
B.中国人民银行各级分行
C.银监会
D.开户银行
15.某高新技术企业2010年应纳税所得额为l 000万元,其所得税应纳税额 为( )万元。
A.150
B.200
C.250
D.330
16.下列各项中,能够确定单位送存现金收入时间的法定机构是( )。
A.开户银行
B.中国人民银行各级分行
C.中国人民银行总行
D.单位决策层
17.根据《预算法》的规定,下列各项中,负责定期向国务院报告中央和地方预 算执行情况的是( )。
A.全国人民代表大会
B.全国人民代表大会常务委员会
C.国务院统计部门
D.国务院财政部门
18.移交人员因病或其他特殊原因不能亲自办理移交手续的,下列各项中,正确的处理方法是( )。
A.经单位领导批准,可由移交人员委托他人代办移交
B.可由移交人员自行授权他人代办移交
C.经会计机构负责人批准,可由移交人员委托他人代办移交
D.可由会计机构负责人自行授权他人代办移交
19.在不可预见的紧急情况发生时,对于不能从其他供应商处采购的货物或 服务,可以采用的采购方式是( )。
A.公开招标
B.邀请招标
C.竞争性谈判
D.单一来源采购
20.受托单位按照税务机关核发的代征证书的要求,以税务机关的名义向纳税人征收零散税款的征收方式是( )。
A.定期定额征收
B.代扣代缴
C.代收代缴
D.委托收款
二、多项选择题(下列每小题备选答案中,有两个或两个以上符合题意的正确答案。请将选定的答案按答题卡要求,用2B铅笔填涂答题卡中相应的信息点,本类题共40分,每小题2分。多选、少选、不选均不得分)
1.小张是某代理记账公司提供专业服务的会计人员,在其位客户提供的下列服务中,违背会计职业道德要求的做法有( )。
A.利用会计专业知识向委托单位提出偷税的建议
B.向委托单位提出改进内部控制的建议
C.为帮助委托单位负责人完成年度业绩,提出将固定资产折旧和银行借款利息挂账处理的建议
D.在委托单位举办会计知识培训,帮助树立依法理财观念

7.以下关于会计职业道德的表述中,不正确的是( )。
A.会计职业道德是规范会计行为的基础
B.会计职业道德与会计法律制度两者在性质上相同
C.会计职业道德规范的全部内容归纳起来就是廉洁自律与强化服务
D.会计职业道德不调整会计人员的外在行为
8.会计工作交接对,属于接替人员应核对的项目有( )。 A.库存现金、有价证券
B.会计凭证、账簿、报表和其他会计资料 C.移交人员经管的票据、印章及其他实物
D.电子数据
9.下列关于票据的中文大写金额数字中,正确的有( )。
A.壹万陆仟圆整
B.三万二千一十二元伍角整
C.肆万零叁元捌角整
D.柒千元正
10.下列关于国家统一的会计制度的表述中,正确的有( )。
A.国家统一的会计制度包括会计法律和会计行政法规
B.国家统一的会计制度包括会计部门规章和会计规范性文件
C.《陕西省会计管理条例》属于国家统一的会计制度
D.国家统一的会计制度是我国会计法律制度的组成部分
11.一般会计人员办理交接手续,负责监交的人员可以是( )。
A.会计机构负责人
B.会计主管人员
C.单位负责人
D.主管单位派的人
12.根据《个人所得税法》规定,下列应税项目可以按次计算征收个人所得税的有( )。
A.企事业单位的承包经营、承租经营所得
B.劳务报酬所得
C.稿酬所得
D.利息、股息、红利所得
13.根据《人民币银行结算账户管理办法》的规定,银行结算账户的变更包 括( )。
A.存款人名称变更
B.单位法定代表人或主要负责人变更
C.地址的变更
D.单位会计人员变更
14.税务代理的形式包括( ).
A.全面代理
B.单项代理
C.临时代理
D.常年代理
15.根据《人民币银行结算账户管理办法》的规定,下列各项中,存款人可以申请开立临时存款账户的有( )。
A.设立临时机构
B.异地临时从事经营活动
C.注册验资
D.境外(含港澳台地区)机构在境内从事经营活动
编辑推荐:
陕西咸阳2014年上半年会计从业资格考试合格证书办理5月12日起
温馨小贴士:如果您在报名过程中遇到任何疑问,请登录环球网校会计证考试频道及论坛,随时与广大考生朋友们一起交流!
点击查看:陕西会计从业资格考试各年试题汇总
16.下列各项中,属于按照税收的计税依据不同进行分类的有( )。
A.财产税
B.从量税
C.从价税
D.复合税
17.税法是国家及纳税人依法征税、依法纳税的行为准则,国家制定税法的目的包括( )。
A.保障国家利益
B.保障纳税人的合法权益
C.维护正常的税收秩序
D.保证国家的财政收入
18.根据《支付结算办法》的规定,支票与汇票和本票相比,它的显著特点有( )。
A.以银行作为付款人
B.以其他金融机构作为付款人
C.见票即付
D.可以透支
19.单位建立的货币资金业务授权批准制度应当包括( )。
A.审批人对货币资金业务授权批准的方式
B.审批人对货币资金业务授权批准的权限
C.审批人对货币资金业务授权批准的程序
D.审批人对货币资金业务授权批准的责任和相关控制措施
20.下列各项表述中,正确的有( )。
A.票据和结算凭证是办理支付结算的工具
B.未使用按中国人民银行统一规定印制的票据,票据无效
C.未使用中国人民银行统一规定格式的结算凭证,银行不予受理
D.单位、个人和银行办理支付结算,必须使用按中国人民银行统一规定印制的票据和结算凭证
三、判断题(本类题共20题,每小题1分,共20分。请将判断结果用2B铅笔填涂答题卡中相应的信息点。每小题判断结果正确的得l分,判断结果错误的扣0.5分,不判定不得分也不扣分。本类题最低得分为零分。)
1.通过对会计人员的会计行为动机提出相应的会计职业道德要求,引导、规范、约束会计人员树立正确的职业观念,可以达到规范会计行为的目的。 ( )
2.会计职业道德修养的环节包括道德认知、道德情感、道德信念、道德行为等。 ( )
3.根据《中华人民共和国会计法》的规定,伪造、变造会计凭证、会计账簿,编 制虚假财务会计报告的行为,尚不构成犯罪的,可由县级以上人民政府财 政部门予以通报。 ( )
4.会计账簿登记,必须以经过审核的会计凭证为依据。 ( )
5.政府采购当事人仅包括采购人和供应商。 ( )
6.根据《预算法》的规定,国务院财政部门负责编制中央和地方预算调整方案。 ( )
7.单位可以开立多个一般存款账户。 ( )
8.各部门对所属各单位的决算草案,应当审核并汇总编制本部门的决算草 案,在规定的期限内报本级政府财政部门审核。 ( )
9.会计行为的规范化主要依赖于会计人员的道德信念、道德品质来实现。 ( ) l0.会计人员遵循“坚持准则”的会计职业道德,就是只需要坚持和遵循会计 核算的基本准则和具体准则,严格按这些准则办事。 ( )
11.根据《预算法》的规定,中央预算和地方各级政府预算,应当参考上一年预 算执行情况和本年度收支预测进行编制。 ( )
12.《税收征收管理法》规定,处罚争议适用必经复议程序。 ( )
13.税务机关可以自行规定提前征收、延缓征收税款。 ( )
14.除国家法律法规另有规定外,存款人的资金必须由其自主支配,银行无权 擅自动用存款人在银行账户里的资金。 ( )
15.工商税类主要包括增值税、消费税、营业税、资源税、企业所得税、个人所 得税等税种。 ( )
16.为保证现金的安全完整,各单位只能采取实地盘点法对库存现金进行定 期和不定期清查。 ( )
17.根据《支付结算办法》的规定,个人不能使用商业汇票。 ( )
18.根据《人民币银行结算账户管理办法》的规定,信托基金专用存款账户需 要支取现金的,应在开户时报中国人民银行当地分支行批准。 ( )
19.会计职业道德的“强化服务”就是要求会计人员树立服务意识,提高服务 质量,努力维护和提升会计职业的良好社会形象。 ( )
20.为方便填写,票据和结算凭证的大写金额栏可以预印固定的“仟、佰、拾、 万、仟、佰、拾、元、角、分”字样。 ( )
四、案例分析题(本类题共l0题,每小题2分,共20分。每小题备选答案中,有一个或一个以上符合题意的正确答案。请将选定的答案,按答题卡要求,用28铅笔填涂答题卡中相应的信息点。多项、少选、错选均不得分。)
根据以下资料回答1-5题:
2011年3月,某省级财政部门在对某外贸企业的财务会计报告进行检查时,发现下列情况:
(1)该企业的业务活动主要是对美贸易,业务收支主要以美元结算,也有少量以人民币结算的业务。
(2)财务会计报告由会计机构负责人签名并盖章后报出。
(3)该企业与2009年6月30日报送了2008年度的企业所得税纳税申报表,并附送了按税法调整后的财务会计报告和其他有关资料。
(4)2009年,改企业为了向银行申请贷款,向银行提供了改动后的2008年度企业财务会计报告。
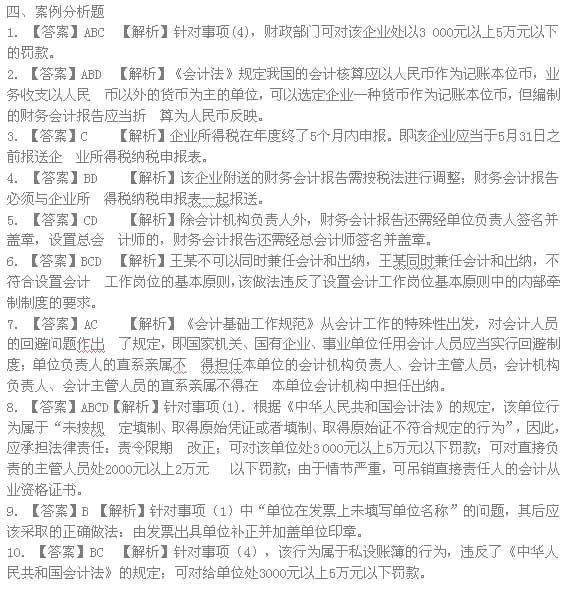
1.针对事项(4),下列说法中正确的有( )。
A.改企业的做法违反了《中华人民共和国会计法》的规定
B.属于向不同的会计资料是使用者提供的财务会计报告编制不一致的行为
C.财政部门应责令该企业限期改正
D.财政部门可对该企业处以5000元以上5万元一下的罚款。
2.针对事项(1),下列说法中正确的有( )。
A.该企业可以采用美元作为记账本位币
B. 该企业可以采用人民币作为记账本位币
C.该企业若以美元作为记账本位币,在编制财务会计报告时无需折算成人民币
D.该企业若以美元作为记账本位币,在编制财务会计报告时应折算成人民币
3.针对(3)下列说法中正确的为( )
A.该企业的报送时间符合税法规定
B.该企业应当与3月31日之前报送企业所得税纳税申报表
C. 该企业应当与5月31日之前报送企业所得税纳税申报表
D. 该企业应当与6月31日之前报送企业所得税纳税申报表
4.针对(3)下列说法中正确的有( )。
A.该企业附送的财务会计报告无需按税法进行调整
B.该企业附送的财务会计报告需按税法进行调整
C.财务会计报告可以不与企业所得税申报表一起报送
D.财务会计报告必须与企业所得税纳税申报表一起报送
5.针对事项(2),下列说法中正确的有( )。
A.除会计机构负责人外,财务会计报告还需经过单位出纳签名并盖章
B.除会计机构负责人外,财务会计报告还需经过单位主管会计工作的负责人签名并盖章
C.除会计机构负责人外,财务会计报告还需经单位负责人签名并盖章
D.设置总会计师的,财务会计报告还需经总会计师签名并盖章
根据以下资料回答6―10题:
2009年5月,财政部门在对某事业单位的检查中发现下列情况:
(1)部分会计凭证与后附发票上的金额不一致,且发票上未填写单位名称,涉及金额较大。
(2)由于人手紧张,会计王某同时兼任该单位出纳。
(3)该会计机构负责人张某是该单位负责人李某的妻子。(4)该单位两套账簿,一套账簿用于向外报送财务数据,另一套账簿用于内部核算。根据以上情况,请回答下列问题:
6.针对事项(2),下列说法中正确的有( )。
A.王某可以同时兼任会计和出纳
B.王某不可以同时兼任会计和出纳
C.王某同时兼任会计‘和出纳,不符合设置会计工作岗位的基本原则
D.该做法违反了设置会计工作岗位基本原则中的内部牵制制度的要求
7.针对事项(3),下列说法中正确的有( )。
A.张某不得担任该单位的会计机构负责人
B.张某可以担任该单位的会计机构负责人
C.不符合《会计基础工作规范》中回避制度的相关规定
D.张某不得在该单位担任任何职务
8.针对事项(1),根据《中华人民共和国会计法》的规定,下列说法中正确的有( )。 A.责令限期改芷
B.可对该单位处3000元以上5万元以下罚款
C.可对直接负责的主管人员处2 000元以上2万元以下罚款
D.由于情节严重,可吊销直接责任人员的会计从业资格证书
9.根据《中华人民共和国会计法》的规定,针对事项(1)中“单位在发票上未填写单位名称”的问题,其后应该采取的正确做法为( )。
A.由发票经手人补填单位名称并作出文字说明
B.由发票出具单位补正并加盖单位印章
C.由该单位更正并加盖单位印章
D.由该单位更正并由检查组确认
10.针对事项(4),下列说法中正确的有( )。
A.符合《中华人民共和国会计法》的规定
B.属于私设账簿的行为,违反了《中华人民共和国会计法》的规定
C.可对该单位处3 000元以上5万元以下罚款
D.可对该单位处5 000元以上5万元以下罚款
编辑推荐:
陕西咸阳2014年上半年会计从业资格考试合格证书办理5月12日起
温馨小贴士:如果您在报名过程中遇到任何疑问,请登录环球网校会计证考试频道及论坛,随时与广大考生朋友们一起交流!
点击查看:陕西会计从业资格考试各年试题汇总
2012年陕西会计从业资格考试《财经法规》试题答案与解析
一、单项选择题
1.【答案】B 【解析】国库单一账户,用于与财政部门在代理银行开设的零余额账户进行清算。
2.【答案】C 【解析】账证核对的主要目的是及时发现错账以进行更正。
3.【答案】D 【解析】地方各级政府财政部门具体编制本级预算、决算草案;具体编制本级预算的调 整方案等。
4.【答案】C 【解析】《陕西省会计管理条例》规定,县级以上财政部门作出吊销资格证书,对单位处 五万元以上罚款、对个人处三万元以上罚款决定的,应当告知当事人有要求听证的权利。
5.【答案】D 【解析】会计专业技术资格考试,不属于会计职业道德教育途径。
6.【答案】D 【解析】会计职业道德其表现形式既有明确的成文规定.也有不成文的约定.并无具体 的表现形式,只是依靠社会舆论、道道约束、传统习俗和道德评价来实现。
7.【答案】A 【解析】增值税是以法定增值额为征税对象征收的一种流转税。
8.【答案】c 【解析】专用存款账户用于办理各项专用资金的收付。住房基金和社会保险基金的关 系,需要开立专用存款账户。
9.【答案】A 【解析】政府采购限额标准,属于中央预算的政府采购项目,由国务院确定并公布;属 于地方预算的政府采购项目,由省、自治区、直辖市人民政府或者其授权的机构确定并公布。
10.【答案】C 【解析】支付结算包括票据、银行卡和汇兑、托收承付、委托收款等结算行为。用信用 卡结算货款,属于支付结算行为。
11.【答案】A 【解析】某企业将在展销会上取得的收入,在公司会计账册之外另行登记。该行为属 于私设会计账簿行为。
12.【答案】C 【解析】付款时间可以更改。
13.【答案】D 【解析】出票人在付款人处的存款足以支付支票时,付款人应当在见票后足额付款的 期限是当日。
14.【答案】D 【解析】开户银行是以受理开户单位增加或减少库存现金限额申请的法定机构。
15.【答案】C 【解析】该公司所得税应纳税额为:l 000×25%=250(万元)。
16.【答案】A 【解析】能够确定单位送存现金收入时间的法定机构是开户银行。
1 7.【答案】D 【解析】国务院财政部门负责定期向国务院报告中央和地方预算执行情况。
18.【答案】A 【解析】移交人员因病或其他特殊原因不能亲自办理移交手续的,经单位负责人批准, 可由移交人员委托他人代办交接。
19.【答案】D 【解析】符合下列情形之一的货物或者服务,可以依法采用单一来源方式采购:(1)只 能从唯一供应商处采购的;(2)发生了不可预见的紧急情况不能从其他供应商处采购的;(3)必须保 证原有采购项目一致性或者服务配套性的要求,需要继续从原供应商处添购,且添购资金总额不超 过原合同采购金额百分之十的。
20.【答案】D 【解析】委托代征是指受托单位按照税务机关核发的代征证书的要求,以税务机关的 名义向纳税人征收一些零散税款的一种税款征收方式。

11.【答案】AB 【解析】一般会计人员办理交接手续,由会计机构负责人(会计主管人员)监交。
12.【答案】BCD 【解析】A选项是按年计算征收个人所得税的。
13.【答案】ABC【解析】银行结算账户的变更是指存款人名称、单位法定代表人或主要负责人、地址以 及其他开户资料发生的变更。
14.【答案】ABCD【解析】税务代理的形式包括全面代理、单项代理、临时代理和常年代理。
15.【答案】ABED【解析】凡是具有民事权利能力和民事行为能力,并依法独立享有民事权利和承担民 事义务的法人和其他组织,均可以开立基本存款账户。
16.【答案】BCD 【解析】税收按照计税标准不同,可以分为从价税、从量税和复合税。财产税是按照征 税对象分类的。
17.【答案】ABED【解析】ABED选项均包括在内。
18.【答案】ABC【解析】支票与汇票和本票相比,有两个显著的特点:第一,以银行或者其他金融机构 作为付款人;第二,见票即付。
19.【答案】ABED【解析】单位应当对货币资金业务建立严格的授权批准制度,明确审批人对货币资金 业务的授权批准方式、权限、程序、责任和相关控制措施,规定经办人办理货币资金业务的职责范围 和工作要求。
20.【答案】ABED【解析】单位、个人和银行办理支付结算.必须使用按中国人民银行统一规定印制的票 据和结算凭证;票据和结算凭证是办理支付结算的工具;未使用按中国人民银行统一规定印制的票 据,票据无效;未使用中国人民银行统一规定格式的结算凭证,银行不予受理。
三、判断题
1.【答案】√
2.【答案】√
3.【答案】√
4.【答案】√
5.【答案】× 【解析】政府采购当事人是指在政府采购活动中享用权利和承担义务的各类主体,包括采购人、供应商和采购代理机构等。
6.【答案】× 【解析】国务院财政部门负责编制中央预算调整方案;地方各级政府财政部门具体编 制本级预算的调整方案。
7.【答案】√
8.【答案】√
9.【答案】× 【解析】会计行为规范化不仅要以会计法律、法规做保证,还要依赖会计人员的道德信念、道德品质来实现。
10.【答案】× 【解析】坚持准则,就是要求会计人员在处理业务过程中,严格按照会计法律制度办事,不为主观或他人意志左右。这里所指的“准则”不仅指会计准则,而且包括会计法律、会计行政法 规、国家统一的会计制度以及会计工作相关的法规制度。
11.【答案】√
12.【答案】× 【解析】《税收征收管理法》规定,处罚争议适用选择复议程序。必经复议的适用范围是复议申请入对税务机关作出的征税行为不服申请复议的;选择复议的适用范围是复议申请人对税务机关作出的行政处罚行为,强制执行措施和税收保全措施行为不服的。
13.【答案】× 【解析】税务机关依照法律、行政法规的规定征收税款,不得违反法律、行政法规的规 定开征、停征、多征、少征、提前征收、延缓征收或者摊派税款。
14.【答案】√
15.【答案】√
16.【答案】× 【解析】为保证现金的安全完整,各单位一般采取实地盘点法对库存现金进行定期和不定期清查。
17.【答案】√
18.【答案】× 【解析】信托基金专用存款账户不得支取现金。
19.【答案】√
20.【答案】× 【解析】票据和结算凭证的大写金额栏不得预印固定的“仟、佰、拾、万、仟、佰、拾、元、 角、分”字样。

编辑推荐:
陕西咸阳2014年上半年会计从业资格考试合格证书办理5月12日起
温馨小贴士:如果您在报名过程中遇到任何疑问,请登录环球网校会计证考试频道及论坛,随时与广大考生朋友们一起交流!
最新资讯
- 会计从业《会计基础》真题案例分析题练习2018-03-23
- 会计从业《会计基础》真题判断练习2018-03-19
- 会计从业资格《会计基础》真题多选回顾2018-03-07
- 会计从业资格《会计电算化》真题精选2018-03-01
- 会计从业资格《财经法规》真题回顾2018-03-01
- 会计从业资格考试会计基础真题回顾练习2018-03-01
- 2016年会计从业资格考试财经法规原题卷2016-08-12
- 浙江会计从业资格考试试题及答案(会计基础单选)2016-07-12
- 浙江会计从业资格考试试题及答案(财经法规多选)2016-07-12
- 会计上岗证考试试题之会计基础判断2016-07-11