2014经济师《初级经济基础》复习知识点:第16章
热点专题:2014经济师报名入口|新教材解析|经济师如何选专业|[每月免费课堂]
套餐推荐:"私人订制"学习方案|全程一对一|零基础VIP保过|初中级保过|超值特惠
第十六章 金融体系与金融市场
第一节 金融体系
金融体系的定义:
金融体系是有关资金的集中、流动、分配和再分配的一个系统。
构成现代金融体系的基本要素:
1.由货币制度所规范的货币流通。
2.金融中介――包括银行类和非银行类金融机构。
3.金融市场,包括资本市场、货币市场、外汇市场、保险市场等子市场。
4.金融工具――即金融产品或金融商品。是金融活动的载体,可以在金融市场上交易。
5.金融制度和调控机制。
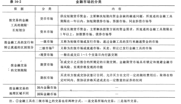
第二节 金融市场
金融市场的分类:

第三节 金融工具与利率
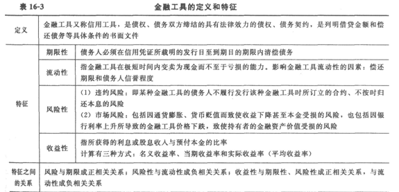
金融工具的定义和特征:

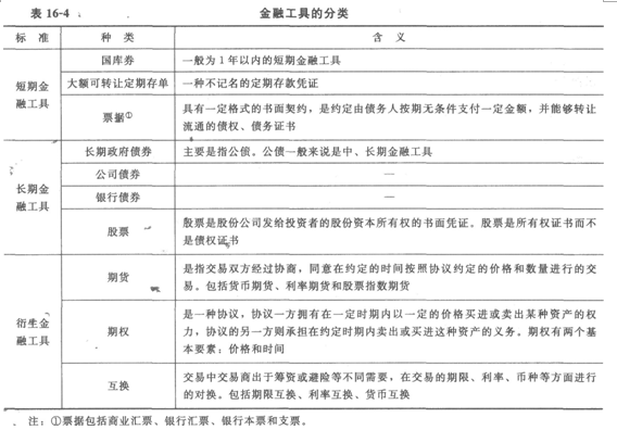
金融工具的分类:

商业汇票:指企业之间根据购销合同进行延期付款时,所开具的反映债权、债务关系的票据。
银行汇票:是汇款人将款项交存银行,由该银行签发给汇款人持往异地办理转账结算或支取现金的票据。
银行本票:是指申请人将款项交存银行,由银行签发给其凭以在同城范围内办理转账结算或支取现金的票据。
支票:是银行的存款人签发给收款人在同城范围内办理结算或委托开户银行将款项支付给收款人的票据。是一种典型的银行信用工具
利息与利率的计算公式:
1.利率=利息额÷(借贷本金额×期限)
或:利息额=借贷本金额×期限×利率
2.利息的计算涉及三个因素:本金、期限和利率。计息方法有两种:
(1)单利计息方法:Pt=P0 ×(1+it)
(2)复利计息方法:Pt=P0×(1+i)t
利率种类:
1.基准利率:在利率体系中起主导作用、能够带动和影响其他利率的利率,也称中心利率,一般由一国货币当局(中央银行)掌握。
2.按照利率的管理体制来划分,利率可分为市场利率和计划(官方)利率。
3.按在信贷期限内利率是否变动来划分,利率可分为固定利率和浮动利率。
4.按是否剔除通货膨胀因素来划分,利率可分为名义利率和实际利率。实际利率=名义利率-通货膨胀率
影响利率水平的因素:
1.平均利润率是决定利率水平的基本因素;
2.货币资金的供求关系;
3.物价上涨率;
实际利率=名义利率-物价上涨率
4.历史沿革;
5.中央银行货币政策;
6.国际金融市场利率。
利息的本质和作用:
利息是由借款者支付给贷款者的超过借贷本金的价值,即借出资金的报酬或使用资金的代价。
利息具有价值判断作用,表现为:
第一,利息是衡量不同时期货币资金实际价值的尺度。
第二,利息可以提高资金使用效率。
2014年经济师刘艳霞独家主讲 环球网校2013押题命中90%
环球网校友情提示:如果您在此过程中遇到任何疑问,请登录环球网校经济师频道&论坛,或加经济师考试QQ群:129666620,我们随时与广大考生朋友们一起交流!
》》移动APP下载:下载环球网校移动客户端,手机、IPAD,随时随地看资讯,学讲义!

最新资讯
- 2020年初中级经济师《经济基础》章节考点汇总2019-11-15
- 2019年初中级经济师《工商管理》考点汇总2019-10-17
- 2019年初中级经济师《金融经济》考点汇总2019-10-15
- 2019年初中级经济师《建筑经济》考点汇总2019-10-15
- 2019年初中级经济师《财政税收专业》考点汇总(10月12日更新)2019-10-12
- 2019年初中级经济师《经济基础》考点汇总2019-10-10
- 2019年经济师考试这12个公式必备!2019-09-10
- 2019年全国经济师考试教材正式出版!2019-07-09
- 2019年经济师考试备考必背公式集合汇总2019-04-25
- 2019年经济师考试备考必背公式集合三2019-04-25