2014经济师《初级经济基础》复习知识点:第19章
更新时间:2014-07-23 10:29:52
来源:|0
浏览
收藏
摘要 2014经济师《初级经济基础》复习点汇总,供备考2014初级经济师考试的考生学习。
热点专题:2014经济师报名入口|新教材解析|经济师如何选专业|[每月免费课堂]
套餐推荐:"私人订制"学习方案|全程一对一|零基础VIP保过|初中级保过|超值特惠
第十九章 市场营销环境
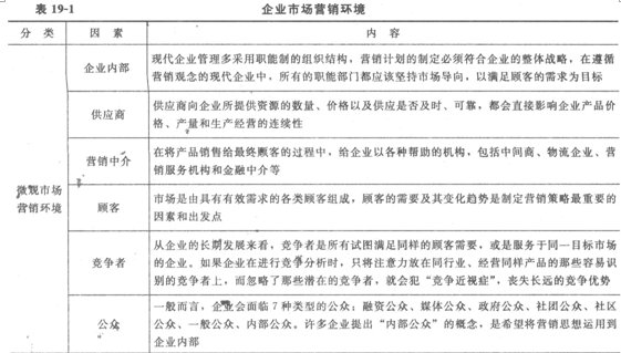
第一节 企业微观市场营销环境
企业微观市场营销环境:

第二节 企业宏观市场营销环境
企业宏观市场营销环境:

2014年经济师刘艳霞独家主讲 环球网校2013押题命中90%
环球网校友情提示:如果您在此过程中遇到任何疑问,请登录环球网校经济师频道&论坛,或加经济师考试QQ群:129666620,我们随时与广大考生朋友们一起交流!
》》移动APP下载:下载环球网校移动客户端,手机、IPAD,随时随地看资讯,学讲义!

编辑推荐
最新资讯
- 2020年初中级经济师《经济基础》章节考点汇总2019-11-15
- 2019年初中级经济师《工商管理》考点汇总2019-10-17
- 2019年初中级经济师《金融经济》考点汇总2019-10-15
- 2019年初中级经济师《建筑经济》考点汇总2019-10-15
- 2019年初中级经济师《财政税收专业》考点汇总(10月12日更新)2019-10-12
- 2019年初中级经济师《经济基础》考点汇总2019-10-10
- 2019年经济师考试这12个公式必备!2019-09-10
- 2019年全国经济师考试教材正式出版!2019-07-09
- 2019年经济师考试备考必背公式集合汇总2019-04-25
- 2019年经济师考试备考必背公式集合三2019-04-25