2014经济师《初级经济基础》复习知识点:第30章
热点专题:2014经济师报名入口|新教材解析|经济师如何选专业|[每月免费课堂]
套餐推荐:"私人订制"学习方案|全程一对一|零基础VIP保过|初中级保过|超值特惠
第三十章 行政法基础知识
第一节 行政法概述
行政法的概念和特征:
1.行政法上的“行政”通常指公共行政,即国家行政机关或法律、法规授权的组织对国家和地方公共事务的组织、管理、决策与调控活动。
2.行政法,是国家调整行政关系,规范和控制行政权运行的法律规范的总称。
3.行政法的特征表现在:尚无统一、完整的实体行政法典;涉及的领域十分广泛,内容十分丰富;易于变动,稳定性弱。
行政法的基本原则:

行政法律关系:

第二节 行政主体
行政主体具有如下法律特征:
1.行政主体是享有国家行政权力,从事行政管理活动的组织。――“权”
2.行政主体是能够以自己的名义行使行政权的组织。――“名”
3.行政主体是能够独立对外承担其行为所产生的法律责任的组织。――“责”
第三节 行政行为
行政行为的概念和特征:
特征:执行性、裁量性、单方意志性、强制性
行政行为的分类:

几种主要的行政行为:
1.行政立法
行政立法的主体:
①国务院;――行政法规
②国务院各部、委员会、中国人民银行、审计署和具有管理职能的直属机构;――部门规章
③省、自治区、直辖市人民政府和较大的市的人民政府;――地方政府规章
较大的市:省、自治区人民政府所在地的市,经济特区所在地的市,国务院批准的较大的市。
2.行政许可
特点:依申请的具体行政行为、授益性行政行为、存在的前提是法律的一般禁止、一般为要式行政行为。
3.行政处罚

2014年经济师刘艳霞独家主讲 环球网校2013押题命中90%
环球网校友情提示:如果您在此过程中遇到任何疑问,请登录环球网校经济师频道&论坛,或加经济师考试QQ群:129666620,我们随时与广大考生朋友们一起交流!
》》移动APP下载:下载环球网校移动客户端,手机、IPAD,随时随地看资讯,学讲义!

热点专题:2014经济师报名入口|新教材解析|经济师如何选专业|[每月免费课堂]
套餐推荐:"私人订制"学习方案|全程一对一|零基础VIP保过|初中级保过|超值特惠
第四节 行政复议和行政诉讼
行政复议:
1.概念
行政复议是指公民、法人或者其他组织认为行政机关的具体行政行为侵犯其合法权益,依法向上一级行政机关或者法定的其他机关提出申请,由受理申请的行政机关对具体行政行为进行审查并作出处理决定的活动。
2.特征
(1)是行政机关的行政行为。
(2)是以行政争议为处理对象的行为。
(3)以具体行政行为为审查对象,并附带审查部分抽象行政行为。
(4)是由行政相对人启动的。
3.基本制度
(1)一级复议制度
对复议决定不服,不能再向复议机关的上一级行政机关申请行政复议。
(2)书面复议制度
原则上进行书面审查,特殊情况下,可以向有关组织和人员调查情况,听取申请人、被申请人和第三人的意见。
(3)依法复议不调解制度
(4)复议不停止执行制度
例外:①被申请人认为需要停止执行的;②行政复议机关认为需要停止执行的;③申请人申请停止执行,行政复议机关认为其要求合理,决定停止执行的;④法律规定停止执行的。
(5)被申请人承担举证责任的制度
被申请人承担对具体行政行为合法性和适当性的举证责任。举证范围包括事实证据和规范性文件。在复议过程中,被申请人不得自行向申请人和其他有关组织或个人收集证据。
行政诉讼:
1.行政诉讼是指公民、法人或者其他组织认为行政机关和被授权组织作出的具体行政行为侵犯其合法权益,依法定程序向人民法院起诉,人民法院在当事人及其他诉讼参与人的参加下,对具体行政行为的合法性进行审查并作出裁决的制度。
2.特征
(1)由人民法院统一受理和审理。
(2)只限于就行政机关作出的具体行政行为的合法性发生的争议。
(3)行政复议不是行政诉讼的前置阶段或者必经程序。
(4)审理方式原则上为开庭审理。
3.基本原则
(1)当事人选择复议原则
在没有明确规定必须经过复议的情况下,可以不经过复议直接向法院起诉。
(2)审查具体行政行为合法性原则
对比学习行政复议的审查范围。
(3)具体行政行为不因诉讼而停止执行原则
例外:①被告认为需要停止执行的;②原告申请停止执行,人民法院认为该具体行政行为的执行会造成难以弥补的损失,并且停止执行不损害社会公共利益,裁定停止执行的;③法律、法规规定停止执行的。
(4)行政诉讼不适用调解原则
行政诉讼和行政赔偿诉讼是两种性质的诉讼,行政赔偿诉讼可以适用调解。
(5)司法变更权有限原则
行政处罚显失公正的,可以判决变更。
(6)被告行政机关负举证责任原则
①举证责任包括:一是由谁负责提供证据证明特定的案件事实,即举证责任的分担;二是不能履行举证责任时可能引起何种法律后果。
②举证责任倒置:被告对作出的具体行政行为负有举证责任,应当提供作出该具体行政行为的证据和所依据的规范性文件。
③在诉讼过程中,被告不得自行向原告和证人收集证据。
④原告仅对下列事项承担举证责任:证明起诉符合法定条件,但被告认为原告起诉超过起诉期限的除外;在起诉被告不作为的案件中,证明其提出申请的事实;在一并提起的行政赔偿诉讼中,证明因受被诉行为侵害而造成损失的事实;其他事项。
第五节 行政赔偿
行政赔偿的概念和特征:
1.行政赔偿是指国家行政机关及其工作人员违法行使职权,侵犯公民、法人或者其他组织的合法权益并造成损害,由国家承担赔偿责任的制度。
2.特征
(1)侵权行为的主体是国家行政机关及其工作人员。
(2)请求人是其合法权益受到侵权行为损害的公民、法人和其他组织。
(3)行政赔偿责任是由于行政机关及其工作人员的职务上的违法行为所致。
(4)行政赔偿责任由国家承担。
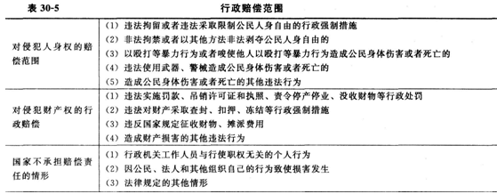
行政赔偿范围:

2014年经济师刘艳霞独家主讲 环球网校2013押题命中90%
环球网校友情提示:如果您在此过程中遇到任何疑问,请登录环球网校经济师频道&论坛,或加经济师考试QQ群:129666620,我们随时与广大考生朋友们一起交流!
》》移动APP下载:下载环球网校移动客户端,手机、IPAD,随时随地看资讯,学讲义!

最新资讯
- 2020年初中级经济师《经济基础》章节考点汇总2019-11-15
- 2019年初中级经济师《工商管理》考点汇总2019-10-17
- 2019年初中级经济师《金融经济》考点汇总2019-10-15
- 2019年初中级经济师《建筑经济》考点汇总2019-10-15
- 2019年初中级经济师《财政税收专业》考点汇总(10月12日更新)2019-10-12
- 2019年初中级经济师《经济基础》考点汇总2019-10-10
- 2019年经济师考试这12个公式必备!2019-09-10
- 2019年全国经济师考试教材正式出版!2019-07-09
- 2019年经济师考试备考必背公式集合汇总2019-04-25
- 2019年经济师考试备考必背公式集合三2019-04-25