2015经济师考试《初级经济基础》知识点:第29章(2)
更新时间:2015-09-18 15:22:21
来源:|0
浏览
收藏
摘要 【摘要】2015年经济师考试时间为11月7日,各位经济师考生正在复习备考中,就备考而言,复习中充分掌握考点则至关重要,环球网校经济师考试频道特地整理经济师复习资料与科目主要知识点供各位考生学习,本文2
【摘要】2015年经济师考试时间为11月7日,各位经济师考生正在复习备考中,就备考而言,复习中充分掌握考点则至关重要,环球网校经济师考试频道特地整理经济师复习资料与科目主要知识点供各位考生学习,本文2015经济师考试《初级经济基础》知识点:第29章(2),希望能助各位考生一臂之力!
考试动态:报名时间|报考条件|考试时间|成绩查询|合格标准
热点推荐:2014经济师晒分有礼|有奖征文|成绩优惠券|辅导选课指南
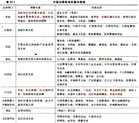
第二节 中国法律体系的基本框架
中国法律体系的基本框架:

环球网校友情提示:了解更多2015经济师考试《初级经济基础》知识点请关注环球网校!如果您在此过程中遇到任何疑问,请登录环球网校经济师频道&论坛,或加经济师考试QQ群:301183612,我们随时与广大考生朋友们一起交流!

编辑推荐
最新资讯
- 2020年初中级经济师《经济基础》章节考点汇总2019-11-15
- 2019年初中级经济师《工商管理》考点汇总2019-10-17
- 2019年初中级经济师《金融经济》考点汇总2019-10-15
- 2019年初中级经济师《建筑经济》考点汇总2019-10-15
- 2019年初中级经济师《财政税收专业》考点汇总(10月12日更新)2019-10-12
- 2019年初中级经济师《经济基础》考点汇总2019-10-10
- 2019年经济师考试这12个公式必备!2019-09-10
- 2019年全国经济师考试教材正式出版!2019-07-09
- 2019年经济师考试备考必背公式集合汇总2019-04-25
- 2019年经济师考试备考必背公式集合三2019-04-25