2015天津上半年会计证考试延考时间
更新时间:2015-09-06 17:56:54
来源:|0
浏览
收藏
摘要 【摘要】天津2015年上半年会计证考试延考时间6月23日-7月19日,环球网校为方便考生考试特分享了2015天津上半年会计证考试延考时间,详情如下,希望可以帮到大家,网校会继续关注会计从业资格考试,更多资料敬
【摘要】天津2015年上半年会计证考试延考时间6月23日-7月19日,环球网校为方便考生考试特分享了“2015天津上半年会计证考试延考时间”,详情如下,希望可以帮到大家,网校会继续关注会计从业资格考试,更多资料敬请关注环球会计从业资格考试频道!
相关推荐:2015年下半年会计证考试报名信息汇总
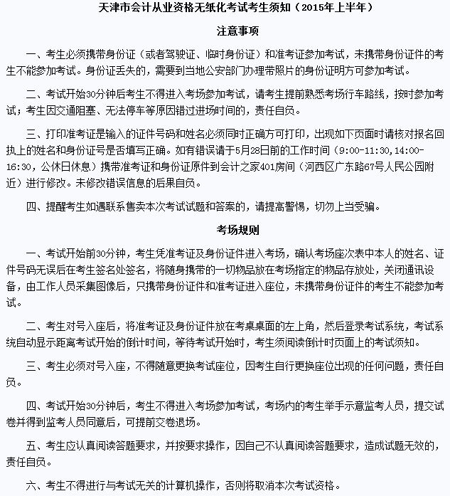
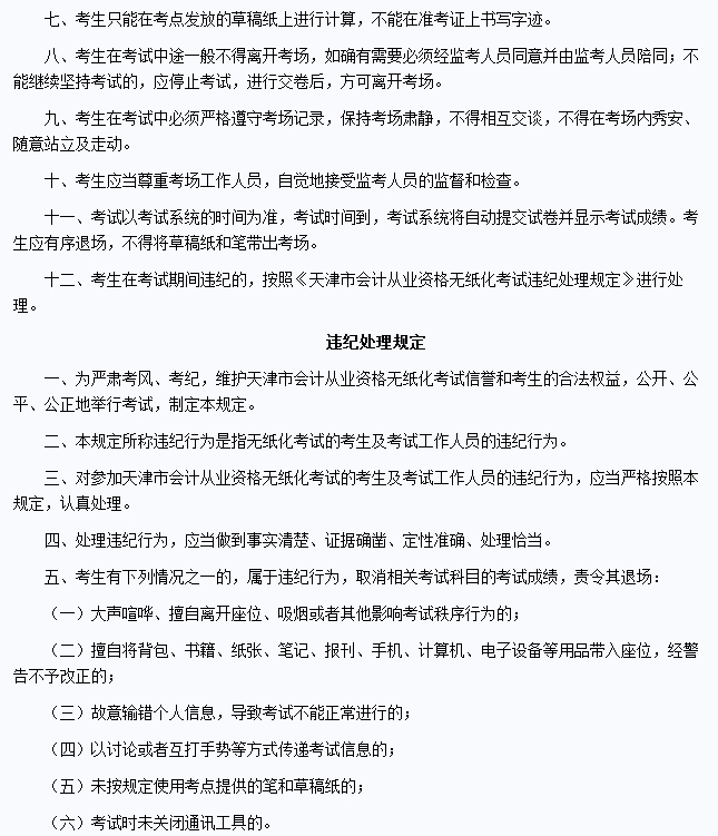
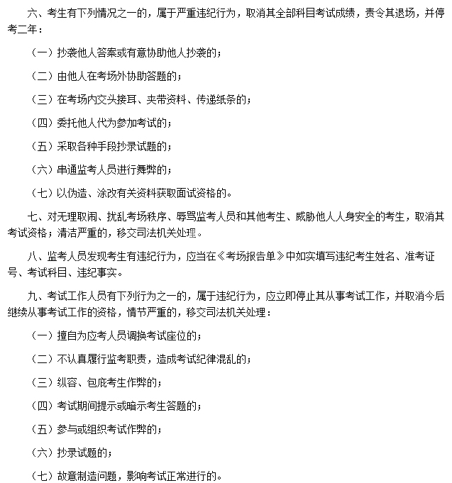
2015年上半年天津会计从业资格考试时间:5月30日、31日、6月6日,2015上半年天津会计从业资格考试延考考试时间2015年6月23日-7月19日。2015年上半年天津会计从业资格考试考生须知如下:



环球网校友情提示:如果您在报名过程中遇到任何疑问 ,请登录环球网校会计从业资格考试论坛,随时与广大考生朋友们一起交流!
编辑推荐:
[考试报名]会计从业资格考试报名时间|报名条件
[考试管理]2015会计从业资格考试时间|应试技巧
[成绩管理]2014年会计从业资格考试成绩查询
最新资讯
- 连云港市2018年度会计专业技术人员继续教育2019年3月31日截止2019-01-30
- 龙岩市2019年度会计专业技术人员继续教育时间2019年5月1日后开始2019-01-29
- 苏州市2018年度会计专业技术人员继续教育培训将于2019年1月31日结束2019-01-24
- 东明县财政局推迟2018年会计继续教育学习时间的通知2019-01-23
- 河北省开展2018年度省直会计人员继续教育培训的通知2019-01-22
- 湖南长沙市2018年度会计人员继续教育网络培训开通2019-01-21
- 包头市多措并举开展2018年度会计人员继续教育工作2019-01-18
- 内蒙古自治区停止2018及以前年度会计人员继续教育培训的通知2019-01-18
- 2019年广东省会计专业技术人员继续教育专业科目学习指南2019-01-17
- 关于开展南昌市会计人员信息采集工作的通知(2019年4月30日止)2019-01-16