银行从业技巧心得:目标管理(5)
更新时间:2009-10-19 15:27:29
来源:|0
浏览
收藏
银行从业资格报名、考试、查分时间 免费短信提醒
实操步骤六:制定目标管理制度
目标管理制度是对目标管理活动的规范,是确保目标管理能够有序落实的工具。
1、制订目标管理制度的原则目标管理制度的原则 告知全体员工这一制度的可行性,以及是符合员工的最大利益的

2、制订目标管理制度的程序
3、目标管理制度的框架


颁行
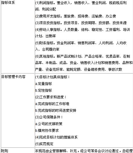
以下是某公司目标管理制度的案例

实操步骤七:目标管理宣导
目标管理是一项“老百姓工程”,终究需要实施到每个员工的日常工作中去的,所以非做好细致的宣导工作不可。

更多银行从业资格考试信息请关注:
编辑推荐
上一篇:银行从业技巧心得:目标管理(4)
下一篇:银行从业--公共基础考试技巧
最新资讯
- 2021年银行从业资格报名完成后做什么?这份备考计划你一定要看!2021-04-23
- 2021年银行从业资格考试答题技巧2021-03-24
- 2020年银行从业资格考试通过率高吗?证书考到手后可以从事哪些工作?2020-08-25
- 2020年银行从业资格考试备考要注意避免走入学习过程中的几个误区2020-08-19
- 2020年银行从业资格考试备考周期变短,怎样才能提高效率?2020-08-12
- 银行从业资格证大一新生可以报考吗?发展前景如何?2020-07-24
- 三个月时间复习银行从业资格考试来得及吗?该怎么准备?2020-07-22
- 2020年银行从业资格证报名时间如何安排?如何合理利用备考时间?2020-07-13
- 2020年银行从业资格证考几门?哪门好过?2020-07-07
- 2020年10月银行从业资格考试学习方法2020-06-28