2015银行从业《法律法规与综合能力》预习:银行业金融机构
一、中央银行、监管机构与自律组织
1、中央银行――中国人民银行
(1)大事记(时间:事件)
1948年:成立
1995年3月18日:第8届全国人民代表大会第3次会议通过了《中华人民共和国中国人民银行法》,以法律形式确立了中央银行地位。
2003年12月27日:修订了《中国人民银行法》,第二条规定“中国人民银行在国务院的领导下,制定和执行货币政策,防范和化解金融风险,维护金融稳定。”
2005年8月10日:中国人民银行上海总部成立
(2)职能演变过程 1948―1984年:同时承担中央银行、金融机构监管及办理工商信贷和储蓄业务的职能
自1984.01.01起:专门行使中央银行职能
2003年:对银行业金融机构的监管职责由银监会行使。
(3)主要职责(《中国人民银行法》第四条规定): 1、发布与履行其职责有关的命令和规章;
2、作为国家的中央银行,从事有关国际金融活动;
3、国务院规定的其他职责;
4、依法制定和执行货币政策;
5、发行人民币,管理人民币流通;
6、监督管理银行间同业拆借市场和银行间债券市场;
7、实施外汇管理,监督管理银行间外汇市场;
8、监督管理黄金市场;
9、持有、管理、经营国家外汇储备、黄金储备;
10、经理国库;
11、维护支付、清算系统的正常运行;
12、负责金融业的统计、调查、分析和预测;
13、指导、部署金融业反洗钱工作,负责反洗钱的资金监测。
环球网校友情提示:如果您在此过程中遇到任何疑问,请登录环球网校银行从资格频道或论坛,随时与广大考生朋友们一起交流!
2、监管机构――中国银行业监督管理委员会
(1)大事记(时间:事件)
2003年4月:成立
2003年12月27日:第10届全国人民代表大会第6次会议通过了《中华人民共和国银行业监督管理法》,并自2004年2月1日起正式施行。
2006年10月31日:第10届全国人民代表大会第24次会议通过了《中华人民共和国银行业监督管理法》修正案,并自2007年1月日起施行。
(2)监管范围 第二条规定:对全国银行业金融机构及其业务活动监督管理,本法所称银行业金融机构是指在中华人民共和国境内设立的商业银行、城市信用合作社、农村信用合作社等吸收公众存款的金融机构及政策性银行。对在境内设立的金融资产管理公司、信托投资公司、财务公司、金融租赁公司及经其他金融机构的监督管理也适用本法规定。
(3)监管职责:
1、依照法律、行政法规制定并发布对银行业金融机构及其业务活动监督管理的规章、规则;2、依照法律、行政法规制定银行业金融机构的审慎经营规则;3、开展与银行业监督管理有关的国际交流、合作活动;4、对银行业自律组织的活动进行指导和监督;5、负责国有重点银行业金融机构监事会的日常管理工作;6、承办国务院交办的其他事项;7、依照法律、行政法规规定的条件和程序,审查批准银行业金融机构的设立、变更、终止及业务范围;8、对银行业金融机构的董事和高级管理人员实行任职资格管理;9、对银行业金融机构的业务活动及其风险状况进行非现场监管,建立银行业金融机构监督管理信息系统,分析、评价银行业金融机构的风险状况;10、对银行业金融机构的业务活动及其风险状况进行现场检查,制定现场检查程序,规范现场检查行为;11、负责统一编制全国银行业金融机构的统计数据、报表,并按照国家有关规定予以公布;12、对银行业金融机构实行并表监督管理;13、会同有关部门建立银行业突发事件处置制度,制定银行业突发事件处置预案,明确处置机构和人员及其职责、处置措施和处置程序,及时、有效地处置银行业突发事件;14、对已经或可能发生信用危机,严重影响存款人和其他客户合法权益的银行业金融机构实行接管或促成机构重组;15、对有违法经营、经营管理不善等情形的银行业金融机构予以撤销;16、对涉嫌金融违法的银行业金融机构及其工作人员以及关联行为人的账户予以查询,对涉嫌转移或隐匿违法资金的申请司法机关予以冻结;17、对擅自设立银行业金融机构或非法从事银行业金融机构业务活动予以取缔。
(4)监管理念:
管风险、管法人、管内控、提高透明度(5)监管目标(4个) 一是通过审慎有效的监管,保护广大存款人和消费者的利益;
二是通过审慎有效的监管,增进市场信心;
三是通过宣传教育工作和相关信息披露,增进公众对现代金融的了解;
四是努力减少金融犯罪。
(6)监管标准(6条)
一是能够促进金融的稳定,同时又促进金融的创新;
二是努力提升我国银行业在国际金融服务中的竞争能力;
三是对各类监管权限做到科学合理,监管者要有所为,有所不为,减少一切不必要的限制;
四是为金融市场上的公平竞争创造环境和条件,并且维护这种有序的竞争,反对无序竞争;
五是对监管者和被监管者两方面都应当实施严格明确的问责制;
六是高效、节约地使用一切监管资源,做到权为民所用、情为民所系、利为民所谋。
环球网校友情提示:如果您在此过程中遇到任何疑问,请登录环球网校银行从资格频道或论坛,随时与广大考生朋友们一起交流!
(7)监管措施(5个) 一是市场准入(包括机构准入、业务准入和高级管理人员准入);二是非现场监管;三是现场检查;四是监管谈话;
五是信息披露监管。
(8)背景知识――“一行三会” 指的是中国人民银行、中国银行业监督管理委员会、中国证券监督管理委员会、中国保险监督管理委员会。
3、自律组织――中国银行业协会
(1)成立:
2000年成立,是在民政部登记注册的全国性非营利社会团队,主管单位为银监会。
(2)协会宗旨: 以促进会员单位实现共同利益为宗旨,履行自律、维权、协调、服务职能,维护银行业合法权益,维护银行业市场秩序,提高银行业从业人员素质,提高为会员服务的水平,促进银行业的健康发展。
(3)组织机构 协会的最高权力机构为会员大会,由参加协会的全体会员(截止07年1月共70家,包括政策性银行、商业银行、资产管理公司、中央国债登记结算有限责任公司、中国邮政储蓄银行、农村商业银行、农村合作银行、农村信用社联合社)、准会员(截止07年1月共37家,包括各省、自治区、直辖市、计划单列市的银行业协会)组成。
会员大会的执行机构为理事会,对会员大会负责,并在会员大会闭会期间负责领导协会开展日常工作。
理事会闭会期间,常务理事会行使理事会职责。常务理事会由会长1名、专职副会长1名、副会长若干名、秘书长1名组成。
协会设监事会,由监事长1名、监事若干名组成。
截止07年4月,协会共设有5个专业委员会:法律工作委员会、自律工作委员会、银行业从业人员资格认证委员会、农村合作金融工作委员会、银团贷款与交易专业委员会。
协会的日常办事机构为秘书处。秘书处设秘书长1名、副秘书长若干名。
二、银行业金融机构
1、政策性银行(银行类别:经营业务) 国家开发银行:1994年3月成立,向国家基础设施、基础产业、支柱产业(即“两基一支”)的大中型基本建设和技术改造等政策性项目及配套工程发放贷款,实行独立核算,自主、保本经营。
中国进出口银行:1994年4月成立,为扩大我国机电产品和成套设备等资本性货物出口提供政策性金融支持。
中国农业发展银行:1994年11月成立,承担国家规定的农业政策性金融业务,代理财政性支农资金的拨付,为农业和农村经济发展服务。
政策性银行的改革:2007年1月的全国金融工作会议决定:“按照分类指导、‘一行一策’的原则,推行政策性银行改革。首先推进国家开发银行改革,全面推行商业化运作,主要从事中长期业务。对政策性业务要实行公开透明的招标制。”
2、大型商业银行: 工、农、中、建、交被称为“国有及国有控股大型商业银行”。
(1)工商银行
1984年1月1日:成立承办原由中国人民银行办理的工商信贷和储蓄业务
2005年10月28日:整体改制为股份有限公司
2006年10月27日:在上海证券交易所和中国香港联合交易所同步上市
(2)农业银行(时间:事件)
1979年初:恢复专门负责农村金融业务
2007年1月:全国金融工作会议决定推进其股份制改革
(3)中国银行(时间:事件)
1912年成立:至1949年期间,曾是国家中央银行、国际汇兑银行、外贸专业银行,并将分支机构拓展到海外。
1979年:成为国家指定的外汇外贸专业银行
2004年8月26日:整体改制为股份有限公司
2006年6月1日:在中国香港联合交易所上市
2006年7月5日:在上海证券交易所上市
(4)中国建设银行(时间:事件)
1954年10月1日:成立原名中国人民建设银行,曾隶属财政部
1979年:成为独立的经营长期信用业务的专业银行
2004年9月17日:整体改制为股份有限公司
2005年10月27日:在中国香港联合交易所上市
(5)交通银行(时间:事件)
1987年4月1日:重新组建,是新中国第一家全国性的股份制商业银行
2005年6月23日:在中国香港联合交易所上市
2007年5月15日:在上海证券交易所上市
环球网校友情提示:如果您在此过程中遇到任何疑问,请登录环球网校银行从资格频道或论坛,随时与广大考生朋友们一起交流!
3、中小商业银行:包括股份制商业银行和城市商业银行两大类 (1)股份制商业银行
截止07年4月1日,包括12家商业银行――中信银行、中国光大银行、华夏银行、广东发展银行、深圳发展银行、招商银行、上海浦东发展银行、兴业银行、中国民生银行、恒丰银行、浙商银行、渤海银行。
意义:一方面在一定程度上填补了国有商业银行收缩机构造成的市场空白,较好地满足了中小企业和居民的融资和储蓄业务需求,大大丰富了对城乡居民的金融服务,方便了百姓生活;另一方面,打破了计划经济体制下国家专业银行的垄断局面,促进了银行体系竞争机制的形成和竞争水平的提高,带动了整体商业银行服务水平、服务质量和工作效率的提高;在经营管理方面不断创新,是很多重大措施的“试验田”,大大推动了银行业的改革和发展。
(2)城市商业银行
是在原城市信用合作社的基础上组建起来的,在相当程度上缓解了集体企业、私营企业、个体工商户“开户难、结算难、借贷难”的矛盾。
(时间:事件)
1979年:第一家城市信用合作社在河南省驻马店市成立
1986:城市信用合作社在大中城市推广(1986年初不到1000家,1988年底3265家,1994年底5200家)
1994年:国务院决定合并城市信用社,成立城市合作银行
1998年:更名为城市商业银行
2005年11月28日:安徽省内6家城市商业银行和7家城市信用社合并重组成立徽商银行
截止2006年6月:9家城市商业银行引进了境外战略投资者
2006年4月26日:上海银行宁波分行开业,成为城市商业银行第一家跨省区设立的分支机构
2006年11月8日:北京银行天津分行开业
2007年1月24日:由江苏省内10家城市商业银行组建成立了江苏银行
近几年,城市商业银行呈现出三个新的发展趋势:一是引进战略投资者,二是跨区经营,三是联合重组。
4、农村金融机构 包括农村信用社;农村商业银行、农村合作银行(在合并农村信用社的基础上组建);村镇银行和农村资金互助社(2007年批准设立的新机构)。
(1)农村信用社、农村商业银行、农村合作银行
(时间:事件)
新中国成立初―1957年底:全国成立由农民“自愿入股”的农村信用社8.8万多个,绝大部分地区实现了“一乡一社”
20世纪70年代:将信用社先交给中国人民银行、后交给中国农业银行管理,实际上走了了“官办”的道路。
1984年:以恢复和加强农村信用社组织上的群众性、管理上的民主性、经营上的灵活性为目的,农村信用社在农业银行的领导下开始了以“三性”为主要内容的改革。
1996年:《国务院关于农村金融体制改革的决定》提出将农村信用社办成农民入股、社员民主管理、主要为入股社员服务的合作金融组织,决定农村信用社与农业银行脱钩,并决定“在城乡一体化程度较高的地区,已经商业化经营的农村信用社,经整顿后可合并组建成农村合作银行”。
2000年7月:农村信用社改革试点的大幕最先在江苏拉开。
2001年11月29日:全国第一家农村股份制商业银行张家港市农村商业银行正式成立
2003年4月8日:全国第一家农村合作银行宁波鄞州农村合作银行正式成立
截止2006年底:全国共批准13家农村商业银行、80家农村合作银行开业
环球网校友情提示:如果您在此过程中遇到任何疑问,请登录环球网校银行从资格频道或论坛,随时与广大考生朋友们一起交流!
附注:农村商业银行与农村合作银行的区别

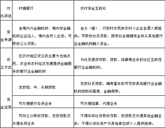
村镇银行和农村资金互助社
2007年1月29日,银监会发布并正式开始施行《村镇银行管理暂行规定》、《农村资金互助社管理暂行规定》

中国邮政储蓄银行(时间:事件) 1986年:恢复并开办国内经济出现比较严重的通货膨胀,主要目的是回笼货币,是邮政部门代理人民银行经办储蓄。
2006年12月31日:银监会批准中国邮政储蓄银行成立。
2007年3月20日:中国邮政储蓄银行挂牌,其市场定位是充分依托和发挥网络优势,完善城乡金融服务功能,以零售业务和中间业务为主,为城市社区和广大农村地区居民提供基础金融服务,与其他银行形成互补关系,支持社会主义新农村建设。
环球网校友情提示:如果您在此过程中遇到任何疑问,请登录环球网校银行从资格频道或论坛,随时与广大考生朋友们一起交流!
6、外资银行 (1)定义――经批准在中华人民共和国境内设立的以下机构:一家外国银行单独出资或与其他外国金融机构共同出资设立的外商独资银行;外国金融机构与中国的公司、企业共同出资设立的中外合资银行;外国银行分行、外国银行代表处。其中,外商独资银行、中外合资银行和外国银行分行统称为外资银行营业性机构。
(2)大事记(时间:事件)
1979年:日本输出入银行在北京设立代表处(我国批准设立的第一家外资银行代表处)。
2001年12月11日:我国正式加入WTO
2006年12月11日:我国加入WTO的过渡期结束,国务院的《中华人民共和国外资银行管理条例》、银监会的《中华人民共和国外资银行管理条例实施细则》正式生效,标志着中国正式全面开放银行业,允许外资银行对所有客户提供人民币服务,取消对外资银行在华经营的非审慎性限制。
截止2006年12月末:在华注册了14家外国独资和合资银行(19家分支机构)、74家外国银行设立了200家分行和79家支行、186家外国银行设立了242家代表处。在华外资银行的本外币资产总额为1033亿美元,占中国银行业金融机构总资产的1.8%,共有27家外资金融机构注资入股了我国的20家商业银行。
(3)经营范围
中外合资银行:可以经营部分或全部外汇业务和人民币业务,可以经营结汇、售汇业务
外国银行分行:可经营部分或全部外汇业务及对除中国境内公民以外客户的人民币业务。
7、非银行金融机构(机构名称:事件) 金融资产管理公司:1999成立,包括信达、长城、东方和华融资产管理公司。目前已完成政策性不良资产的处置任务,正在探索实行股份制改造及商业化经营。
信托公司:1979年,新中国第一家信托投资公司――中国国际信托投资公司成立。2007年3月1日施行的《信托公司管理办法》规定了信托公司所应遵守的规范。
企业集团财务公司:2004年7月27日修订后实施了《企业集团财务公司管理办法》,它是一种完全属于集团内部的金融机构,服务对象仅限于企业集团成员。
金融租赁公司:2007年3月1日施行了《金融租赁公司管理办法》,它是以经营融资租赁业务为主的非银行金融机构。
汽车金融公司:2003年10月3日起施行了《汽车金融公司管理办法》,为中国境内的汽车购买者及销售者提供贷款的非银行金融企业法人。
货币经纪公司:2005年9月1日起施行《货币经纪公司试点管理办法》,是在中国境内设立的,通过电子技术或其他手段,专门从事促进金融机构间资金融通和外汇交易等经纪服务,并从中收取佣金的非银行金融机构。
背景知识:

环球网校友情提示:如果您在此过程中遇到任何疑问,请登录环球网校银行从资格频道或论坛,随时与广大考生朋友们一起交流!
最新资讯
- 2021年银行从业资格《银行管理》知识点:银行对消费者的主要义务2021-04-30
- 2021年银行从业资格《公司信贷》知识点:波特五力模型2021-04-30
- 2021年银行从业资格《个人贷款》知识点:个人贷款押品管理2021-04-30
- 2021年银行从业资格《风险管理》知识点:融资流动性风险(负债角度)2021-04-30
- 2021年银行从业资格《个人理财》知识点:信托计划2021-04-30
- 2021年银行从业资格《法律法规》知识点:银行业消费者权益保护概况2021-04-30
- 2021年银行从业资格《银行管理》知识点:银行业消费者的主要权利2021-04-29
- 2021年银行从业资格《公司信贷》知识点:行业风险的产生2021-04-29
- 2021年银行从业资格《个人贷款》知识点:农户贷款2021-04-29
- 2021年银行从业资格《风险管理》知识点:市场流动性风险(资产角度)2021-04-29