2015银行从业《法律法规与综合能力》预习:银行金融创新
更新时间:2015-02-02 09:16:31
来源:|0
浏览
收藏
银行从业资格报名、考试、查分时间 免费短信提醒
摘要 2015银行从业《法律法规与综合能力》预习:银行金融创新,环球网校银行从业资格频道小编整理以供参考,预祝你银行考试顺利通过!
银行金融创新
1、银行金融创新的概念
(1)2006年12月11日,银监会发布的《商业银行金融创新指引》正式施行。
(2)定义――银行金融创新是银行以客户为中心,以市场为导向,不断提高自主创新能力和风险管理能力,有效提升核心竞争力,更好地满足金融消费者和投资者日益增长的需求,从而实现可持续发展战略的重要组成部分。
2、银行金融创新的内容

环球网校友情提示:如果您在此过程中遇到任何疑问,请登录环球网校银行从资格频道或论坛,随时与广大考生朋友们一起交流!
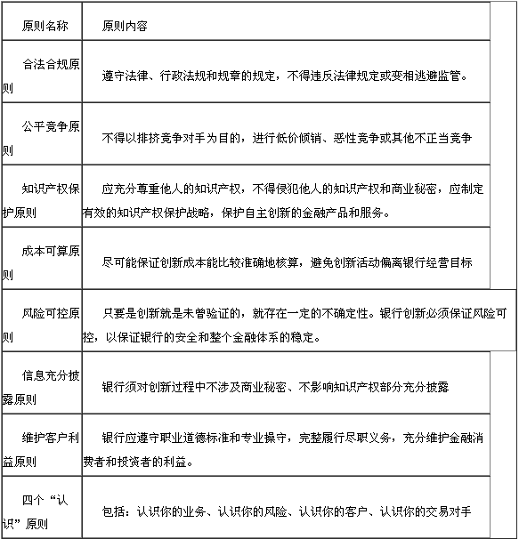
3、银行金融创新的基本原则

环球网校友情提示:如果您在此过程中遇到任何疑问,请登录环球网校银行从资格频道或论坛,随时与广大考生朋友们一起交流!
4、客户利益保护
强调客户利益保护既是维护社会公平、正义、稳定的需要,也是银行自身发展、尤其是创新活动正常进行的需要。

环球网校友情提示:如果您在此过程中遇到任何疑问,请登录环球网校银行从资格频道或论坛,随时与广大考生朋友们一起交流!
编辑推荐
最新资讯
- 2021年银行从业资格《银行管理》知识点:银行对消费者的主要义务2021-04-30
- 2021年银行从业资格《公司信贷》知识点:波特五力模型2021-04-30
- 2021年银行从业资格《个人贷款》知识点:个人贷款押品管理2021-04-30
- 2021年银行从业资格《风险管理》知识点:融资流动性风险(负债角度)2021-04-30
- 2021年银行从业资格《个人理财》知识点:信托计划2021-04-30
- 2021年银行从业资格《法律法规》知识点:银行业消费者权益保护概况2021-04-30
- 2021年银行从业资格《银行管理》知识点:银行业消费者的主要权利2021-04-29
- 2021年银行从业资格《公司信贷》知识点:行业风险的产生2021-04-29
- 2021年银行从业资格《个人贷款》知识点:农户贷款2021-04-29
- 2021年银行从业资格《风险管理》知识点:市场流动性风险(资产角度)2021-04-29