2015银行从业《法律法规与综合能力》预习:民事法律基本规定
更新时间:2015-02-04 08:58:34
来源:|0
浏览
收藏
银行从业资格报名、考试、查分时间 免费短信提醒
摘要 2015银行从业《法律法规与综合能力》预习:民事法律基本规定,环球网校银行从业资格频道小编整理以供参考,预祝你银行考试顺利通过!
民事法律基本规定
一、民事权利主体

二、民事法律行为和代理

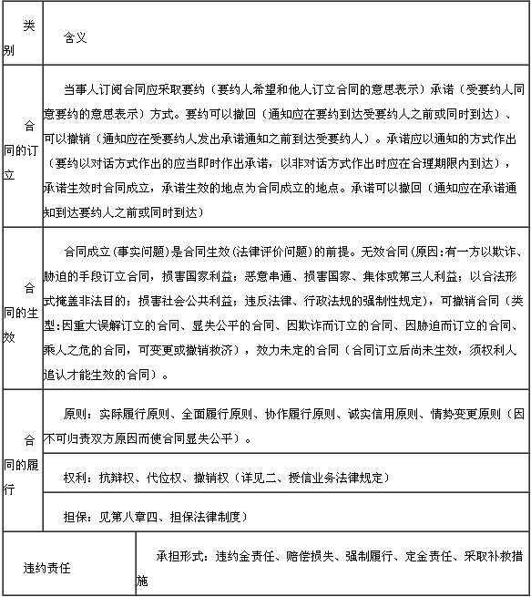
三、合同法律制度

答疑汇总 历年真题
环球网校友情提示:如果您在此过程中遇到任何疑问,请登录环球网校银行从资格频道或论坛,随时与广大考生朋友们一起交流!
编辑推荐
最新资讯
- 2021年银行从业资格《银行管理》知识点:银行对消费者的主要义务2021-04-30
- 2021年银行从业资格《公司信贷》知识点:波特五力模型2021-04-30
- 2021年银行从业资格《个人贷款》知识点:个人贷款押品管理2021-04-30
- 2021年银行从业资格《风险管理》知识点:融资流动性风险(负债角度)2021-04-30
- 2021年银行从业资格《个人理财》知识点:信托计划2021-04-30
- 2021年银行从业资格《法律法规》知识点:银行业消费者权益保护概况2021-04-30
- 2021年银行从业资格《银行管理》知识点:银行业消费者的主要权利2021-04-29
- 2021年银行从业资格《公司信贷》知识点:行业风险的产生2021-04-29
- 2021年银行从业资格《个人贷款》知识点:农户贷款2021-04-29
- 2021年银行从业资格《风险管理》知识点:市场流动性风险(资产角度)2021-04-29