2012年一级建造师工程经济:技术方案经济效果评价
1Z101020技术方案经济效果评价$lesson$
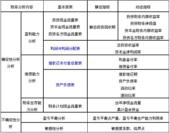
1Z101021 经济效果评价的内容
1Z101022 经济效果评价指标体系
1Z101023 投资收益率分析
1Z101024 投资回收期分析
1Z101025 财务净现值分析
1Z101026 财务内部收益率分析
1Z101027 基准收益率的确定
1Z101028 偿债能力分析
2-1 经济效果评价的内容 P14
――盈利能力:财务内部收益率,财务净现值,资本金财务内部收益率,静态投资回收期,总投资收益率,资本金净利润率
――偿债能力:利息备付率,偿债备付率,资产负债率
――财务生存能力:净现金流量,累计盈余资金
2-2 经济效果评价方法 P15
――确定性评价与不确定性评价
――静态分析与动态分析
――融资前分析与融资后分析
2-3 经济效果评价的程序
2-4 经济效果评价方案
――独立型方案与互斥型方案 P17
――技术方案的计算期 P18
――评价方案:独立型方案只用绝对经济效果检验是否可行,而互斥型方案先用绝对经济效果检验是否可行,后用相对经济效果检验哪个最优。
2-5 经济效果评价指标体系(P19)

――盈利能力分析指标中:静态分析(投资收益率、静态投资回收期)、动态指标(财务内部收益率、财务净现值、财务净现值率、动态投资回收期)
――静态静态分析的适用范围:方案粗略评价,短期投资方案,逐年收益大体相等的技术方案
2-6 投资收益率 P19
――定义
――判别准则
――应用式:总投资收益率,资本金净利润率
――优劣
12.投资收益率的优点、适用范围
投资收益率反映了投资效果的优劣,可适用于各种投资规模,尤其适用于工艺简单而生产情况变化不大的工程建设方案
2-7 财务净现值(P24)
――概念:
――判别准则
FNPV=0,刚好满足基准收益率,财务上可行。
FNPV>0,满足基准收益率,有超额收益,财务上可行;
FNPV<0,不能满足基准收益率,财务上不可行
――优劣
不足:基准收益率确定困难;谨慎考虑互斥方案的寿命;不能真正反映单位投资的使用效率;不能说明在项目经营期各年的经营情况;不能反映投资的回收速度。

2-8 财务内部收益率
――概念:使投资方案在计算期内各年净现金流量的现值累计等于零时的折现率。是投资方案占用的、尚未收回资金的获利能力,它不是项目初期投资的收益率。不仅受项目初始投资规模影响,而且受各年净收益大小的影响
――判别准则
――优劣
――FIRR与FNPV的比较
2-9 投资回收期P35
――优点、不足及适用范围:项目净收益越高,回收期越短,风险越小,项目抗风险能力越强;但投资回收期没有全面的考虑投资整个计算期内的现金流量,只考虑回收前的效果,不能反映投资回收后的情况,无法准确判断整个计算期内的经济效果。
――计算:静态:Pt=I/A,计算式;动态:
――判断:
2-10 基准收益率的概念、测定25
――基准收益率是企业或行业投资者以动态的观点所确定的、可接受的技术方案最低标准的收益水平。
――基准收益率测定:政府投资:政府的政策导向;企业投资:国家和行业发展战略、发展规划、产业政策、资源供给、市场需求、资金时间价值、项目目标等基础上,结合行业特点、行业资本构成综合测定;境外投资:首先考虑国家风险因素;
――投资者自行测定:在企业投资基础上,还应根据自身发展战略和经营策略、技术方案的特点与风险、资金成本、机会成本和通货膨胀等综合测定
――基准收益率的确定基础,必须考虑影响因素 P28
2-11偿债能力分析P28
――偿债资金来源:利润,折旧,摊销,其他还款资金
――借款偿还期P29
――利息备付率≥2
――偿债备付率≥1.3
2012年一级建造师课程报名>>> 2012年二级建造师课程报名>>>
2012年一级建造师课程免费试听>>> 2012年二级建造师课程免费试听>>>
更多相关新闻: 建造师论坛 一级建造师频道 二级建造师频道 建造师博客
最新资讯
- 2026年一级建造师考试新教材学习攻略2026-03-06
- 2026年一级建造师水利水电实务考点免费下载,实务高分技巧2026-03-05
- 2026年一建市政考试图文考点总结,内容浓缩考点2026-03-05
- 2026年一建经济备考攻略:图文考点汇总2026-03-05
- 2026年一级建造师建筑考试科目考点大全免费下载,轻松记忆版2026-03-05
- 2026年一建机电工程管理与实务考点精讲免费下载,分专业整理2026-03-05
- 2026年一建工程项目管理考点归纳免费下载,考前冲刺神器2026-03-05
- 2026年一级建造师公路专业考点大全免费下载,备考必备资料2026-03-05
- 2026年一级建造师法规章节考点汇总PDF免费下载,心考点精编2026-03-05
- 2026年一级注册建造师教材怎么学效率更高?2026-02-24