一级建造师施工企业人力资源管理的任务命题考点
命题考点十二 施工企业人力资源管理的任务$lesson$
【教材解读】
一、人力资源管理的工作步骤
人力资源管理的工作步骤有:编制人力资源规划;通过招聘增补员工;通过解聘减少员工;进行人员甄选;员工的定向;员工的培训;形成能适应组织和不断更新技能与知识的能干的员工;员工的绩效考评;员工的业务提高和发展。
二、项目人力资源管理的全过程
项目人力资源管理的全过程见表1―11。

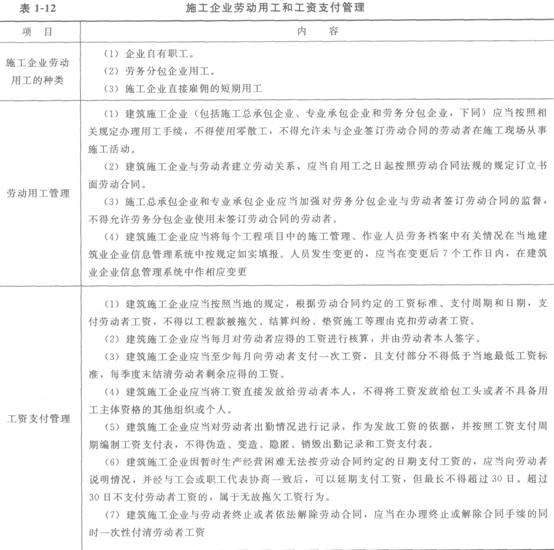
三、施工企业劳动用工和工资支付管理
施工企业劳动用工和工资支付管理见表1―12。

【命题考点】
通过招聘增补员工;通过解聘减少员工;进行人员甄选;员工的定向;员工的绩效考评;项目人力资源管理计划;项目人力资源管理控制;项目人力资源管理考核;劳动用工管理;工资支付管理。
【分析预测】
(1)对人力资源管理的各项工作按工作步骤进行排序。
(2)分析项目人力资源管理计划、项目人力资源管理控制与项目人力资源管理考核的内容。
(3)分析劳动用工管理的相关内容。
【考题回顾】
【2010年度考试真题】
项目人力资源管理的目的是( )。
A.调动项目参与人的积极性
B.建立广泛的人际关系
C.对项目参与人员进行绩效考核
D.招聘或解聘员工
【答案】A本题考核的是项目人力资源管理的目的。项目人力资源管理是指有效地使用涉及项目的人员所需要的过程。项目人力资源管理的目的是调动所有项目参与人的移极性,在项目承担组织的内部和外部建立有效的工作机制,以实现项目目标。
【2006年度考试真题】
建设工程项目人力资源管理的目的是( )。
A.减少项目管理班子人员数量
B.调动所有项目参与人的积极性
C.降低项目管理人工成本
D.组建项目管理班子
【答案】B项目人力资源管理的目的是调动所有项目参与人的积极性,在项目承担组织的内部和外部建立有效的工作机制,以实现项目目标。
【典型习题】
1.项目资源管理的全过程包括项目资源( )。
A.计划
B.配置
C.控制
D.处置
E.确定
2.项目人力资源管理的工作步骤包括( )。
A.通过解聘减少员工
B.员工的定向
C.员工的绩效考评
D.员工的奖励
E.员工的培训
3.项目人力资源管理控制应包括( )。
A.人力资源培训计划
B.教育培训和考核
C.人力资源的选择
D.订立劳务分包合同
E.人力资源需求计划
4.建筑施工企业因暂时生产经营困难无法按劳动合同约定的日期支付工资的,应当向劳动者说明情况,并经与工会或职工代表协商一致后,可以延期支付工资,但最长不得超过( )天。
A.5
B.10
C.15
D.30
【答案】1.ABCD2.ABCE3.BCD4.D
2012年一级建造师课程免费试听>>> 2012年二级建造师课程免费试听>>>
最新资讯
- 2026年一级建造师建设工程经济新增考点:方案比选定量分析方法的选择2026-01-27
- 2026年一建工程经济教材新增考点:方案的比选2026-01-27
- 2026年一建工程项目管理教材新增考点:全员安全生产责任制基本规定2026-01-27
- 2026年一建建设项目管理教材新增常见的施工坍塌考点2026-01-27
- 2026年一级建造师工程项目管理教材新增考点:施工成本偏差原因2026-01-27
- 2026年一级建造师项目管理教材新增考点:工程施工阶段成本影响因素2026-01-27
- 2026年一建法规新旧教材对比,新增劳动合同期满后的续订情形考点2026-01-27
- 一建工程法规2026年教材新增考点:施工单位的安全责任2026-01-27
- 2026年一级建造师法规及相关知识新增考点:落实消防安全职责的具体要求2026-01-26
- 2026年一建法规教材电子版新增考点:买卖合同2026-01-26