一级建造师辅导:施工生产要素的质量控制命题考点
更新时间:2012-04-16 10:03:48
来源:|0
浏览
收藏
一级建造师报名、考试、查分时间 免费短信提醒
命题考点七 施工生产要素的质量控制
【教材解读】
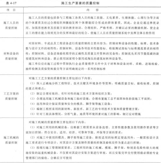
施工生产要素的质量控制见表4-17。


【命题考点】
材料设备的质量控制;工艺方案的质量控制;合理选择和正确使用施工机械设备是保证施工质量的重要措施;基坑降水、排水、加固维护;建立统一的现场施工组织系统和质量管理的综合运行机制;施工作业环境因素的控制。
【分析预测】
分析判断建设工程项目施工过程中的施工人员、材料设备、工艺方案、施工机械、施工环境的质量控制是否合理。
【典型习题】
1.对原材料、半成品及工程设备进行质量控制的主要内容有( )。
A.控制优先采用节能低碳的新型建筑材料和设备,禁止使用国家明令禁用或淘汰的建筑材料和设备
B.选用和设计保证质量和安全的模具、脚手架等施工设备
C.控制材料设备的性能、标准、技术参数与设计文件的相符性
D.控制材料、设备各项技术性能指标、检验测试指标与标准规范要求的相符性
E.控制材料、设备进场验收程序的正确性及质量文件资料的完备性
2.对施工所用的机械设备,应根据工程需要从( )等方面加以控制,符合安全、适用、经济、可靠和节能、环保等方面的要求。
A.施工环境条件
B.设备选型
C.设备生产流程
D.主要性能参数
E.使用操作要求
【答案】1.ACDE2.BDE
环球网校2012年一级建造师考试辅导招生简章 环球网校2011年一级建造师考试辅导通过率
编辑推荐
最新资讯
- 2026年一级建造师建设工程经济新增考点:方案比选定量分析方法的选择2026-01-27
- 2026年一建工程经济教材新增考点:方案的比选2026-01-27
- 2026年一建工程项目管理教材新增考点:全员安全生产责任制基本规定2026-01-27
- 2026年一建建设项目管理教材新增常见的施工坍塌考点2026-01-27
- 2026年一级建造师工程项目管理教材新增考点:施工成本偏差原因2026-01-27
- 2026年一级建造师项目管理教材新增考点:工程施工阶段成本影响因素2026-01-27
- 2026年一建法规新旧教材对比,新增劳动合同期满后的续订情形考点2026-01-27
- 一建工程法规2026年教材新增考点:施工单位的安全责任2026-01-27
- 2026年一级建造师法规及相关知识新增考点:落实消防安全职责的具体要求2026-01-26
- 2026年一建法规教材电子版新增考点:买卖合同2026-01-26