一级建造师辅导资料:施工过程质量验收命题考点
1Z204000 建设工程项目质量控制
命题考点十二 施工过程质量验收
【教材解读】
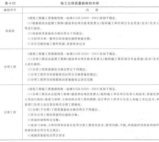
一、施工过程质量验收的内容
施工过程质量验收的内容见表4―22。

二、施工过程质量验收不合格的处理
施工过程质量验收不合格的处理方法有:
(1)在检验批验收时,发现存在严重缺陷的应推倒重做,有一般的缺陷可通过返修或更换器具、设备消除缺陷后重新进行验收;
(2)个别检验批发现某些项目或指标(如试块强度等)不满足要求难以确定是否验收时,应请有资质的法定检测单位检测鉴定,当鉴定结果能够达到设计要求时,应予以验收;
(3)当检测鉴定达不到设计要求,但经原设计单位核算仍能满足结构安全和使用功能的检验批时,可予以验收;
(4)严重质量缺陷或超过检验批范围内的缺陷,经法定检测单位检测鉴定以后,认为不能满足最低限度的安全储备和使用功能,则必须进行加固处理,虽然改变外形尺寸,但能满足安全使用要求,可按技术处理方案和协商文件进行验收,责任方应承担经济责任;
(5)通过返修或加固处理后仍不能满足安全使用要求的分部工程严禁验收。
【命题考点】
检验批;分项工程;分部工程;施工过程质量验收不合格的处理方法。
【分析预测】
(1)分析判断建设工程项目在施工过程中对检验批、分项工程与分部工程应如何验收,由谁组织。
(2)分析判断建设工程项目在施工过程中所进行的质量验收发现不合格后应如何处理。
【2010年度考试真题】
根据《建筑工程施工质量验收统一标准》(GB50300-2001),检验批质量验收合格应满足的条件有( )。
A.主控项目经抽样检验合格
B.具有总监理工程师的现场验收证明
C.一般项目经抽样检验合格
D.具有完整的施工操作依据
E.具有完全的质量检查记录
【答案】ACDE本题考核的是检验批的质量验收。检验批可根据施工及质量控制和专业验收需要按楼层、施工段、变形缝等进行划分。检验批应由监理工程师(建设单位项目技术负责人)组织施工单位项目专业质量(技术)负责人等进行验收,检验批合格质量应符合下列规定:①主控项目和一般项目的质量经抽样检验合格;②具有完整的施工操作依据、质量检查记录。
【2009年度考试真题】
下列施工过程质量验收环节中,应由专业监理工程师组织施工单位项目专业质量负责人等进行验收的有( )。
A.分部工程
B.分项工程
C.单项工程
D.检验批
E.单位工程
【答案】BD本题考核的是施工过程质量验收。检验批和分项工程应由监理工程师(建设单位项目技术负责人)组织施工单位项目专业质量(技术)负责人等进行验收。
【2007年度考试真题】
根据《建筑工程施工质量验收统一标准》(GB50300-2001),对于通过翻修可以解决质量缺陷的检验批,应( )。
A.按验收程序重新进行验收
B.按技术处理方案和协商文件进行验收
C.经检测单位检测鉴定后予以验收
D.经设计单位复核后予以验收
【答案】A按照《建筑工程施工质量验收统一标准》(GB50300-2001)的规定,在检验批验收时,对严重的缺陷应推倒重来,一般的缺陷通过翻修或更换器具、设备予以解决后重新进行验收。
【2006年度考试真题】
1.某工程由于安装的生产设备存在质量缺陷,导致其中某分部工程质量不合格,施工单位在更换了该生产设备后,该分部工程应( )。
A.按验收程序,重新组织检查验收
B.经有资质的检测单位检测鉴定后,予以验收
C.征得建设单位同意后,可予以验收
D.按技术处理方案和协商文件,进行验收
【答案】A按照《建筑工程施工质量验收统一标准》(GB50300-2001)的规定,在检验批验收时,对严重的缺陷应推倒重来,一般的缺陷通过翻修或更换器具、设备予以解决后重新进行验收。
2.建设工程施工质量验收时,对涉及结构安全和使用功能的重要部分工程、专业工程,应当进行( )。
A.功能性全数检测
B.适用性全数检测
C.功能性抽样检测
D.适用性抽样检测
【答案】C国家标准《建筑工程质量验收统一标准》(GB50300-2001)规定:对涉及结构安全和功能的重要分部工程在质量验收时应进行功能性抽样检测。
【典型习题】
1.分项工程质量验收合格应符合的规定有( )。
A.主控项目和一般项目的质量经抽样检验合格
B.所含的检验批均应符合合格质量的规定
C.质量控制资料应完整
D.具有完整的施工操作依据、质量检查记录
E.所含的检验批的质量验收记录应完整
2.工程验收的最小单位是( )。
A.分项工程
B.单位工程
C.分部工程
D.检验批
3.检验批应由( )组织施工单位项目专业质量负责人等进行验收。
A.监理工程师
B.政府主管部门负责人
C.总监理工程师
D.业主
【答案】1.BE2.D3.A
环球网校2012年一级建造师考试辅导招生简章 环球网校2011年一级建造师考试辅导通过率
最新资讯
- 2026年一级建造师建设工程经济新增考点:方案比选定量分析方法的选择2026-01-27
- 2026年一建工程经济教材新增考点:方案的比选2026-01-27
- 2026年一建工程项目管理教材新增考点:全员安全生产责任制基本规定2026-01-27
- 2026年一建建设项目管理教材新增常见的施工坍塌考点2026-01-27
- 2026年一级建造师工程项目管理教材新增考点:施工成本偏差原因2026-01-27
- 2026年一级建造师项目管理教材新增考点:工程施工阶段成本影响因素2026-01-27
- 2026年一建法规新旧教材对比,新增劳动合同期满后的续订情形考点2026-01-27
- 一建工程法规2026年教材新增考点:施工单位的安全责任2026-01-27
- 2026年一级建造师法规及相关知识新增考点:落实消防安全职责的具体要求2026-01-26
- 2026年一建法规教材电子版新增考点:买卖合同2026-01-26