施工质量问题和质量事故的处理命题考点
更新时间:2012-04-16 10:26:10
来源:|0
浏览
收藏
一级建造师报名、考试、查分时间 免费短信提醒
1Z204000 建设工程项目质量控制
命题考点十六 施工质量问题和质量事故的处理
【教材解读】
一、施工质量事故处理的依据
施工质量事故处理的依据见表4―25。

二、施工质量事故的处理程序
施工质量事故处理的一般程序如图4-1所示。

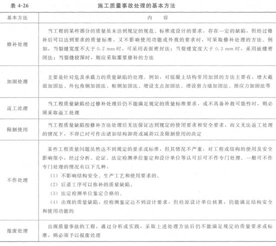
三、施工质量事故处理的基本方法
施工质量事故处理的基本方法见表4―26。

【命题考点】
质量事故的实况资料;有关合同及合同文件;有关的技术文件和档案;相关的建设法规;施工质量事故处理的程序;修补处理;加固处理;返工处理;限制使用;不作处理。
【分析预测】
(1)分析施工质量事故处理的依据。
(2)分析判断施工质量事故处理的程序是否妥当。
(3)分析判断施工过程中出现质量事故应采取何种处理方法。
【典型习题】
1.施工质量事故处理的依据包括( )。
A.质量事故的实况资料
B.有关的技术文件和档案
C.相关的建设法规
D.事故造成的经济损失大小
E.有关合同及合同文件
2.某钢筋混凝土结构工程的框架柱表面出现局部蜂窝麻面,经调查分析,其承载力满足设计要求,则对该框架柱表面质量问题一般的处理方式是( )。
A.加固处理
B.返工处理
C.不作处理
D.修补处理
3.对混凝土结构常用加固的方法有( )。
A.增大截面加固法
B.外包角钢加固法
C.增设支点加固法
D.粘钢加固法
E.嵌缝密封法
【答案】1.ABCE2.D3.ABCD
环球网校2012年一级建造师考试辅导招生简章 环球网校2011年一级建造师考试辅导通过率
编辑推荐
最新资讯
- 2026年一级建造师建设工程经济新增考点:方案比选定量分析方法的选择2026-01-27
- 2026年一建工程经济教材新增考点:方案的比选2026-01-27
- 2026年一建工程项目管理教材新增考点:全员安全生产责任制基本规定2026-01-27
- 2026年一建建设项目管理教材新增常见的施工坍塌考点2026-01-27
- 2026年一级建造师工程项目管理教材新增考点:施工成本偏差原因2026-01-27
- 2026年一级建造师项目管理教材新增考点:工程施工阶段成本影响因素2026-01-27
- 2026年一建法规新旧教材对比,新增劳动合同期满后的续订情形考点2026-01-27
- 一建工程法规2026年教材新增考点:施工单位的安全责任2026-01-27
- 2026年一级建造师法规及相关知识新增考点:落实消防安全职责的具体要求2026-01-26
- 2026年一建法规教材电子版新增考点:买卖合同2026-01-26