职业健康安全与环境管理的特点和要求命题考点
1Z205000 建设工程项目质量控制
命题考点二 职业健康安全与环境管理的特点和要求
【教材解读】
一、建设工程职业健康安全与环境管理的特点
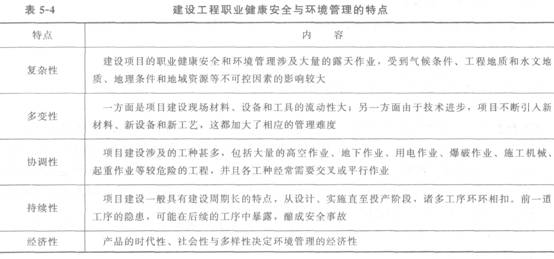
建设工程职业健康安全与环境管理的特点见表5―4。

二、建设工程职业健康安全与环境管理的要求
建设工程职业健康安全与环境管理的要求见表5-5。


【命题考点】
复杂性;多变性;协调性;持续性;经济性;环境影响评价;安全预评价;自开工报告批准之日起15日内;竣工验收之日起30日内。
【分析预测】
(1)分析判断建设工程职业健康安全与环境管理具有哪些特点。
(2)分析判断建设工程项目各个阶段的职业健康安全与环境管理的要求有哪些。
【考题回顾】
【2010年度考试真题】
在建设工程项目决策阶段,建设单位职业健康安全与环境管理的任务是( )。
A.对环境保护和安全设施的设计提出建议
B.办理有关安全与环境保护的各种审批手续
C.对生产安全事故的防范提出指导意见
D.将保证安全施工的措施报有关管理部门备案
【答案】B本题考核的是职业健康安全与环境管理的任务。在建设工程项目决策阶段,建设单位应按照有关建设工程的法律法规和强制性标准的要求,办理各种有关安全与环境保护方面的审批手续。对需要进行环境影响评价或安全预评价的建设工程项目,组织或委托有相应资质的单位进行建设工程项目环境影响评价和安全预评价。
【2007年度考试真题】
根据《建设工程安全生产管理条例》,建设单位应当自开工报告批准之日起( )日内,将保证安全施工的措施报送建设工程所在地的县级以上人民政府建设行政主管部门或其他有关部门备案。
A.15
B.20
C.25
D.30
【答案】A对于依法批准开工报告的建设工程,建设单位应当自开工报告批准之日起15日内,将保证安全施工的措施报送建设工程所在地的县级以上人民政府建设行政主管部门或者其他有关部门备案。
【典型习题】
1.依据建设工程产品的特性,建设工程职业健康安全与环境管理的特点包括( )。
A.组织性
B.多变性
C.持续性
D.经济性
E.协调性
2.对于需要试生产的建设工程项目,建设单位应当在项目投入试生产之日起( )个月内向环保行政主管部门申请对其项目配套的环保设施进行竣工验收。
A.1
B.2
C.3
D.6
3.按照有关建设工程法律法规的规定和强制性标准的要求,办理各种有关安全与环境保护方面审批手续的是( )。
A.施工单位
B.设计单位
C.监理单位
D.建设单位
【答案】1.BCDE2.C3.D
环球网校2012年一级建造师考试辅导招生简章 环球网校2011年一级建造师考试辅导通过率
最新资讯
- 2026年一级建造师建设工程经济新增考点:方案比选定量分析方法的选择2026-01-27
- 2026年一建工程经济教材新增考点:方案的比选2026-01-27
- 2026年一建工程项目管理教材新增考点:全员安全生产责任制基本规定2026-01-27
- 2026年一建建设项目管理教材新增常见的施工坍塌考点2026-01-27
- 2026年一级建造师工程项目管理教材新增考点:施工成本偏差原因2026-01-27
- 2026年一级建造师项目管理教材新增考点:工程施工阶段成本影响因素2026-01-27
- 2026年一建法规新旧教材对比,新增劳动合同期满后的续订情形考点2026-01-27
- 一建工程法规2026年教材新增考点:施工单位的安全责任2026-01-27
- 2026年一级建造师法规及相关知识新增考点:落实消防安全职责的具体要求2026-01-26
- 2026年一建法规教材电子版新增考点:买卖合同2026-01-26