施工企业人力资源管理的任务
【教材解读】
一、人力资源管理的工作步骤
人力资源管理的工作步骤有:编制人力资源规划;通过招聘增补员工;通过解聘减少员工;进行人员甄选;员工的定向;员工的培训;形成能适应组织和不断更新技能与知识的能干的员工;员工的绩效考评;员工的业务提高和发展。
二、项目人力资源管理的全过程
项目人力资源管理的全过程见表1―11。

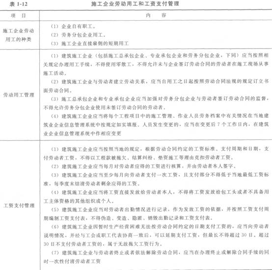
三、施工企业劳动用工和工资支付管理
施工企业劳动用工和工资支付管理见表1―12。

【命题考点】
通过招聘增补员工;通过解聘减少员工;进行人员甄选;员工的定向;员工的绩效考评;项目人力资源管理计划;项目人力资源管理控制;项目人力资源管理考核;劳动用工管理;工资支付管理。
【分析预测】
(1)对人力资源管理的各项工作按工作步骤进行排序。
(2)分析项目人力资源管理计划、项目人力资源管理控制与项目人力资源管理考核的内容。
(3)分析劳动用工管理的相关内容。
环球网校友情提示:如果您在此过程中遇到任何疑问,请登录环球网校一级建造师考试论坛,随时与广大考生朋友们一起交流!
编辑推荐:
【考题回顾】
【2010年度考试真题】
项目人力资源管理的目的是( )。
A.调动项目参与人的积极性
B.建立广泛的人际关系
C.对项目参与人员进行绩效考核
D.招聘或解聘员工
【答案】A本题考核的是项目人力资源管理的目的。项目人力资源管理是指有效地使用涉及项目的人员所需要的过程。项目人力资源管理的目的是调动所有项目参与人的移极性,在项目承担组织的内部和外部建立有效的工作机制,以实现项目目标。
【2006年度考试真题】
建设工程项目人力资源管理的目的是( )。
A.减少项目管理班子人员数量
B.调动所有项目参与人的积极性
C.降低项目管理人工成本
D.组建项目管理班子
【答案】B项目人力资源管理的目的是调动所有项目参与人的积极性,在项目承担组织的内部和外部建立有效的工作机制,以实现项目目标。
环球网校友情提示:如果您在此过程中遇到任何疑问,请登录环球网校一级建造师考试论坛,随时与广大考生朋友们一起交流!
编辑推荐:
【典型习题】
1.项目资源管理的全过程包括项目资源( )。
A.计划
B.配置
C.控制
D.处置
E.确定
2.项目人力资源管理的工作步骤包括( )。
A.通过解聘减少员工
B.员工的定向
C.员工的绩效考评
D.员工的奖励
E.员工的培训
3.项目人力资源管理控制应包括( )。
A.人力资源培训计划
B.教育培训和考核
C.人力资源的选择
D.订立劳务分包合同
E.人力资源需求计划
4.建筑施工企业因暂时生产经营困难无法按劳动合同约定的日期支付工资的,应当向劳动者说明情况,并经与工会或职工代表协商一致后,可以延期支付工资,但最长不得超过( )天。
A.5
B.10
C.15
D.30
【答案】1.ABCD2.ABCE3.BCD4.D
环球网校友情提示:如果您在此过程中遇到任何疑问,请登录环球网校一级建造师考试论坛,随时与广大考生朋友们一起交流!
编辑推荐:
最新资讯
- 2026年一建工程经济如何备考?教材新增营业利润考点2026-02-03
- 2026年一建考试建设工程经济新增固定资产考点2026-02-03
- 2026年一级建造师管理考试教材新增考点:清洁生产理念2026-02-03
- 2026年一级建造师建筑专业新增楼面构造考点2026-02-02
- 2026年一级建造师建筑实务新增考点:抗震设防分类和设防标准2026-02-02
- 2026年一级建造师建筑实务教材新增考点:建筑室内物理环境技术要求2026-02-02
- 2026年一建建筑教材新增建筑设计程序和要求考点2026-02-02
- 2026年一建考试科目工程经济教材新增内部会计控制考点2026-02-02
- 2026年一建工程经济知识点新增会计核算原则2026-02-02
- 2026年一建经济变动内容:新增会计要素计量属性考点2026-02-02