建设工程生产安全事故应急预案教材解读
1Z205000 建设工程项目质量控制
命题考点九 建设工程生产安全事故应急预案
【教材解读】
一、生产安全事故应急预案的内容
生产安全事故应急预案的内容见表5―11。


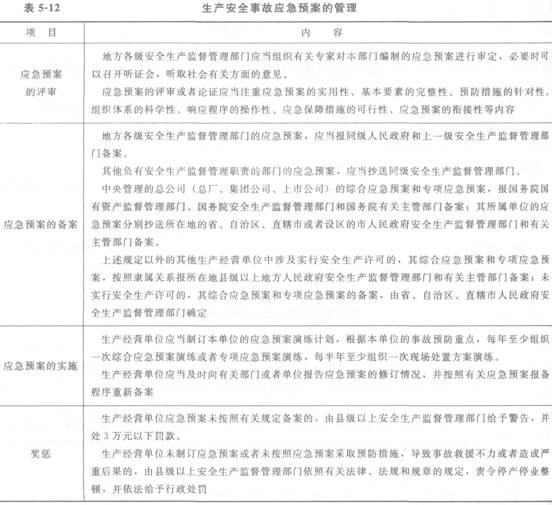
二、生产安全事故应急预案的管理
生产安全事故应急预案的管理见表5―12。
【命题考点】
综合应急预案;专项应急预案;现场处置方案;预案基本要素齐全、完整,预案附件提供的信息准确;应急预案的实用性、基本要素的完整性、预防措施的针对性;同级人民政府和上一级安全生产监督管理部门备案;3万元以下罚款;责令停产停业整顿。
【分析预测】
(1)分析应急预案体系的构成要素有哪些。
(2)分析建设工程生产安全事故应急预案的编制是否符合规定的要求。
(3)分析生产安全事故应急预案的管理。
环球网校友情提示:如果您在此过程中遇到任何疑问,请登录环球网校一级建造师考试论坛,随时与广大考生朋友们一起交流!
编辑推荐:
【典型习题】
1.关于应急预案体系的表述,错误的是( )。
A.现场处置方案应具体、简单、针对性强
B.专项应急预案应制订明确的救援程序和具体的应急救援措施
C.专项应急预案是现场处置方案的组成部分
D.综合应急预案是从总体上阐述事故的应急方针、政策
2.建设工程生产安全事故应急预案的管理包括应急预案的( )。
A.制订、评审、备案和实施
B.评审、备案、实施和奖惩
C.制订、备案、实施和奖惩
D.评审、备案、实施和落实
3.地方各级安全生产监督管理部门的应急预案,应当报( )备案。
A.同级人民政府和同级安全生产监督管理部门
B.上一级人民政府和上一级安全生产监督管理部门
C.同级人民政府和上一级安全生产监督管理部门
D.上一级人民政府和同级安全生产监督管理部门
【答案】1.C2.B3.C
环球网校友情提示:如果您在此过程中遇到任何疑问,请登录环球网校一级建造师考试论坛,随时与广大考生朋友们一起交流!
编辑推荐:
最新资讯
- 2026年一级建造师考试新教材学习攻略2026-03-06
- 2026年一级建造师水利水电实务考点免费下载,实务高分技巧2026-03-05
- 2026年一建市政考试图文考点总结,内容浓缩考点2026-03-05
- 2026年一建经济备考攻略:图文考点汇总2026-03-05
- 2026年一级建造师建筑考试科目考点大全免费下载,轻松记忆版2026-03-05
- 2026年一建机电工程管理与实务考点精讲免费下载,分专业整理2026-03-05
- 2026年一建工程项目管理考点归纳免费下载,考前冲刺神器2026-03-05
- 2026年一级建造师公路专业考点大全免费下载,备考必备资料2026-03-05
- 2026年一级建造师法规章节考点汇总PDF免费下载,心考点精编2026-03-05
- 2026年一级注册建造师教材怎么学效率更高?2026-02-24