2014年一级建造师项目管理模考套题及答案三
【摘要】环球网校一级建造师考试频道,为方便各位一级建造师考生更好的备考2015年一级建造师考试,特地整理一级建造师考试相关练习题,并附解析与参考答案,本文为《2014年一级建造师项目管理模考套题及答案三》,希望各位一级建造师考生通过自测练习题提高自己。更多试题和资料敬请关注环球网校一级建造师考试频道或【ctrl键+D】手动收藏此页面。
最新推荐:2014年一级建造师报名时间与方式专题
一、单项选择题(共70题,每题1分。每题的备选项中,只有1个最符合题意)
1当实行施工总承包管理模式或CM模式时,业主与施工总承包管理单位或CM单位的合同一般采用( )。
A. 单价合同
B. 固定总价合同
C. 变动总价合同
D. 成本补偿合同
参考答案:D
2特种作业人员应具备的条件不包括( )。
A. 年满18周岁,且不超过国家法定退休年龄
B. 具备初中及以上文化程度
C. 具备必要的安全技术知识与技能
D. 在本行业工作6年以上
参考答案:D特种作业人员应具备的条件共有5项,其中包括A、B、C选项的内容。所以D正确。
3工程项目的施工方案中,施工的技术、工艺、方法和机械、设备、模具等施工手段的配置属于( )。
A. 施工技术方案
B. 施工组织方案
C. 施工管理方案
D. 施工控制方案
参考答案:A
4为了充分利用和发挥信息资源的价值,实现有序的科学信息管理,规范信息管理 工作,业主和参建各方都应编制各自的( )。
A. 项目管理手册
B. 系统开发计划
C. 信息编码表
D. 信息管理手册
参考答案:D业主方和项目参与各方都有各自的信息管理任务,为充分利用和发挥信息资源价值,提高信息管理效率,以及实现有序的和科学的信息管理,各方都应编制各自的信息管理手册,以规范信息管理工作。所以D正确。
5采用工程总承包模式的建设项目,发包人可以将( )等一系列工作全部发包给一家承包单位。 ’
A. 勘察、设计、施工和监理
B. 设计、施工、材料和设备采购
C. 资金筹措、设计、监理
D. 可行性研究、资金筹措、勘察设计
参考答案:B
6在进行建设工程项目总进度目标控制前,首先应( )。
A. 调查研究和收集资料
B. 项目结构分析
C. 编制各层进度计划
D. 分析和论证目标实现的可能性
参考答案:D
7建筑施工企业安全生产管理工作中,( )是清除隐患、防止事故、改善劳动条件的重要手段。
A. 安全监察制度
B. 伤亡事故报告处理制度
C. “三同时”制度
D. 安全检查制度
参考答案:D
8根据成本运行规律,建设工程项目成本管理责任体系包括组织管理层和项目经理 部,项目管理层应( )。
A. 体现以效益为中心的管理职能
B. 努力达到社会、企业综合效益最大化
C. 确定施工成本管理目标值
D. 对生产成本进行管理
参考答案:D本题考查对建设工程项目施工成本控制概念的理解,项目管理层应对生产成本进行管 理。所以D正确。
9索赔成立的前提条件不包括( )。
A. 与合同对照,事件已经造成承包人实际损失
B. 造成损失的原因,不属于承包人的行为责任或风险责任
C. 承包人按合同规定的程序和时间提交索赔意向通知和索赔报告
D. 索赔额计算正确
参考答案:D
10总时差指的是在不影响( )的前提下,本工作可利用的机动时间。
A. 紧后工作
B. 持续时间
C. 紧前工作
D. 总工期
参考答案:D
11在施工阶段,通过对施工全过程、全面的质量监督管理、协调和决策,保证竣工项目到投资决策所确定的质量标准,此质量控制目标属于( )。
A. 监理单位的控制目标
B. 施工单位的控制目标
C. 建设单位的控制目标
D. 供货单位的控制目标
参考答案:C
12关于我国现行建设工程招标投标的说法。正确的是( )。
A. 招标人必须委托招标代理机构代为办理招标事宜
B. 工程招标代理机构的资格分为甲级、乙级
C. 乙级工程招标代理机构只能承担工程投资额5000万元以下的工程招标代理 业务
D. 乙级工程招标代理机构不可以跨省、自治区、直辖市承担业务
参考答案:B工程招标代理机构资格分为甲、乙两级。工程招标代理机构可以跨省、自治区、直辖市承担工程招标代理业务,2014版书270页
13关于质量控制说法,正确的是( )。
A. 质量控制是指确定质量方针及实施质量方针的全部职能及工作内容,并对其工作效果进行评价和改进的一系列工作
B. 质量控制是质量管理的一部分,是致力于满足质量要求的一系列相关活动
C. 只要具备相关的作业技术能力,就能产生合格的质量
D. 质量控制是围绕质量方针采取的一系列活动
参考答案:B
14对施工生产要素施工环境的控制主要是采取( )的控制方法。
A. 动态控制
B. 预测预防
C. 跟踪管理
D. 技术控制
参考答案:B
15建设工程项目质量管理的PE)lCA循环中,质量处置阶段的主要任务是( )。
A. 明确质量目标并制定实现目标的行动方案
B. 展开工程项目的施工作业技术活动
C. 对计划实施过程进行科学管理
D. 对质量问题进行原因分析,采取措施予以纠正
参考答案:D
16控制整个项目实施阶段的工作进度,是( )进度控制的任务。
A. 设计方
B. 施工方
C. 监理方
D. 业主方
参考答案:D
17建设工程项目的竣工验收,必须按照工程项目质量控制系统的职能分工,以( )为核心进行竣工验收的组织协调。
A. 建设单位
B. 施工单位
C. 监理工程师
D. 设计单位参考答案:C
18在人口稠密区,强噪声作业应停止施工的时段一般为( )。
A. 晚10时到次日早6时
B. 晚8时到次日早5时
C. 晚11时到次日早6时
D. 晚6时到次日早6时
参考答案:A
凡在人口稠密区进行强噪声作业时,须严格控制作业时间,一般晚10时到次日早6时之间停止强噪声作业。所以A正确。
19建设工程项目的职业健康安全管理的目的是( )。
A. 保护建设工程产品生产者的健康与安全
B. 控制工作场所内员工及其他进入现场人员的安全条件和因素
C. 避免因使用不当对使用者造成的健康和安全的危害
D. 保护建设工程产品生产者和使用者的健康与安全
参考答案:A
20进度控制工作包含了大量的组织和协调工作,而( )是组织和协调的重要手段。
A. 非正式沟通
B. 正式沟通
C. 会议
D. 信息沟通
参考答案:C
21某建设工程发生一起质量事故,导致50人重伤,直接经济损失5100万元,则该起质量事故属于( )。
A. 一般事故
B. 严重事故
C. 较大事故
D. 重大事故
参考答案:D
22美国建筑师学会(AIA)的合同条件主要用于( )工程。
A. 铁路和公路
B. 房屋建筑
C. 石油化工
D. 大型基础设施
参考答案:BAIA合同条件主要用于私营的房屋建筑工程,在美洲地区具有较高的权威性,应用广泛。所以B正确。
23组织有关老师对本部门编制的应急预案进行审定的部门是( )。
A. 国务院负有安全生产监督管理职责的部门
B. 建设行政主管部门
C. 市级人民政府安全生产监督管理部门
D. 地方各级安全生产监督管理部门
参考答案:D
24工程具备隐蔽条件或达到专用条款约定的中间验收部位,承包人进行自检,并在隐蔽或中问验收前最晚( )小时书面形式通知工程师验收。
A. 12
B. 24
C. 36
D. 48
参考答案:D
25关于物资采购合同价格,按规定应由国家定价但国家尚无定价的材料,其价格应( )。
A. 由供需双方协商确定
B. 报请物价主管部门批准
C. 由工程师确定
D. 由政府质量监督部门确定
参考答案:B
26获得IS09000质量管理体系认证的企业,若其质量管理体系存在严重不符合规定,并在规定时问未予整改的,认证机构可以作出( )的决定。
A. 认证注销
B. 认证暂停
C. 重新认证
D. 认证撤销参考答案:D
27关于建设工程施工合同谈判与签约的说法,正确的是( )。
A. 在合同谈判阶段形成的所有文件都是合同文件的组成部分
B. 建设工程施工合同由合同双方达成协议并签字后,即受法律保护
C. 双方在合同谈判结束后,即形成正式的合同文件
D. 在合同谈判中,双方可以对技术要求进行进一步讨论和确认 参考答案:D
28按照我国《企业职工伤亡事故分类》GB 6441--1986标准规定,职业伤害事故分为( )类。
A. 18
B. 19
C. 20
D. 21
参考答案:C
30在网络计划中,判别关键工作的条件是( )最小。
A. 持续时间
B. 时间间隔
C. 自由时差
D. 总时差
参考答案:D
31施工现场的空气压缩机安装消声器主要是基于( )技术来控制噪声。
A. 传播途径
B. 声源控制
C. 接收者防护
D. 噪声传播方式
参考答案:B
32特种作业操作证有效期为( )年。
A. 3
B. 5
C. 6
D. 1
参考答案:C
33施工成本分析就是根据会计核算、( )和统计核算提供的资料,对施工成本的形成过程和影响成本升降的因素进行分析。
A. 单项核算
B. 成本核算
C. 利润核算
D. 业务核算
参考答案:D
34质量控制和质量管理的关系是( )。
A. 质量控制是质量管理的一部分
B. 质量管理是质量控制的一部分
C. 质量管理和质量控制相互独立
D. 质量管理和质量控制相互包容
参考答案:A
35职业健康安全和环境管理体系的不同点是( )。
A. 管理目标
B. 不规定具体绩效标准
C. 管理原理
D. 管理的侧重点
参考答案:D略
36工程施工过程中发生索赔事件以后,承包人首先要做的工作是( )。
A. 向监理工程师提交索赔证据
B. 提出索赔意向通知
C. 提交索赔报告
D. 与业主就索赔事项进行谈判
参考答案:B
37工程管理信息化属于( )的范畴。
A. 领域信息化
B. 区域信息化
C. 企业信息化
D. 社会信息化
参考答案:A
38对建设工程施工合同中发包人的责任进行分析时,主要分析其( )。
A. 报批责任
B. 监督责任
C. 合作责任
D. 组织责任
参考答案:C
39年度成本分析的依据是( )。
A. 当月(季)的成本报表
B. 当年的成本报表
C. 当年的进度报表
D. 当年的施工日志
参考答案:B
40属于固体废弃物减量化处理方法的是( )。
A. 焚烧、热解、填埋
B. 焚烧、填埋、堆肥
C. 填埋、堆肥、热解
D. 焚烧、热解、堆肥
参考答案:D减量化是对已经产生的固体废物进行分选、破碎、压实浓缩、脱水等减少其最终处置量,减低处理成本,减少对环境的污染。在减量化处理的过程中,也包括和其他处理技术相关的工艺方法,如焚烧、热解、堆肥等。所以D正确。
41在网络计划执行过程中,若某项工作比原计划拖后,当拖后的时间大于其拥有的自由时差时,则肯定影响( )。
A. 总工期
B. 后续工作
C. 所有紧后工作
D. 某些紧后工作
参考答案:D自由时差是所有紧后工作最早开始时间中最小值与本工作最迟完成时间的差值,因此超过了自由时差,不会影响所有紧后工作,只会影响某些紧后工作。所以D正确。
42关于施工技术准备工作的质量控制的说法,错误的是( )。
A. 施工技术准备是指在正式开展施工作业活动前进行的技术准备工作
B. 施工准备工作出错会影响施工进度和作业质量,甚至直接导致质量事故的发生
C. 施工技术准备工作主要在室外进行
D. 施工技术准备工作主要有组织设计交底和图纸审查、绘制各种施工详图、编制施工作业技术指导书等
参考答案:C
43在网络计划中,判断关键工作的条件是该工作( )。
A. 自由时差最小
B. 与其紧后工作之间的时间间隔为零
C. 持续时间最长
D. 最早开始时间等于最迟开始时间
参考答案:D最迟开始时间等于最早开始时间,即总时差为零。所以D正确。
44某化工建设工程在项目决策阶段,需要依法办理各种有关安全与环境保护方面的审批手续的单位应该是( )。
A. 地方政府
B. 建设单位
C. 施工单位
D. 施工承包商
参考答案:B建设单位应按照有关建设工程法律法规的规定和强制性标准的要求,办理各种有关安全环境保护方面的审批手续。所以B正确。
45下列承包商向业主提出的材料费的索赔中,工程师不予支持的是( )。
A. 索赔事项材料实际用量超过计划用量而增加的材料费
B. 客观原因材料价格大幅度上涨
C. 业主责任工程延期导致的材料价格上涨
D. 仓库管理人员管理不善导致的材料损坏
参考答案:D
46在工程项目开工前,监督机构接受( )对建设工程质量监督的申报手续,并对其提供的文件资料进行审查,审查合格签发有关质量监督文件。
A. 施工单位
B. 建设单位
C. 监理单位
D. 总承包单位
参考答案:B
47某按工程量清单计价的招标工程,投标人在复核工程量清单时发现工程数量与设计文件和现场实际有较大的差异,则投标人的正确处理方式是( )。
A. 自行调整清单数量,在附录中加以说明,并按调整后的数量投标
B. 根据清单数量和投标人复核的数量分别报价,供业主选择
C. 以适当的方式要求业主澄清,视结果进行投标
D. 不予理会,按照招标文件提供的清单数量进行投标
参考答案:C
48项目信息门户是一种非常重要的信息管理方式,其运行的周期是( )。
A. 建设工程项目的实施期
B. 建设工程项目的全寿命周期
C. 项目施工阶段
D. 项目决策期和项目实施期
参考答案:B
49对进度计划进行多方案比选,体现合理使用资源,合理安排工作面,是工程进度控制的( )。
A. 组织措施
B. 管理措施
C. 经济措施
D. 技术措施
参考答案:B
50根据《建设工程安全生产管理条例》,安全生产监督管理部门和负有安全生产监督管理责任的有关部门逐级上报事故情况,每级上报的时间不得超过( )h。
A. 1
B. 2
C. 4
D. 8
参考答案:B
51安全预警信号采用橙色时表示的安全状况是( )。
A. 安全状况特别严重
B. 受到事故的严重威胁
C. 处于事故的上升阶段
D. 生产活动处于正常状态
参考答案:B表示安全状况特别严重,用红色表示;表示受到事故的严重威胁,用橙色表示;表示处于事故的上升阶段,用黄色表示;表示生产活动处于正常状态,用蓝色表示。所以B正确。
52下列承包商向业主提出的施工机械使用费的索赔中,工程师不予支持的是 ( )。
A. 由于完成额外工作增加的机械使用费
B. 非承包商责任工效降低增加的机械使用费
C. 承包商原因造成的承包商自有设备台班损失费
D. 业主或监理工程师原因导致机械停工的窝工费
参考答案:C
53下列施工成本管理中,属于经济措施的是( )。
A. 编制施工成本计划,确定合理详细的工作流程
B. 对不同的技术方案进行技术经济分析
C. 对施工成本管理目标进行风险分析,并制定防范性对策
D. 在执行合同的过程中寻求索赔的机会
参考答案:C
54施工质量事故处理程序的最后一步是( )。
A. 事故原因分析
B. 事故处理
C. 制定事故处理方案
D. 事故处理的鉴定验收
参考答案:D
55为了实现进度目标,应选择合理的合同结构,以避免过多的合同交界面而影响工程的进展,这属于进度控制的( )。
A. 组织措施
B. 管理措施
C. 经济措施
D. 技术措施
参考答案:B
56某现浇混凝土桩在地上可见部分有蜂窝麻面,但经过桩基检测,桩身未见异常,承载力也满足设计要求,该桩基可以( )。
A. 加固处理
B. 修补处理
C. 不作处理
D. 返工处理
参考答案:C
57针对承包的工程任务,合同跟踪以( )等方面为对象。
A. 工程质量、工程进度、工程数量、工程成本
B. 工程质量、工程进度、工程成本
C. 工程质量、工程数量、工程成本
D. 工程质量、工程进度、工程环境、工程成本
参考答案:A
58国家规定重大伤亡事故是指一次死亡( )的安全事故。
A. 3(含3)~10人
B. 10(含10)~30人
C. 30(含30)~50人
D. 50人以上
参考答案:A
59建设工程项目进度控制中涉及对实现进度目标有利的设计技术和施工技术的选用属于( )。
A. 组织措施
B. 管理措施
C. 经济措施
D. 技术措施
参考答案:D
60建设工程施工投标的程序中,进行各项调查研究后所应进行的工作是( )。
A. 复核工程量
B. 选择施工方案
C. 投标计算
D. 确定投标策略
参考答案:A
61关于职业健康与安全管理体系内部审核的说法,正确的是( )。
A. 内部审核是管理体系接受外部监督的一种机制
B. 内部审核是按照上级要求对体系进行的检查和评价
C. 内部审核是最高管理者对管理体系的系统评价
D. 内部审核是管理体系自我保证和自我监督的一种机制
参考答案:D内部审核是组织对其自身的管理体系进行的审核,是对体系是否正常进行以及是否达到了规定的目标所作的独立的检查和评价,是管理体系自我保证和自我监督的一种机制。所以D正确。
62总体上阐述事故的应急方针、政策,应急组织结构及响应应急职责,应急行动、 措施和保证等基本要求和程序,应对各类事故的综合性文件称为( )。
A. 综合应急预案
B. 专项应急预案
C. 现场处置方案
D. 现场应急预案
参考答案:A
63建设工程项目质量管理的PII)ICA循环中,质量计划阶段的主要任务是( )。
A. 明确质量目标并制定实现目标的行动方案
B. 展开工程项目的施工作业技术活动
C. 对计划实施过程进行科学管理
D. 对质量问题进行原因分析,采取措施予以纠正
参考答案:A
64在运用比较法进行成本分析时,能够看出各项技术经济指标变动情况和反映施工管理水平提高程度的对比分析是通过( )。
A. 实际指标与目标指标的对比
B. 本期实际指标与上期实际指标对比
C. 与本行业平均水平对比
D. 与本行业先进水平对比
参考答案:B
65基于互联网的项目信息门户属于电子商务(E―Business)两大分支中的( )。
A. 电子支付工作
B. 电子管理工作
C. 电子共同工作
D. 电子决策工作
参考答案:C电子商务(E―Business)两个分支:(1)电子商业/贸易,如电子采购,供应链管理;(2)电子共同工作,如项目信息门户,在线项目管理。所以C正确。
66某工程发生一起质量事故,经事故调查组分析是设计方案有错导致的,则该起质量事故处理方案应由( )提供。
A. 施工单位
B. 设计单位
C. 监理单位
D. 事故调查组
参考答案:B
67编制成本计划时,施工成本可以按成本构成分解为( )。
A. 人工费、材料费、施工机具使用费和企业管理费
B. 人工费、材料费、施工机具使用费、规费和企业管理费
C. 人工费、材料费、施工机具使用费、规费和间接费
D. 人工费、材料费、施工机具使用费、间接费、利润和税金
参考答案:A
68依法必须进行招标的建设工程项目,招标人对已发出的招标文件进行必要的澄清或者修改,应当在招标文件要求提交投标文件截止时间至少( )日前发出。
A. 3
B. 5
C. 10
D. 15
参考答案:D
69招标人通过媒体发布招标公告,或向符合条件的投标人发出招标文件,此为( )。
A. 要约
B. 要约邀请
C. 承诺
D. 承诺生效
参考答案:B
解析:根据《招标投标法》对招标、投标的规定,招标、投标、中标的过程实质就是要约、承诺的一种具体方式。招标人通过媒体发布招标公告,或向符合条件的投标人发出招标文件,为要约邀请;投标人根据招标文件内容在约定的期限内向招标人提交投标文件,为要约;招标人通过评标确定中标人,发出中标通知书,为承诺;招标人和中标人按照中标通知书、招标文件和中标人的投标文件等订立书面合同时,合同成立并生效。所以B正确。
二、多项选择题(共30题,每题2分。每题的备选项中,有2个或2个以上符合题意,至少有1个错项。错选,本题不得分;少选,所选的每个选项得0.5分)
71安全生产监督管理部门和负有安全生产监督管理职责的有关部门接到事故调查报 告后,应当按照规定上报事故情况,并应当向( )通知。
A. 公安机关
B. 劳动保障行政部门
C. 人民检察院
D. 街道办事处
E. 医院
参考答案:A,B,C
解析:安全生产监督管理部门和负有安全生产监督管理职责的有关部门接到事故报告后,应当依照下列规定上报事故情况,并通知公安机关、劳动保障行政部门、工会和人民检察院。所以A、B、C正确。
72调整工程网络计划时,调整内容一般包括( )。
A. 非关键工作时差
B. 关键线路长度
C. 工作组织关系
D. 工作工艺过程
E. 工作持续时间
参考答案:A,B,E
73施工成本控制要以工程承包合同为依据,围绕降低工程成本这个目标,从( )方面着手,努力挖掘增收节支潜力,以求获得最大的经济效益。
A. 工程变更
B. 会计核算
C. 预算收入
D. 成本计划
E. 实际成本
参考答案:C,E
74工程网络计划的计算工期等于( )。
A. 单代号网络计划中终点节点所代表的工作的最早完成时间
B. 单代号网络计划中终点节点所代表的工作的最迟完成时问
C. 双代号网络计划中结束工作的最早完成时间的最大值
D. 双代号网络计划中结束工作的最迟完成时间的最大值
E. 时标网络计划中最后一项关键工作的最早完成时间
参考答案:A,C,E
75县级以上政府建设主管部门和其他有关主管部门履行监督检查职责时,有权采取的措施有( )。
A. 要求被检查单位提供有关工程质量的文件和资料
B. 进入被检查单位的施工现场进行检查
C. 发现有重大质量问题时可以下达停工令
D. 进入被检查单位的质量管理部门进行检查
E. 发现质量问题时责令改正
参考答案:A,B,E
76建设工程施工合同分析的作用有( )。
A. 合同实施情况对比
B. 为合同索赔提供理由和依据
C. 分析合同风险,制定风险对策
D. 合同任务分解、落实
E. 分析合同条款的漏洞,解释有争议的内容
参考答案:B,C,D,E
77项目信息门户的核心功能包括( )。
A. 项目参与各方的信息交流
B. 工程安全管理
C. 项目参与各方的共同工作
D. 项目文档管理
E. 工程进度管理
参考答案:A,C,D
78下列各索赔事件,业主向承包商提出费用索赔合理的有( )。
A. 工程进度太慢,要求承包商赶工时,向承包商索赔工程师的加班费
B. 质量不符合合同要求,工程被拒绝接受,在承包商自费修复后,业主索赔重新检验费
C. 由于承包商的原因工程进度落后,工程师警告没有改进,业主没收履约保函
D. 承包商未按合同要求及时办理保险造成损失和损害,向承包商提出索赔
E. 合同工期已到而工程未完工,向承包商索赔误期损害赔偿费
参考答案:A,B,D,E
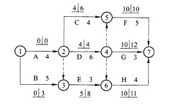
79某工程双代号网络计划如下图所示,图中已经标出每项工作的最早开始时间和最迟开始时间,该计划表明( )。

A. 工作D的总时差为零
B. 工作H为关键工作
C. 工作E的自由时差为3天
D. 工作C的自由时差为2天
E. 工作B的自由时差为零
参考答案:A,D,E
解析:简单的参数计算后可知工作H的总时差为1,不是关键工作,工作E的自由时差为2所以B、C是错误选项。
80与诉讼方式比较,采用仲裁方式解决合同争议的特点有( )。
A. 仲裁程序效率高
B. 仲裁的费用相对较高
C. 仲裁周期短
D. 保密性
E. 专业化的仲裁员
参考答案:A,C,D,E
解析:与诉讼方式相比,采用仲裁方式解决合同争议具有以下特点:(1)仲裁程序效率高,周期短,费用少;(2)保密性:仲裁程序一般都是保密的。从开始到终结的全过程中,双方当事人和仲裁员及仲裁机构都负有保密的责任。(3)专业化:建设工程承包合同争议的双方往往会指定那些具有建设工程技术、管理和法规等知识的专业人士担任仲裁员,从而可以更加快捷、更加公正地审理和解决合同争议。所以A、C、D、E正确。
81下列网络计划参数中,以计划工期作为约束条件的有( )。
A. 最早完成时间
B. 总时差
C. 最迟完成时间
D. 自由时差
E. 时间间隔
参考答案:B,C
解析:工作最早完成时间、自由时差、时间间隔的计算都与计划工期无关,而总时差和最迟完成时间的计算依赖于计划工期。所以B、C正确。
82噪声按来源分类,可以分为( )。
A. 机械噪声
B. 交通噪声
C. 工业噪声
D. 建筑施工噪声
E. 社会生活噪声
参考答案:B,C,D,E
解析:按噪声来源可分为交通噪声(如汽车、火车、飞机等)、工业噪声(如鼓风机、汽轮机、冲压设备等)、建筑施工的噪声(如打桩机、推土机、混凝土搅拌机等发出的声音)、社会生活噪声(如高音喇叭、收音机等)。所以B、C、D、E正确。
83FIDIC l999年出版的《施工合同条件》(新红皮书)主要用于( )的施工。
A. 由发包人设计的房屋建筑工程
B. 由承包人设计的房屋建筑工程
C. 由发包人设计的土木工程
D. 由承包人设计的土木工程
E. 由咨询工程师设计的土木工程
参考答案:A,C,E
解析:FIDIC l999年出版的《施工合同条件》(新红皮书)主要用于由发包人设计的或由咨询工程师设计的房屋建筑工程和土木工程。所以A、C、E正确。
84双代号时标网络计划能够清楚地表明工程计划的时间进程,可以在图上直接显示出的间参数有( )。
A. 工作的最早开始时间
B. 关键线路
C. 工作的总时差
D. 工作的最迟开始时间
E. 工作的自由时差
参考答案:A,B,E
85建设工程项目的信息管理是通过对( )的管理,使项目的信息能方便和有效地 获取、存储、存档、处理和交流。
A. 各个系统
B. 各种材料
C. 各种工程
D. 各项工作
E. 各种数据
参考答案:A,D,E
86来自于全面质量管理TQC思想的三全管理包括( )。
A. 全面质量控制
B. 全过程质量控制
C. 全员参与质量管理
D. 全方位质量控制
E. 全社会质量控制
参考答案:A,B,C
87进行施工成本分析时,比较法的应用通常采用的形式有( )。
A. 将实际指标与目标指标对比
B. 本期实际指标与上期实际指标对比
C. 本期实际指标与拟完成指标对比
D. 与本行业平均水平对比
E. 与本行业先进水平对比
参考答案:ABDE
解析:进行施工成本分析时,比较法的应用通常采用将实际指标与目标指标对比,本期实际指标与上期实际指标对比,与本行业平均水平对比,与本行业先进水平对比
88( )的建设工程质量控制目标是保证工程质量达到施工合同和设计文件所规定的质量标准。
A. 建设单位
B. 监理单位
C. 设计单位
D. 施工单位
E. 政府质量监督单位
参考答案:B,D
解析:监理单位,施工单位的建设工程质量控制目标是保证工程质量达到施工合同和设计文件所规定的质量标准。
89索赔意向通知应该包括的内容有( )。
A. 索赔事件发生的时间、地点和简单事实情况的描述
B. 索赔的依据和理由
C. 索赔事件的发展动态
D. 索赔工期的网络分析
E. 索赔费用的计算
参考答案:A,B,C
90全面质量控制是指( )。
A. 过程质量
B. 工程质量
C. 工作质量
D. 原材料质量
E. 半成品质量参考答案:B,C
91属于物体打击类事故的有( )。
A. 滚石
B. 崩块
C. 设备戳伤
D. 砸伤
E. 碾伤
参考答案:A,B,D
92质量手册是规定企业组织建立质量管理的文件,对企业质量体系作系统、完整和概要的描述。它的基本内容一般应包括( )。
A. 企业的质量方针和质量目标
B. 组织机构及质量职责
C. 体系要素或基本控制程序
D. 质量手册的发行数量
E. 质量手册的评审、修改和控制的管理方法
参考答案:A,B,C,E
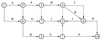
93某分部工程双代号网络计划如下图所示,其中存在的绘图错误有( )。

A. 循环回路
B. 多个终点节点
C. 多个起点节点
D. 节点编号重复
E. 两项工作有相同的代号
参考答案:B,D,E
94建设工程施工承包合同的计价方式,主要有( )。
A. 总价合同
B. 成本补偿合同
C. 有偿合同
D. 单价合同
E. 可调价格合同
参考答案:A,B,D
95分项工程质量验收合格的规定有( )。
A. 所含的检验批均应符合合格的质量规定
B. 质量验收记录应完整
C. 质量控制资料应完整
D. 观感质量应符合要求
E. 主要功能项目应符合相关规定
参考答案:A,B
96直方图的分布形状及分布区间宽窄是由质量特性统计数据的( )决定。
A. 平均值
B. 标准偏差
C. 最大值
D. 最小值
E. 中位数
参考答案:A,B
97属于安全技术交底主要内容的有( )。
A. 本工程项目的施工作业特点和危险点
B. 应注意的安全事项
C. 发生事故后应采取的避难和急救措施
D. 安全事故责任的划分
E. 针对危险点的具体预防措施
参考答案:A,B,C,E
98属于安全生产内部管理不良预警系统的有( )。
A. 自然环境突变的预警
B. 人的行为活动管理预警
C. 政策法规变化的预警
D. 技术变化的预警
E. 设备管理预警
参考答案:B,E
解析:内部管理不良预警系统包括:质量管理预警;设备管理预警;人的行为活动管理预警。所以B、E正确。
99施工质量控制点的管理应该是动态的,一般在( )时,可确定一批整个项目的质量控制点,以后随时或定期进行控制点范围的调整和更新。
A. 工程开工前
B. 施工图设计
C. 关键工序施工前
D. 设计交底
E. 图纸会审
参考答案:A,D,E
100关于招标信息发布与修正的说法,正确的有( )。
A. 招标人或其委托代理机构至少应该在三家指定的媒介发布招标公告
B. 招标人对资格预审文件的收费应该合理,应该以微利为原则
C. 招标文件售出后,在扣除一定的费用后可以退还
D. 招标人售出招标文件后不得擅自终止招标
E. 招标人对于招标文件所附的设计文件可以收取押金
参考答案:D,E
环球网校友情提示:如果您在此过程中遇到任何疑问,请登录环球网校一级建造师频道及考试论坛,随时与广大考生朋友们一起交流!
最新资讯
- 【免费领取】一级建造师考试基础自测卷,备考必备!2025-11-03
- 考生速进!2026年一建备考,好用的刷题APP是哪个?2025-10-21
- 别错过!8月30日9点一建决赛圈等你来考2025-08-30
- 别错过!2025年一级建造师黄金AB卷免费领取啦2025-08-11
- 提分必备!2025年一建《建设工程经济》经典100题免费下载2025-07-26
- 免费下载!2025年一级建造师《工程法规》经典100题,助你冲刺提分2025-07-23
- 备考必刷!2025年一级建造师项目管理经典100题免费下载2025-07-23
- 一级建造师题目讲解视频:提高价值的途径2025-07-17
- 一级建造师题目解析视频:阀门安装前阀门搬运的正确做法2025-07-16
- 备考必看!免费获取2025年新版一级建造师经典100题2025-07-07