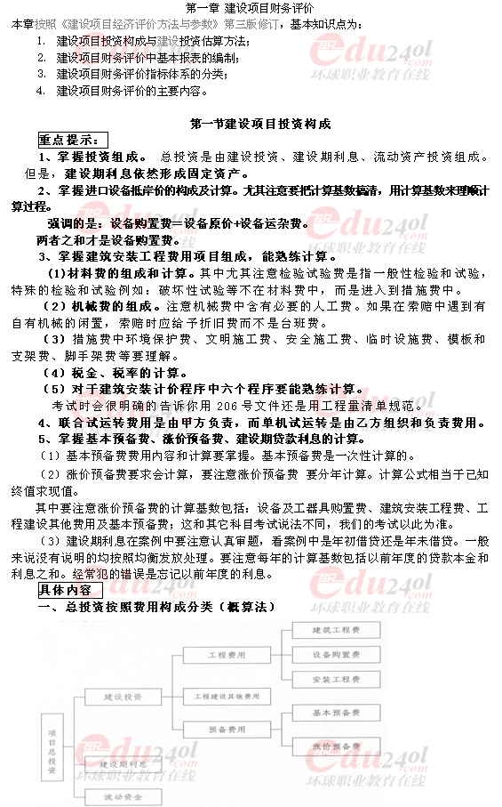
造价工程师案例分析建设项目财务评价讲义
更新时间:2009-10-19 15:27:29
来源:|0
浏览
收藏
一级造价工程师报名、考试、查分时间 免费短信提醒
摘要 造价工程师案例分析建设项目财务评价讲义
编辑推荐
最新资讯
- 一级造价工程师教材是哪个出版社?中国计划+中国城市出版社2026-04-17
- 一级造价师教材几年改版一次?变动周期及2026年情况说明2026-04-09
- 官方确认!2026年一级造价工程师教材沿用2025年版2026-01-04
- 备考必看:一级造价师《安装计量》十大核心知识点总结2025-11-02
- 速看!一级造价师《土建计量》十大核心考点总结2025-11-01
- 免费分享:一级造价师《工程计价》十大核心考点总结2025-10-31
- 一键收藏:一级造价师《造价管理》十大核心考点总结2025-10-30
- 免费分享:2025年一级造价师《工程计价》考点汇总2025-10-29
- 2025年一级造价师《工程计价》考试难度及考点分析2025-10-28
- 免费分享:2025年一级造价师《造价管理》考点汇总2025-10-27



