造价工程师辅导资料:工程项目风险应对策略
更新时间:2010-01-20 10:14:09
来源:|0
浏览
收藏
一级造价工程师报名、考试、查分时间 免费短信提醒
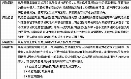
工程项目风险应对策略

更多信息请访问>> 造价工程师考试频道 造价工程师考试论坛 造价工程师辅导课程免费试听
·参与09造价成绩查询及反馈 赢环球精美礼品~~~~~~
·2010年全国注册造价工程师考试时间:10月23、24日
·2010年注册造价工程师考前网上辅导招生简章
·04、05、06、07、08年造价工程师考试试卷及答案汇总
编辑推荐
最新资讯
- 官方确认!2026年一级造价工程师教材沿用2025年版2026-01-04
- 备考必看:一级造价师《安装计量》十大核心知识点总结2025-11-02
- 速看!一级造价师《土建计量》十大核心考点总结2025-11-01
- 免费分享:一级造价师《工程计价》十大核心考点总结2025-10-31
- 一键收藏:一级造价师《造价管理》十大核心考点总结2025-10-30
- 免费分享:2025年一级造价师《工程计价》考点汇总2025-10-29
- 2025年一级造价师《工程计价》考试难度及考点分析2025-10-28
- 免费分享:2025年一级造价师《造价管理》考点汇总2025-10-27
- 免费分享:2025年一级造价师案例分析重要考点汇总2025-10-27
- 2025年一级造价师《造价管理》重点考查内容2025-10-24