造价工程师辅导资料:影响边坡稳定因素
更新时间:2010-02-04 10:15:55
来源:|0
浏览
收藏
一级造价工程师报名、考试、查分时间 免费短信提醒
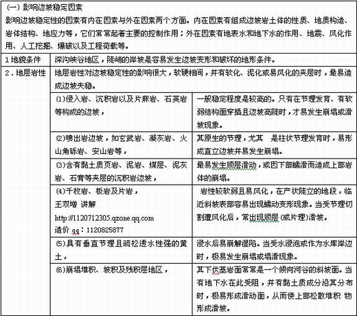
影响边坡稳定因素

例题:影响边坡稳定性的 内在因素有( )
A.地质构造
B.岩体结构
C.地应力
D.地震
E.地下水的作用
答案:A.B.C.
分析:影响边坡稳定性的因素有内在因素与外在因素两个方面。内在因素有组成边坡岩土体的性质、地质构造、岩体结构、地应力等,它们常常起着主要的控制作用;外在因素有地表水和 地下水的作用地震、风化作用、人工挖掘、爆破以及工程荷载等。
更多信息请访问>> 造价工程师考试频道 造价工程师考试论坛 造价工程师辅导课程免费试听
·参与09造价成绩查询及反馈 赢环球精美礼品~~~~~~
·2010年全国注册造价工程师考试时间:10月23、24日
·2010年注册造价工程师考前网上辅导招生简章
·04、05、06、07、08年造价工程师考试试卷及答案汇总
编辑推荐
上一篇:造价工程师辅导资料:地下水特征
最新资讯
- 官方确认!2026年一级造价师教材不改版,备考攻略全解析2026-05-08
- 2026年一级造价师考试资料:教材+真题+备考清单2026-05-07
- 一级造价工程师教材是哪个出版社?中国计划+中国城市出版社2026-04-17
- 一级造价师教材几年改版一次?变动周期及2026年情况说明2026-04-09
- 官方确认!2026年一级造价工程师教材沿用2025年版2026-01-04
- 备考必看:一级造价师《安装计量》十大核心知识点总结2025-11-02
- 速看!一级造价师《土建计量》十大核心考点总结2025-11-01
- 免费分享:一级造价师《工程计价》十大核心考点总结2025-10-31
- 一键收藏:一级造价师《造价管理》十大核心考点总结2025-10-30
- 免费分享:2025年一级造价师《工程计价》考点汇总2025-10-29