造价工程师辅导资料:概算指标的编制
更新时间:2010-05-17 09:44:52
来源:|0
浏览
收藏
一级造价工程师报名、考试、查分时间 免费短信提醒
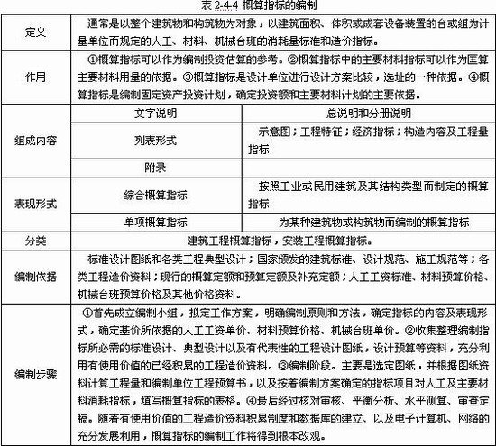
概算指标的编制

例题1:【2008年真题】建筑安装工程概算指标所反映消耗量指标和造价指标的对象通常是( )。
A. 分项工程 B. 结构构件
C. 扩大结构构件 D. 整个建筑物或构筑物
答案:D
解题要点:本题主要考核概算指标的概念。概算指标通常是以整个建筑物和构筑物为对象,以建筑面积、体积或成套设备装置的台或组为计量单位而规定的人工、材料、机械台班的消耗量标准和造价指标。本考点还可能考查概算指标的组成内容、作用、编制依据及步骤。
例题2:概算指标在具体内容的表示方法上,有( )两种形式。
A.单项指标和分类指标 B.综合指标和分类指标
C.综合指标和单项指标 D.单项指标和分项指标
答案: C
例题3:在计价定额编制中,概算指标的作用主要是( )
A.作为编制投资估算的主要依据 B.设计单位进行设计方案比较的主要依据
C.建设单位选址的主要依据 D.确定投资额的主要依据
E.控制施工图预算的依据
答案:ABCD
更多信息请访问>> 造价工程师考试频道 造价工程师考试论坛 造价工程师辅导课程免费试听
·2010年注册造价工程师各地考试报名时间汇总
·2010年造价工程师辅导"VIP班"及多种套餐上线!
·2010年注册造价工程师考前网上辅导招生简章
·04、05、06、07、08年造价工程师考试试卷及答案汇总
编辑推荐
最新资讯
- 官方确认!2026年一级造价工程师教材沿用2025年版2026-01-04
- 备考必看:一级造价师《安装计量》十大核心知识点总结2025-11-02
- 速看!一级造价师《土建计量》十大核心考点总结2025-11-01
- 免费分享:一级造价师《工程计价》十大核心考点总结2025-10-31
- 一键收藏:一级造价师《造价管理》十大核心考点总结2025-10-30
- 免费分享:2025年一级造价师《工程计价》考点汇总2025-10-29
- 2025年一级造价师《工程计价》考试难度及考点分析2025-10-28
- 免费分享:2025年一级造价师《造价管理》考点汇总2025-10-27
- 免费分享:2025年一级造价师案例分析重要考点汇总2025-10-27
- 2025年一级造价师《造价管理》重点考查内容2025-10-24