造价工程师辅导资料:工程造价指数的编制
更新时间:2010-05-18 10:27:03
来源:|0
浏览
收藏
一级造价工程师报名、考试、查分时间 免费短信提醒
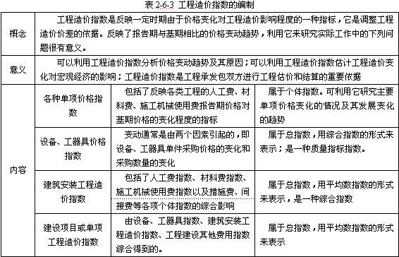
工程造价指数的编制
工程造价指数一般按照如下情况分类:按其所反映的现象范围的不同、按其所反映的现象的性质不同、按照采用的基期不同、按其所编制的方法不同。


注释:
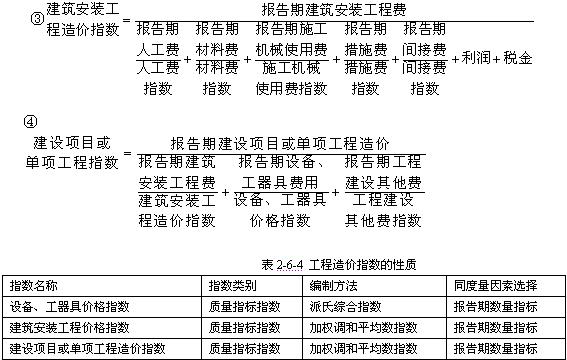
①P0——基期人工日工资单价(材料价格、机械台班单价);
Pn——报告期人工日工资单价(材料价格、机械台班单价)
②P0——基期措施费(间接费、工程建设其他费)费率;
Pn——报告期措施费(间接费、工程建设其他费)费率。

更多信息请访问>> 造价工程师考试频道 造价工程师考试论坛 造价工程师辅导课程免费试听
·2010年注册造价工程师各地考试报名时间汇总
·2010年造价工程师辅导"VIP班"及多种套餐上线!
·2010年注册造价工程师考前网上辅导招生简章
·04、05、06、07、08年造价工程师考试试卷及答案汇总
编辑推荐
最新资讯
- 一级造价工程师教材是哪个出版社?中国计划+中国城市出版社2026-04-17
- 一级造价师教材几年改版一次?变动周期及2026年情况说明2026-04-09
- 官方确认!2026年一级造价工程师教材沿用2025年版2026-01-04
- 备考必看:一级造价师《安装计量》十大核心知识点总结2025-11-02
- 速看!一级造价师《土建计量》十大核心考点总结2025-11-01
- 免费分享:一级造价师《工程计价》十大核心考点总结2025-10-31
- 一键收藏:一级造价师《造价管理》十大核心考点总结2025-10-30
- 免费分享:2025年一级造价师《工程计价》考点汇总2025-10-29
- 2025年一级造价师《工程计价》考试难度及考点分析2025-10-28
- 免费分享:2025年一级造价师《造价管理》考点汇总2025-10-27