造价工程师辅导资料:竣工验收
更新时间:2010-06-13 09:51:39
来源:|0
浏览
收藏
一级造价工程师报名、考试、查分时间 免费短信提醒
竣工验收
1.建设项目竣工验收概念
建设项目竣工验收是指由发包人、承包人和项目验收委员会,以项目批准的设计任务书和设计文件,以及国家或部门颁发的施工验收规范和质量检验标准为依据,按照一定的程序和手续,在项目建成并试生产合格后(工业生产性项目),对工程项目的总体进行检验和认证、综合评价和鉴定的活动。
竣工验收是建设工程的最后阶段,是施工和保修的中间阶段。只有经过竣工验收,建设项目才能实现由承包人管理向发包人管理的过渡。
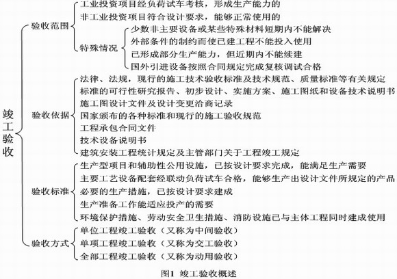
2.竣工验收的范围、依据、标准及方式

3.建设项目竣工验收的程序

例题:[2008年真题]发包人参与的全部工程竣工验收分为三个阶段,其中不包括( )。
A. 验收准备 B. 预验收 C. 初步验收 D. 正式验收
答案:C
解析:本题考查建设项目竣工验收,考核的关键是全部工程竣工验收的阶段划分。竣工验收三阶段为:验收准备、预验收、正式验收。
更多信息请访问>> 造价工程师考试频道 造价工程师考试论坛 造价工程师辅导课程免费试听
·2010年造价工程师辅导"VIP班"及多种套餐上线!
·2010年注册造价工程师各地考试报名时间汇总
·2010年注册造价工程师考前网上辅导招生简章
·04、05、06、07、08年造价工程师考试试卷及答案汇总
编辑推荐
下一篇:造价工程师辅导资料:竣工决算
最新资讯
- 官方确认!2026年一级造价工程师教材沿用2025年版2026-01-04
- 备考必看:一级造价师《安装计量》十大核心知识点总结2025-11-02
- 速看!一级造价师《土建计量》十大核心考点总结2025-11-01
- 免费分享:一级造价师《工程计价》十大核心考点总结2025-10-31
- 一键收藏:一级造价师《造价管理》十大核心考点总结2025-10-30
- 免费分享:2025年一级造价师《工程计价》考点汇总2025-10-29
- 2025年一级造价师《工程计价》考试难度及考点分析2025-10-28
- 免费分享:2025年一级造价师《造价管理》考点汇总2025-10-27
- 免费分享:2025年一级造价师案例分析重要考点汇总2025-10-27
- 2025年一级造价师《造价管理》重点考查内容2025-10-24