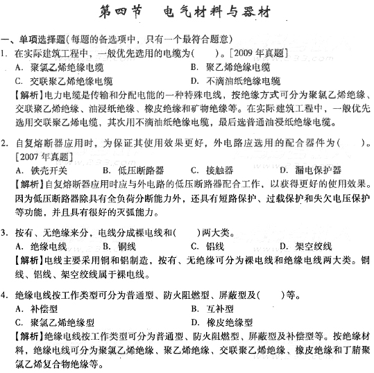
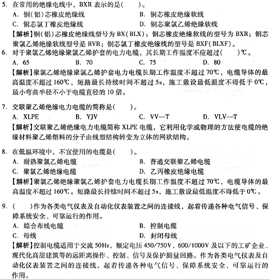
2012年造价工程师《技术与计量》(安装)过关必做试题及答案(6)
更新时间:2012-08-17 10:35:44
来源:|0
浏览
收藏
一级造价工程师报名、考试、查分时间 免费短信提醒



•2012年注册造价工程师考试网上辅导招生简章
•2012年造价工程师VIP套餐 考试不过免费重学!
•2012年注册造价工程师考试报名时间汇总!
•环球网校2012年百万奖学金-学课程,拿大奖!
•2012造价工程网络+面授课程 终身免费学!
编辑推荐
最新资讯
- 2026年一级造价工程师《造价管理》考点模拟题:工程造价相关概念2026-02-28
- 2026年一级造价工程师《工程计价》高频考点模拟题:设备购置费的构成和计算2026-02-28
- 2026年一级造价工程师《安装计量》高频考点模拟题:金属材料2026-02-28
- 2026年一级造价工程师《土建计量》高频考点模拟题:岩体的特征概述2026-02-28
- 2025年一级造价师各科目万人模考(一)试题及答案2025-08-24
- 免费领!2025年一级造价师《案例分析》模拟试卷及答案解析2025-08-22
- 来做题!2025年一级造价师《造价管理》入门自测卷免费下载2025-04-21
- 2025年一级造价师《工程计价》易错题:合同价款调整2024-11-29
- 2025年一级造价师《安装计量》易错题:建筑智能化工程2024-11-22
- 2024年一级造价师《土建计量》考试真题及答案31-40题2024-10-23

