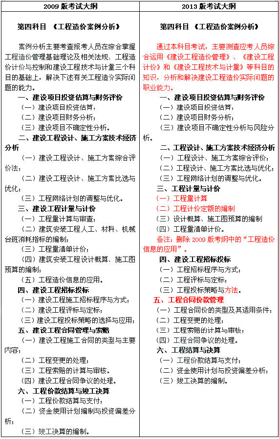
2013与2009年造价工程师案例分析考试大纲对比
更新时间:2013-06-13 08:54:53
来源:|0
浏览
收藏
一级造价工程师报名、考试、查分时间 免费短信提醒
摘要 2013年与2009年造价工程师案例分析考试大纲对比
编辑推荐
最新资讯
- 2026年一级造价工程师考试时间及具体科目安排2025-12-05
- 信息参考:一级造价师专业怎么选?2026考生按需求挑2025-11-25
- 一级造价师1年考几科合适?2026考生按基础选,通关更高效2025-11-24
- 等2025一造成绩发布?通过≠拿证!收藏考后清单助你顺利拿证2025-11-19
- 2026一级造价师备考先知:四科目难度排名+针对性通关策略2025-11-17
- 2026一造备考强度指南:25年案例题难破纪录,四科冲关现在启动正当时2025-11-17
- 2025年一级造价师阅卷流程全揭秘:4大阶段+评分规则2025-11-06
- 2026年一级造价工程师考试科目及具体分值:4大专业+合格线2025-11-05
- 一级造价师报考年限怎么计算?2025-10-27
- 2025年一级造价师考后估分通道已开通,速来对答案!2025-10-18
